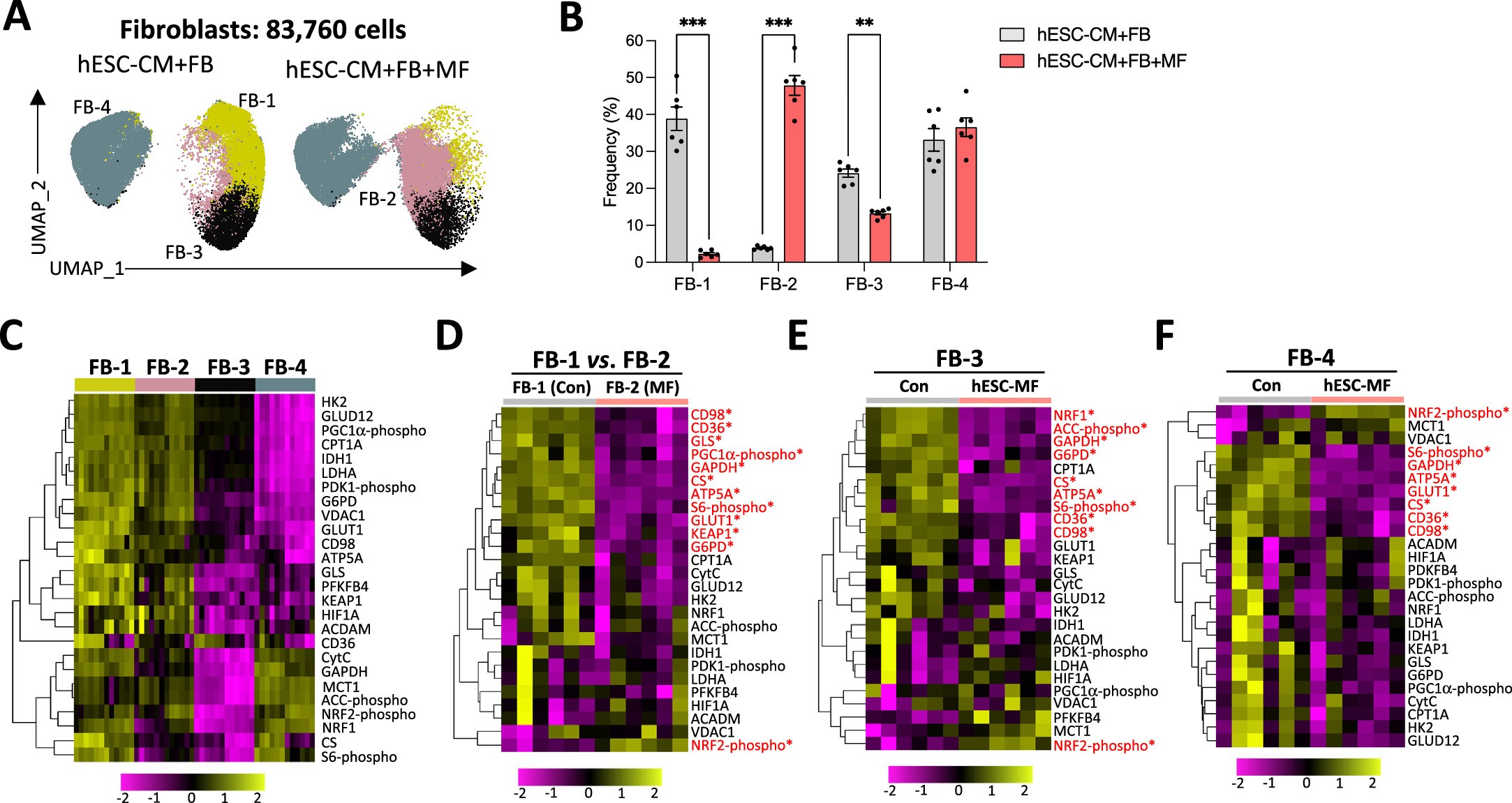
Extended Data Fig. 8: Global downregulation of metabolic proteins in fibroblasts in cardiac microtissues with hESC-macrophages.

(a) CyTOF data of fibroblasts re-clustered showing 5 subclusters. n = 6 replicates per group, each replicate represented 8 pooled microtissues, experiment performed once. (A-F). (b) Frequency of each subcluster of fibroblasts in microtissues with or without hESC-macrophages. (c) Expression of each marker in each subcluster of fibroblasts. (d-f) Expression of each marker in microtissues with or without hESC-macrophages for FB-1 versus FB-2 (d), FB-3 € or FB-4 (f). CM: cardiomyocyte; FB: fibroblast; MF: macrophage. Multiple unpaired two-tailed t-tests were conducted with P values adjusted for multiple comparisons using the Bonferroni-Dunn method (D-F), or two-way ANOVA was performed with P values adjusted with Šídák method (B). *P < 0.05, **P < 0.01, ***P < 0.001. Error bars represent mean ± s.e.m.