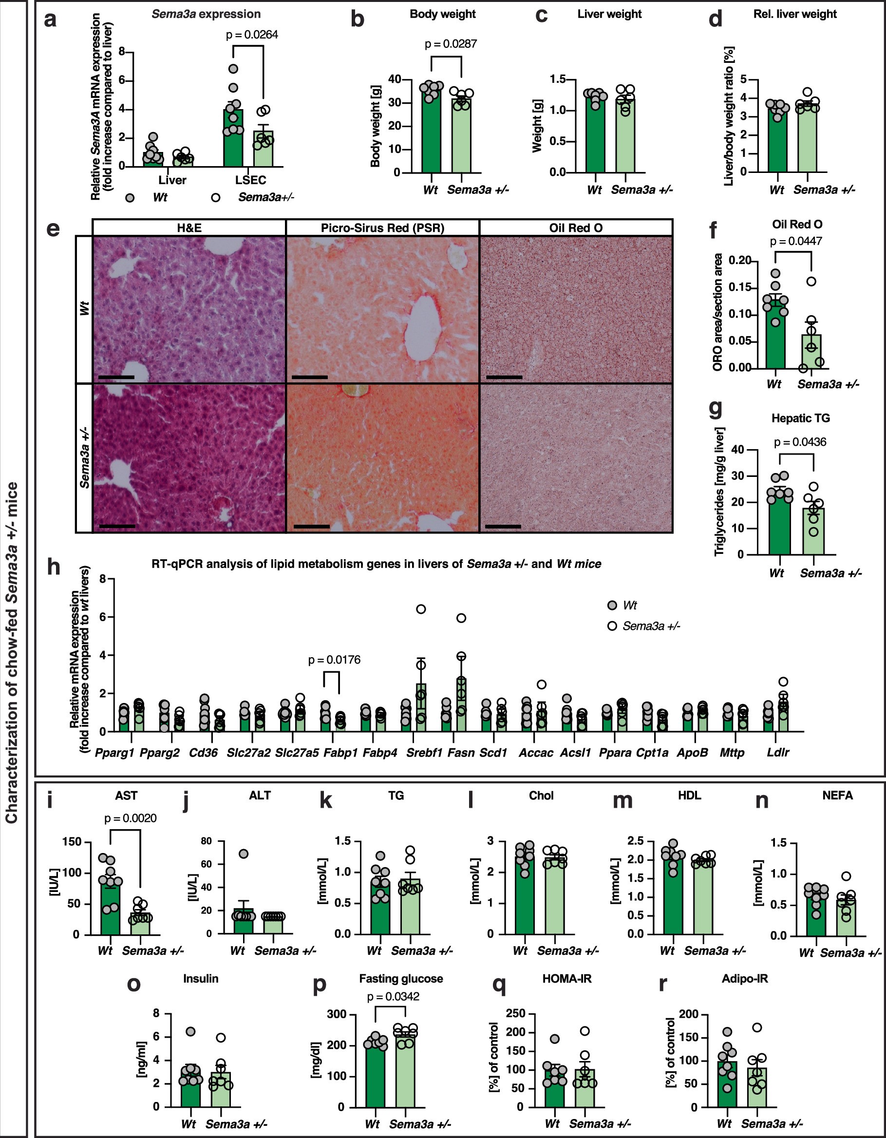
Extended Data Fig. 4: Lower hepatic fat content in chow-fed Sema3a +/- mice compared to controls.
From: Semaphorin-3A regulates liver sinusoidal endothelial cell porosity and promotes hepatic steatosis

a, Sema3a expression in the liver and CD146-positive LSEC from male Sema3a +/- mice and controls at the age of 14 weeks (n = 6 Sema3a +/- and n = 8 Wt mice). b, Body weight (BW). c, Liver weight. d, Relative liver weight (% of BW). e, H&E, Picro-Sirius Red (PSR) and Oil Red O (ORO) staining; scale bars = 100 µm. f, Densitometric quantification of ORO staining on liver sections. g, Hepatic triglycerides (TG). h, RT-qPCR analysis of genes involved in lipid metabolism in liver tissue from fasted mice. Please note that male, chow-fed 35–38-week-old mice (fasted for 4 h) were used for (b-h, n = 7 Wt and n = 6 Sema3a +/- mice). i-n, Serum transaminase and lipid profile, that is AST, ALT, TG, total cholesterol (Chol), HDL, non-esterified fatty acids (NEFA) and o, Serum insulin. p, Fasting blood glucose concentration. q, HOMA-IR and r, Adipo-IR as measured in serum from 25–30−week-old mice (i-o,r, n = 8 Wt/n = 7 Sema3a +/-; p, q, n = 7 per genotype). AST/ALT values displayed as ‘under 15’ were defined as 15 U/L. A repeated measures two-way ANOVA with Sidak´s post hoc test was used to test for statistical significance in (a), and a two-tailed unequal variances t-test was performed in (b-r). In all graphs, individual data points and mean ± SEM are presented.