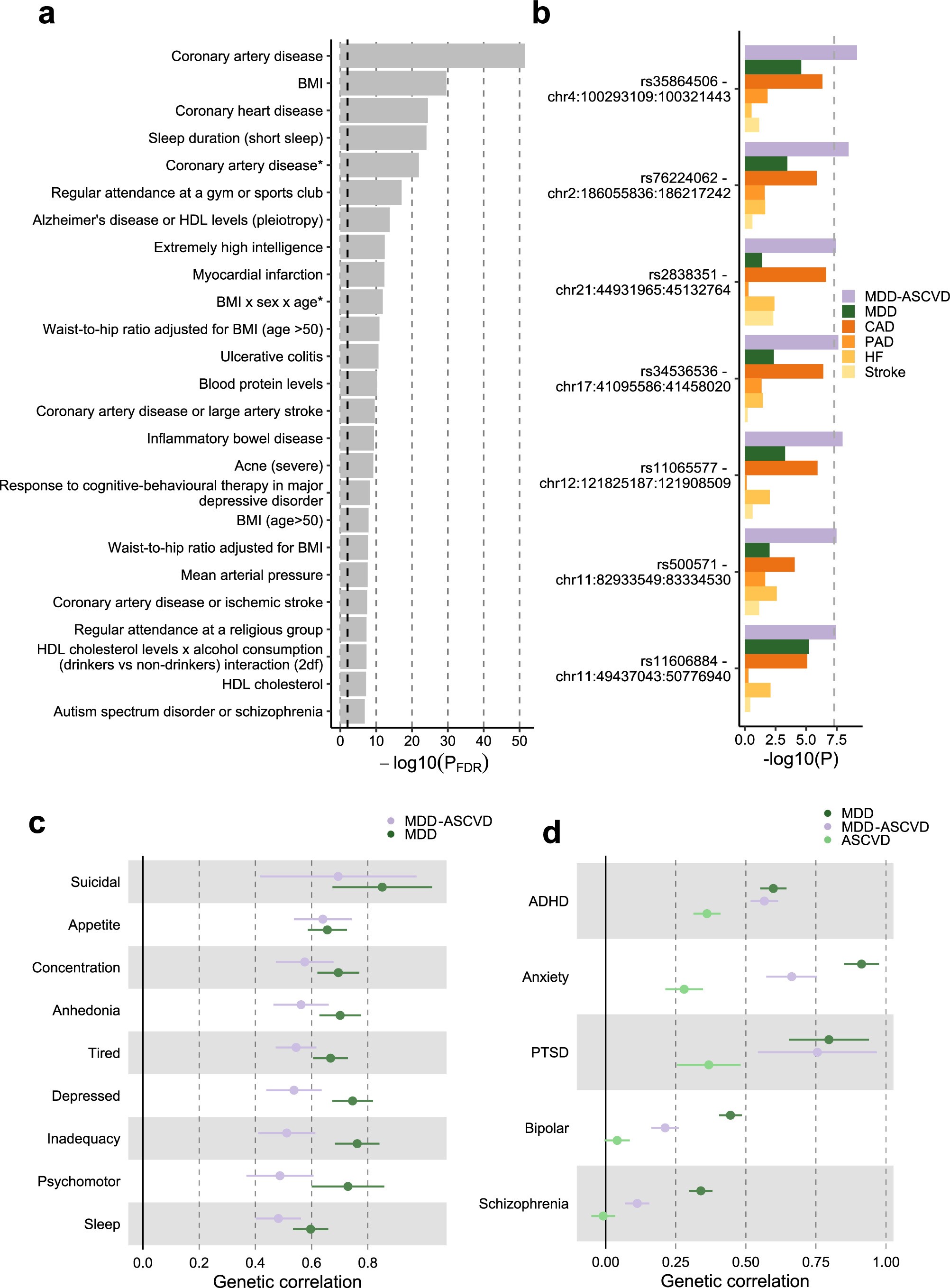
Extended Data Fig. 4: The genetic signature of MDD-ASCVD.

a, Enrichment for the MDD-ASCVD GWAS SNPs in genome-wide significant SNPs for traits in the GWAS catalog computed using FUMA. The traits are as reported in the original study. Note that sleep duration here is a dichotomization of self-reported sleep. The dashed grey line indicates the significance threshold after FDR-adjustment. Adjustment for multiple testing was conducted over all traits in the GWAS catalog using the Benjamini-Hochberg procedure. P-values were computed using a one-sided hypergeometric test. b, The five SNPs that were significantly associated with MDD-ASCVD, but not with any of the constituent traits, with their P-value in the GWAS of the constituent traits. The dashed line indicates the genome-wide significance threshold (P < 5e-8). P-values from constituent traits are taken from the original GWAS, see Supplementary Table 1. P-values for MDD-ASCVD were computed using a two-sided Z-test c, Genetic correlation of MDD symptoms with MDD, and MDD-ASCVD. d Genetic correlation of MDD, MDD-ASCVD, ASCVD, with five mental disorders. c-d Points and error bars represent mean genetic correlation and 95% CIs. Results are computed using LD Score Regression analysis. a-d Sample sizes for underlying GWAS summary statistics are reported in Supplementary Table 1. ADHD = Attention Deficit and Hyperactivity Disorder; PTSD = Posttraumatic Stress Disorder.