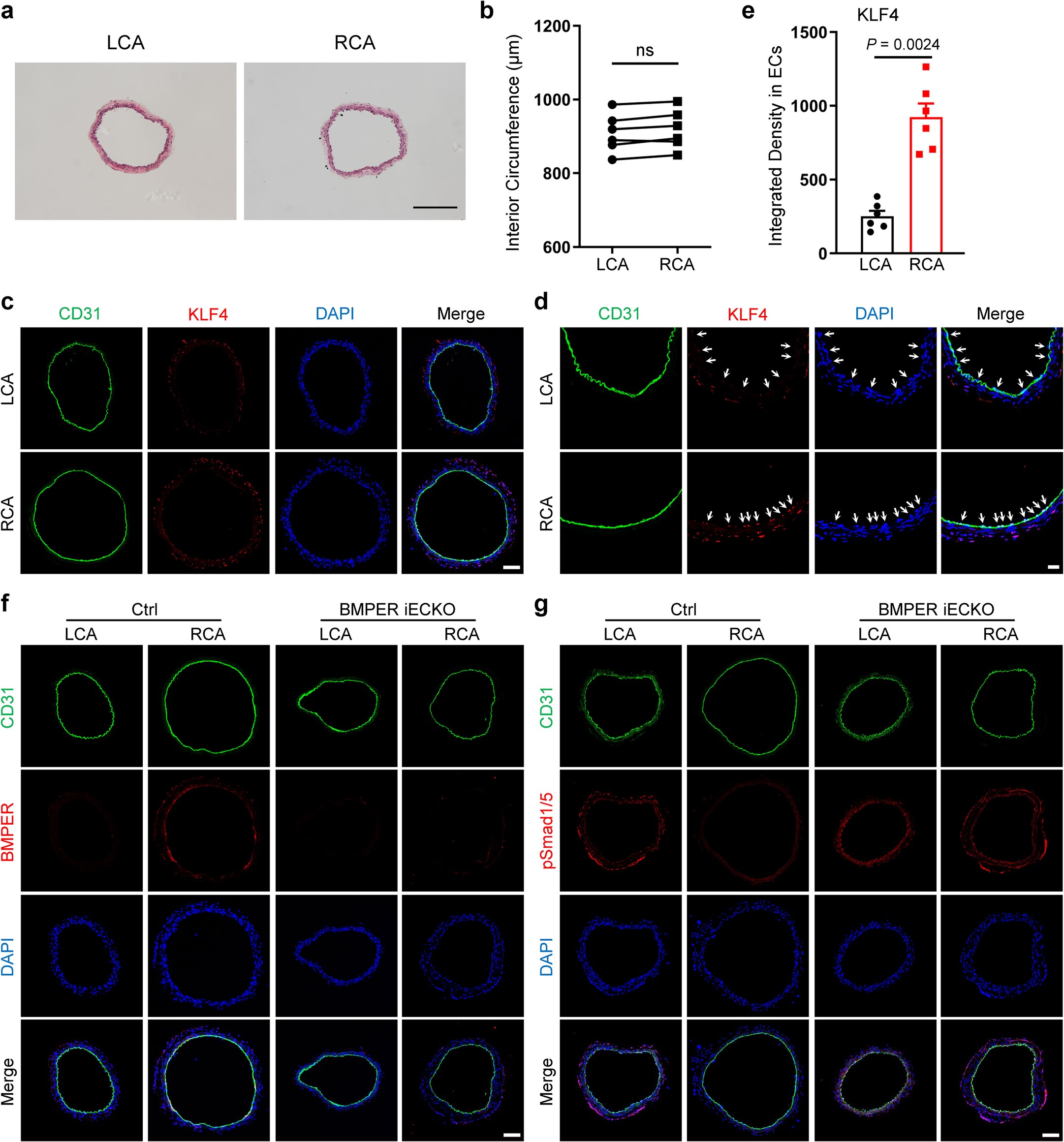
Extended Data Fig. 6: Clip control and entire cross sections immunostaining for AVF model.
From: A KLF2-BMPER-Smad1/5 checkpoint regulates high fluid shear stress-mediated artery remodeling

(a, b) H&E staining and quantification of vessel circumference in cross sections from LCA and RCA without anastomosis, n = 6 mice. Scale bar: 100 μm. (c) Immunostaining of KLF4 and CD31 in the entire cross sections of RCA and LCA at day 3. Representative sections were from one out of six mice. Scale bar: 75 μm. (d, e) Higher magnification of KLF4 immunostaining and quantification in the RCA and LCA, n = 6 mice, data are presented as means ± s.e.m. Arrowheads indicate nuclei and KLF4 positive area in artery ECs. Scale bar: 25 μm. ns: not significant, statistics calculated by two-tailed paired t test. (f) Representative immunostaining of BMPER and CD31 in the entire cross sections of RCA and LCA from BMPER iECKO and Control mice. Three mice per group were examined in this experiment. (g) Representative immunostaining of p-Smad1/5 and CD31 in the entire cross sections of RCA and LCA from BMPER iECKO and Control mice. Three mice per group were examined for this purpose. Scale bar: 75 μm.