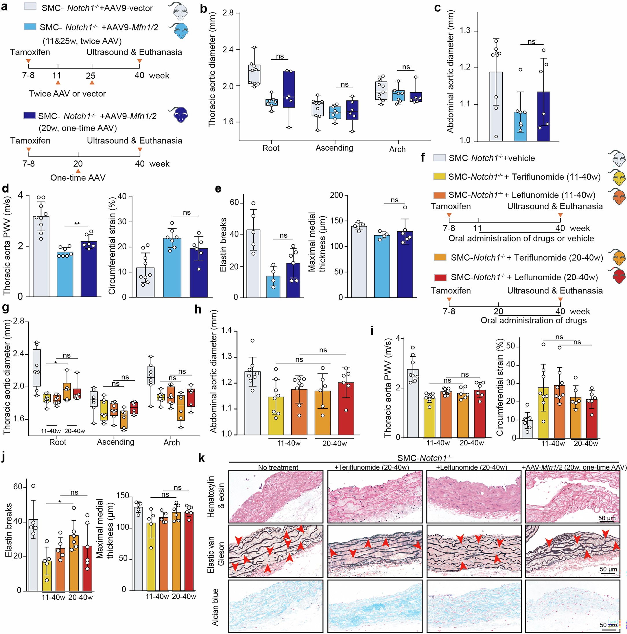
Extended Data Fig. 7: Intervention effects of SMC-specific AAV9-mediated Mfn1/2 delivery, teriflunomide or leflunomide in SMC-Notch1−/− mice, comparing treatments starting at 20 weeks of age versus those starting at 11 weeks of age.
From: Correcting mitochondrial loss mitigates NOTCH1-related aortopathy in mice

(a) Experimental design of AAV9-mediated Mfn1/2 treatments. (b) Statistical analysis of diameters of mice aortic root, ascending aorta, and aortic arch at the age of 40 weeks. (c) Statistical analysis of diameters of mice abdominal aorta. (d) Statistical analysis of pulse wave velocity and circumferential cyclic strain of the mice aortas (SMC-Notch1−/−+AAV-vector, n=9; SMC-Notch1−/−+AAV- Mfn1/2, 11&25w twice AAV, n=7 and SMC-Notch1−/−+AAV- Mfn1/2, 20w one-time AAV, n=6, b-d). (e) Quantification of aortic medial thickness and elastin breaks (SMC-Notch1−/−+AAV-vector, n=5; SMC-Notch1−/−+AAV- Mfn1/2, 11&25w twice AAV, n=4 and SMC-Notch1−/−+AAV- Mfn1/2, 20w one-time AAV, n=6). (f) Experimental design of teriflunomide and leflunomide treatments. (g) Statistical analysis of diameters of mice aortic root, ascending aorta, and aortic arch at the age of 40 weeks. (h) Statistical analysis of diameters of mice abdominal aorta. (i) Statistical analysis of pulse wave velocity and circumferential cyclic strain of the mice aortas (SMC-Notch1−/−+vehicle or + Teriflunomide/Leflunomide (11-40w), n=8 and SMC-Notch1−/− + Teriflunomide/Leflunomide (20-40w), n=6, g-i). (j) Quantification of aortic medial thickness and elastin breaks (SMC-Notch1−/−+vehicle or + Teriflunomide/Leflunomide (11-40w), n=5 and SMC-Notch1−/− + Teriflunomide/Leflunomide (20-40w), n=6). (k) Representative histologic staining with HE, EVG and Alcian blue in the mice aorta (SMC-Notch1−/−-no treatment, n=5; SMC-Notch1−/− + Teriflunomide/Leflunomide (20-40w), n=6; SMC-Notch1−/−+AAV- Mfn1/2, 20w one-time AAV, n=6). Elastic breaks are marked by red arrows. The ultrasound and histological data of SMC-Notch1−/− mice and those treated from 11 to 40 weeks in this Extended Data Fig. 7a-j and main text Fig. 3c–g and Fig. 4c–g were identical (that is, representing the same data) for comparison. Thoracic aortic diameter is presented in box and whisker plots showing maximal and minimal values and 75th and 25th percentiles. Histograms show mean± standard deviation. Statistical significance was assessed by Multiple t tests-one per row (with Holm-Sidak correction) (b,g) and two-tailed Studentʼs t-tests (c-e, h-j). ns represents no significance, * represents P<0.05, ** represents P<0.01. All mice were male and subjected to tamoxifen injection.