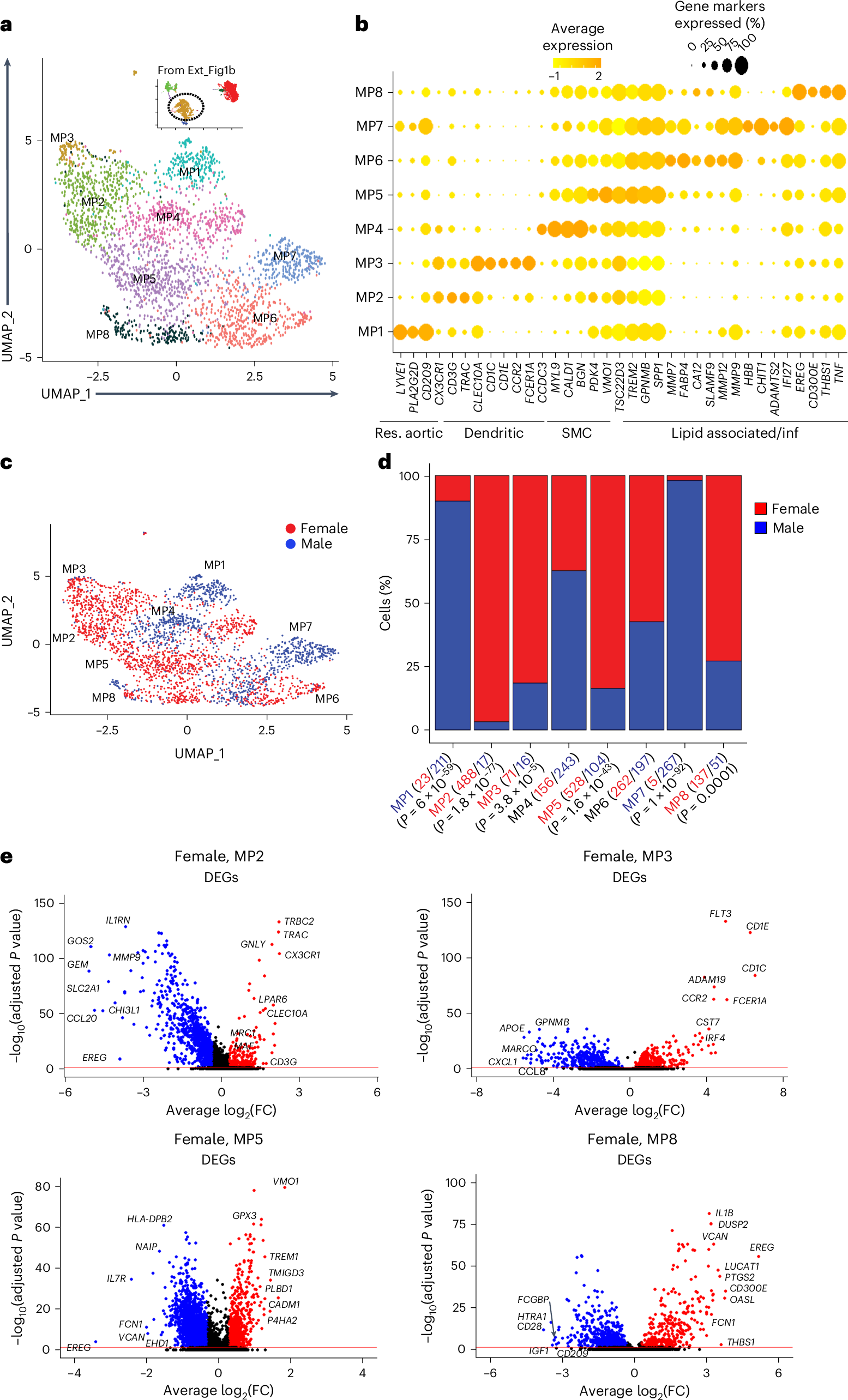
Fig. 3: Single-cell RNA sequence characterization of MP subcellular clusters in carotid plaques of female and male patients.

a, Subcellular clusters of human carotid plaque MPs visualized with UMAP. b, Dot plot showing expression levels of functional gene markers within the MP subclusters. Res., resident; inf, inflammatory. c, UMAP of MP subcellular clusters highlighted for cells isolated from carotid plaques of female and male patients. d, Bar plots showing the relative sex specificity of MP subcluster cells. The total number of cells in each category are shown in parentheses. P values were calculated using chi-square statistics assessing the statistical significance between observed and expected values. e, Volcano plots showing DEGs in the indicated MP subclusters using all other MP subclusters as background (red, upregulated; blue, downregulated). Cell-type-specific gene enrichment was calculated using Wilcoxon rank-sum test (log2(fold) > 0.3, Bonferroni-adjusted P < 0.005).