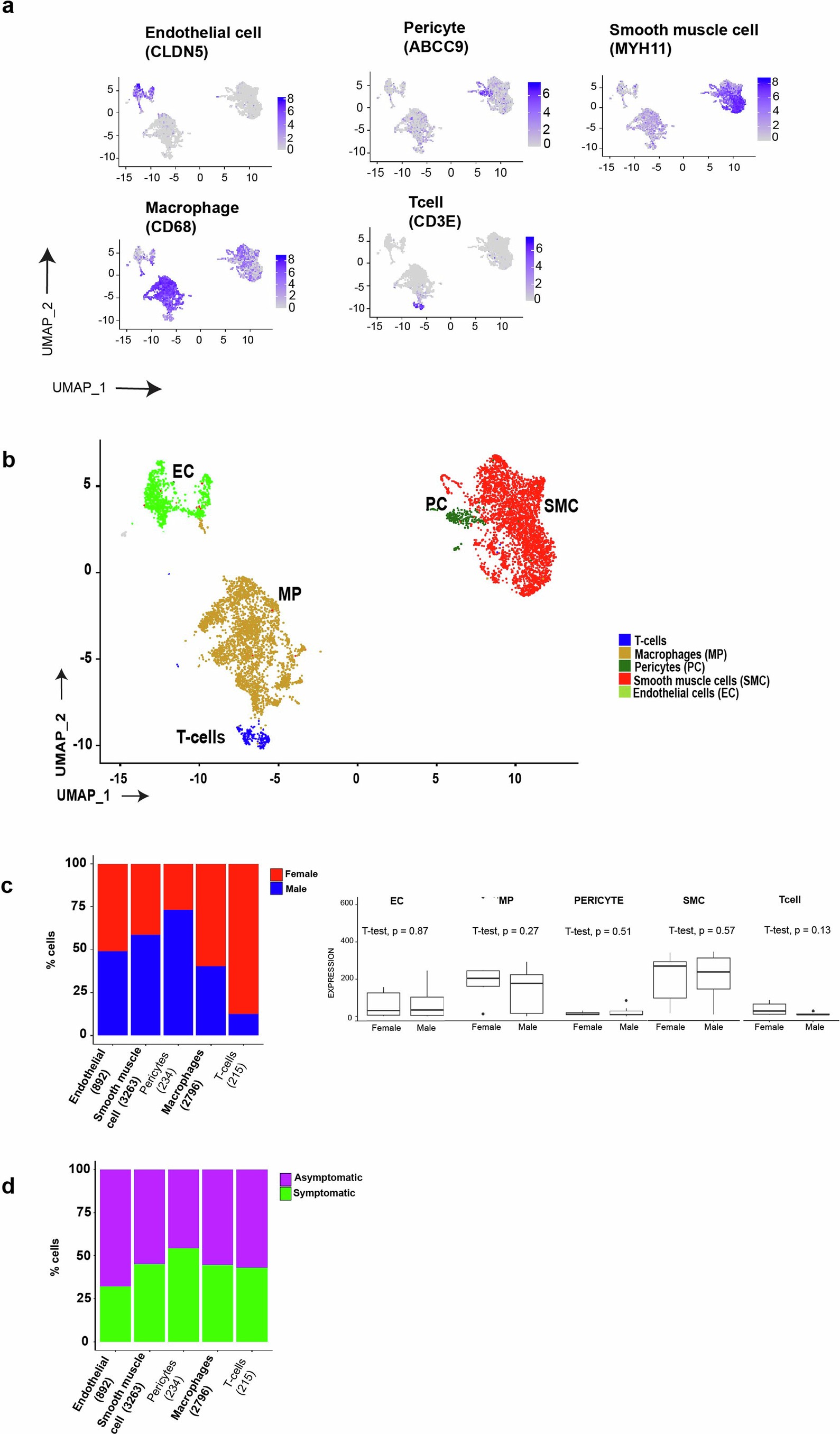
Extended Data Fig. 1: Major cell types of the human carotid plaque.

a) Uniform Manifold Approximation and Projection (UMAP) featuring single cell gene expression levels of established cell-type markers of endothelial cells (ECs, Claudin5 (CLDN5)), macrophages (MPs, (CD68)), pericytes (PCs, ATP binding cassette subfamily C member 9 (ABCC9)), smooth muscle cells (SMCs, Myosin11 (MYH11)) and T-cells (T-cell surface glycoprotein CD3 Epsilon chain (CD3E)). b) UMAP of major cell types. c) Bar plots showing the relative contribution of major cell types isolated from female (n = 7) and male (n = 8) carotid plaques. (), indicates the total number of cells in each cluster. In the boxplot, centre line denotes the median value (50th percentile), the box contains the 25th to 75th percentiles of the dataset. P-values were calculated using students´ T-test (two-tailed) by comparing female and male major cell type numbers. No adjustment was made. d) Bar plots showing the relative contributions of major cell types isolated from asymptomatic (n = 7) or symptomatic (n = 8) carotid plaques. (), indicates the total number of cells in each cluster.