Extended Data Fig. 2: Quality control and cell type analysis of human cardiac snRNA-seq.
From: ARID5A orchestrates cardiac aging and inflammation through MAVS mRNA stabilization

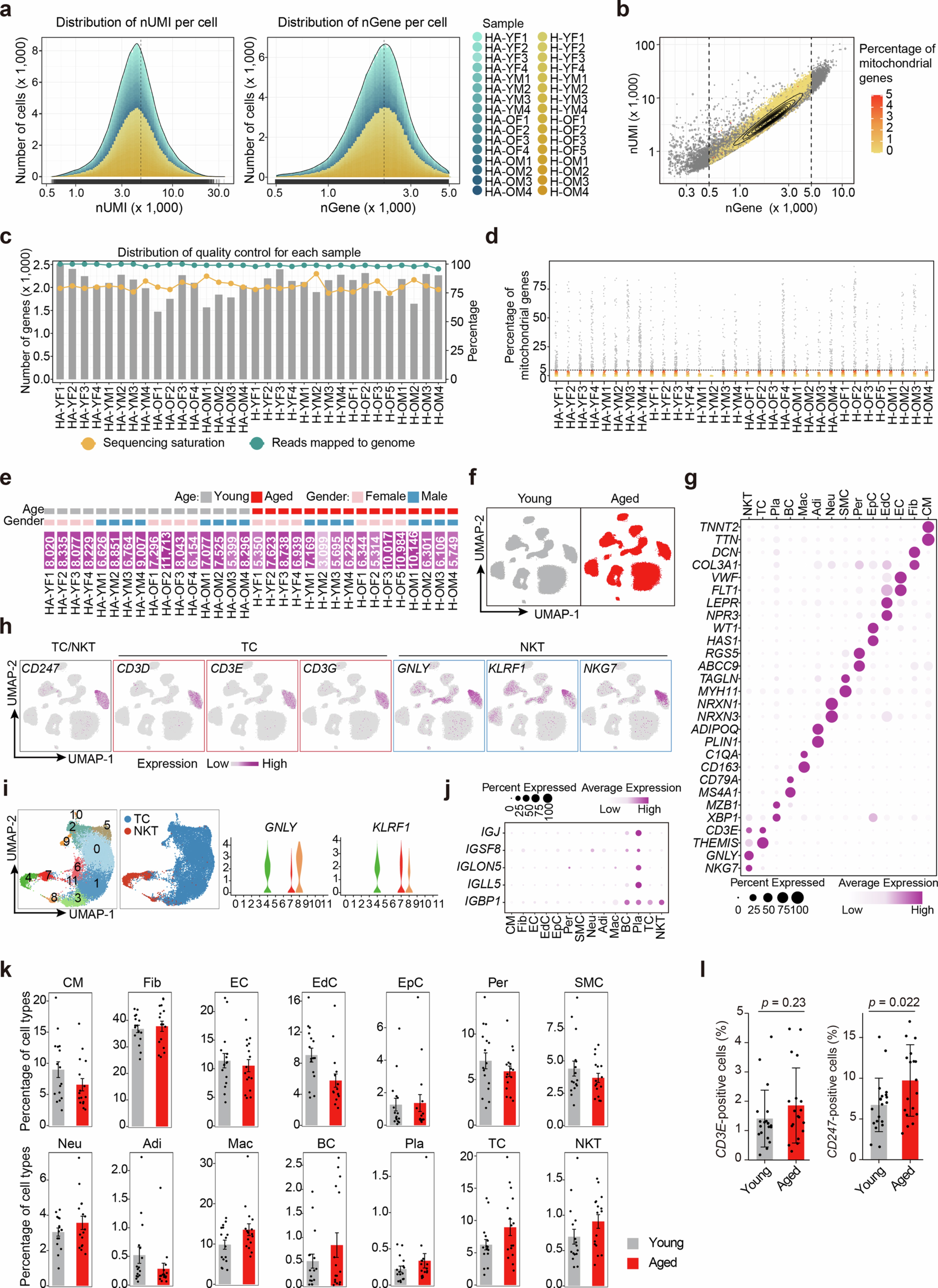
a, Histograms showing the frequency distribution of unique molecular identifiers (UMIs) (left) and genes (right) detected in each sample. b, The scatter plot showing the proportion of mitochondrial genes in all cells of human cardiac tissue. The color key ranging from yellow to red indicates an increase in the proportion of mitochondrial genes. Cells with low quality are colored in gray. c, The plot showing the distribution of quality control metrics across samples in snRNA-seq data obtained from human cardiac tissue. The height of each bar represents the median number of genes detected per cell for the corresponding sample, with yellow and green dots indicating sequencing saturation and mapping rate to the genome, respectively. d, The dot plot shows the proportion of mitochondrial genes per cell in each sample of human heart tissue. e, The heatmap showing the number of nuclei in all samples used for single-nucleus transcriptome sequencing in this study. f, UMAP plot showing the distribution of cells in young and aged groups of human cardiac tissue. g, The dot plot depicts the expression levels of representative marker genes for each cell type, where dot size and color reflect the percentage of cell expression and the average expression level of the certain gene, respectively. h, UMAP plot showing the expression of representative marker gene in T cells and NKT cells. i, UMAP plot showing the distribution of subclusters of T cells and NKT cells. Left panel, the cells are colored by different subclusters or cell types. Right panel, violin plots showing the expression of representative marker genes in NKT cells. j, The dot plot depicts a subset of aging-related differential genes identified based on M-specific recognition. where dot size and color reflect the percentage of cell expression and the average expression level of the certain gene, respectively. k, Bar plot showing the proportion of each cell type in the human heart across young and aged groups. Each point represents a sample. The data from 16 young samples and 16 aged samples. l, Bar plot showing the proportion of CD3E, and CD247 positive cells in human cardiac tissue across age groups. Data are derived from 16 young samples and 16 aged samples. Statistical significance was assessed using an unpaired two-tailed Student’s t-test.