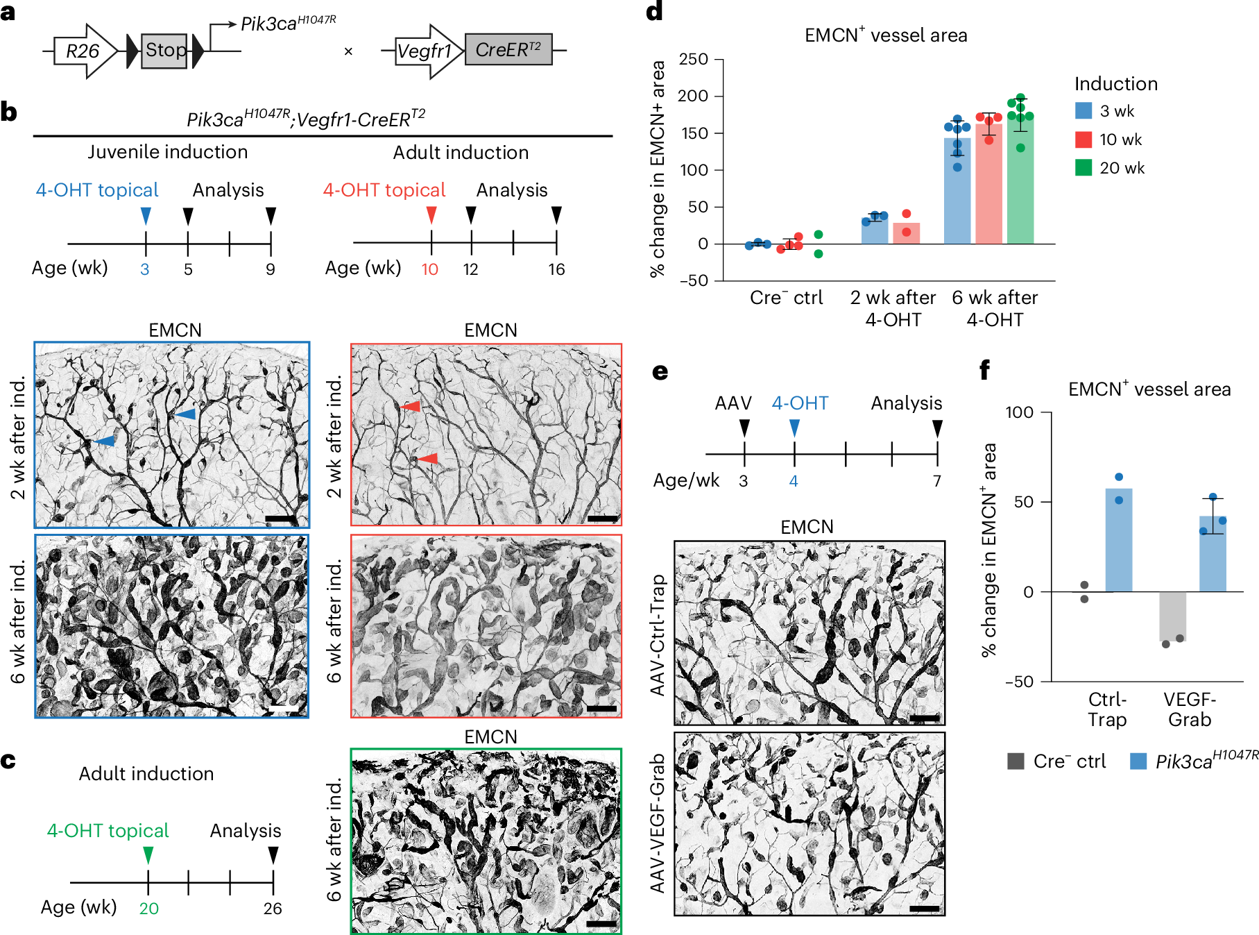
Fig. 1: Formation of Pik3ca-driven cutaneous VMs in the absence of developmental angiogenesis and VEGF.
From: Angiopoietin–TIE2 feedforward circuit promotes PIK3CA-driven venous malformations

a, Genetic constructs for tamoxifen-inducible BEC-specific expression of Pik3caH1047R. b,c, Experimental scheme for Pik3ca-driven VMs in ear skin following 4-OHT induction at 3 weeks, 10 weeks (b) or 20 weeks (c) of age (50 μg, topical application to each ear) and analysis. Images show whole-mount immunofluorescence of ear skin with VM lesions (arrowheads) from 4-OHT-treated Pik3caH1047R;Vegfr1-CreERT2 mice at the indicated time points. d, Quantification of vessel growth 2 weeks and 6 weeks after 4-OHT induction. Data represent an increase in EMCN+ vessel area relative to Cre− littermate control (Ctrl), mean ± s.d. (sample size at 3, 10 and 20 weeks: Ctrl: n = 3, 4 and 2 mice, respectively; 2 weeks after 4-OHT, n = 3, 2 and NA mice, respectively; 6 weeks after 4-OHT, n = 7, 4 and 7 mice, respectively). e, Experimental scheme (top) for the inhibition of VEGF signaling by intraperitoneal injection of AAV vectors encoding VEGF-Grab or a control molecule before induction of vessel overgrowth in the ear skin of Pik3caH1047R;Vegfr1-CreERT2 mice, visualized below by whole-mount immunofluorescence. f, Quantification of vessel growth, shown as a change in EMCN+ vessel area relative to Cre− littermate Ctrl, mean ± s.d. (n = 2 (Ctrl + Ctrl-Trap), n = 2 (Pik3caH1047R + Ctrl-Trap), n = 2 (Ctrl + VEGF-Grab), n = 3 (Pik3caH1047R + VEGF-Grab) mice). Scale bars, 100 μm (b, c and e).