Extended Data Fig. 8: Effects of BAY-826/rapamycin on Pik3ca-driven VM lesions.
From: Angiopoietin–TIE2 feedforward circuit promotes PIK3CA-driven venous malformations

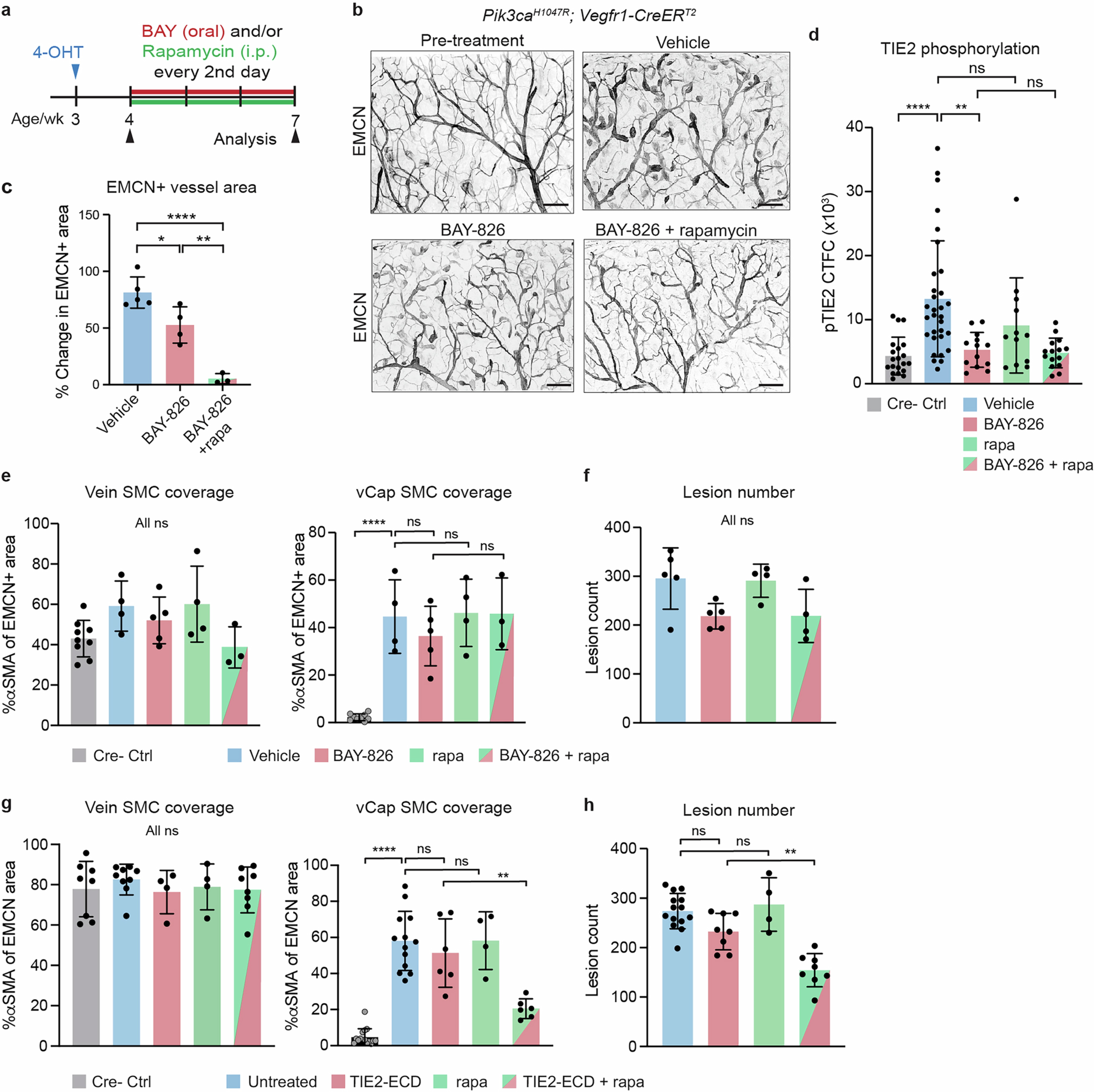
(a) Experimental scheme for preventive treatment of Pik3ca-driven VM with BAY-826 (50 mg/kg by oral gavage) and in combination with rapamycin (rapa, 10 mg/kg by intraperitoneal injection, i.p.). (b) Whole-mount immunofluorescence of ear skin from Pik3caH1047R;Vegfr1-CreERT2 mice at treatment start (one week after 4-OHT induction), and after a three-week treatment period. (c) Treatment effect on vessel growth, shown as increase in EMCN+ vessel area relative to Cre- littermate control, mean ± sd (n = 5 (Vehicle), n = 4 (BAY-826), n = 3 (BAY-826+rapa) mice), ordinary one-way ANOVA and Tukey’s multiple comparison P(Vehicle vs. BAY-826) = 0.000065 and P(Vehicle vs. BAY-826 + rapa)= 0.0029. (d) Phospho-TIE2 signal within EMCN+ vessels in Pik3caH1047R;Vegfr1-CreERT2 and Cre- littermate control mice (Ctrl) after BAY-826 and/or rapamycin treatment, following the scheme in Fig. 8a, represented as corrected total cell fluorescence (CTFC) of EMCN+ vessel area, mean ± sd (n = 20 (Ctrl); Cre+ cohorts: n = 31 (Vehicle), n = 31 (BAY-826), n = 12 (rapa), n = 15 (BAY-826+rapa) vessels from 2 mice per group). (e) SMC coverage in ear skin of Pik3caH1047R;Vegfr1-CreERT2 and Cre- littermate control mice, shown as average % of EMCN+ area ± sd of veins and capillaries (n = 9 (Ctrl); Cre+ cohorts: n = 4 (Vehicle), n = 5 (BAY-826), n = 4 (rapa), n = 3 (BAY-826+rapa) mice). (f) Lesion numbers in the ear skin of Pik3caH1047R;Vegfr1-CreERT2 mice, mean ± sd (n = 5 (Vehicle), n = 5 (BAY-826), n = 4 (rapa), n = 4 (BAY-826+rapa) mice). (g) SMC coverage in the ear skin of Pik3caH1047R;Vegfr1-CreERT2 and Cre- littermate control mice (Ctrl), shown as average % of EMCN+ area ± sd of veins (n = 8 (Ctrl); Cre+ cohorts: n = 9 (untreated), n = 4 (TIE2-ECD), n = 4 (rapa), n = 7 (TIE2-ECD+rapa) mice) and capillaries (n = 15 (Ctrl); Cre+ cohorts: n = 13 (untreated), n = 6 (TIE2-ECD), n = 4 (rapa), n = 7 (TIE2-ECD+rapa) mice). (h) Lesion numbers in the ear skin of Pik3caH1047R;Vegfr1-CreERT2 mice, mean ± sd (n = 14 (untreated), n = 8 (TIE2-ECD), n = 4 (rapa), n = 7 (TIE2-ECD+rapa) mice); Differences in absolute levels of % SMC coverage in e and g is due to differences in image acquisition parameters. *P < 0.05, **P < 0.01, ****P < 0.0001, ns, P > 0.05, Ordinary one-way ANOVA and Tukey’s multiple comparison. Exact P values are provided in Source Data. Scale bars: 500 μm (b).