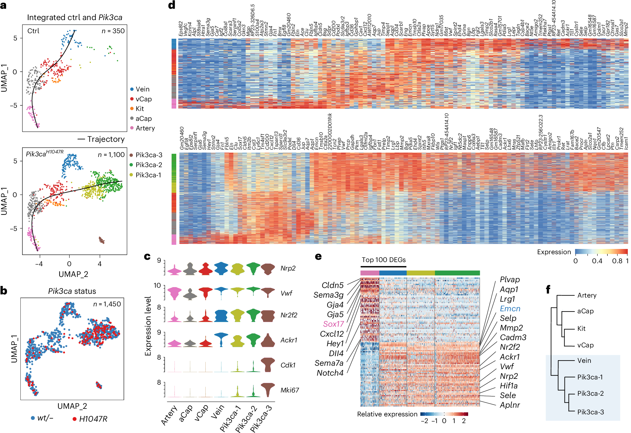
Fig. 3: Venous identity of Pik3caH1047R -expressing BECs.
From: Angiopoietin–TIE2 feedforward circuit promotes PIK3CA-driven venous malformations

a, Split UMAP representation of 1,450 single-cell transcriptomes of Harmony-integrated dermal BECs from Ctrl (350 cells, top) and Pik3caH1047R;Cdh5-CreERT2 mice (1,100 cells, below) with color-coded cluster identities. Black lines show trajectories obtained by unsupervised trajectory interference analysis using Slingshot, visualized in UMAP space. b, Pik3ca transcript status visualized in combined UMAP clustering. c, Violin plots showing gene expression of selected venous and proliferation marker genes distributed across venous and disease-specific clusters. d, Heat maps of zonation marker expression across cells, ordered by cluster and along their trajectory, according to the respective UMAP representations for each genotype shown in a. Color indicates read counts on a log scale. e, Gene expression of the top 100 DEGs between artery and vein clusters in disease-specific clusters. Selected arterial (left) and venous (right) identity markers are highlighted. f, Cluster positions on a phylogenetic tree constructed in principal component analysis space using Seurat. The close relation of venous and disease-specific clusters is highlighted in blue.