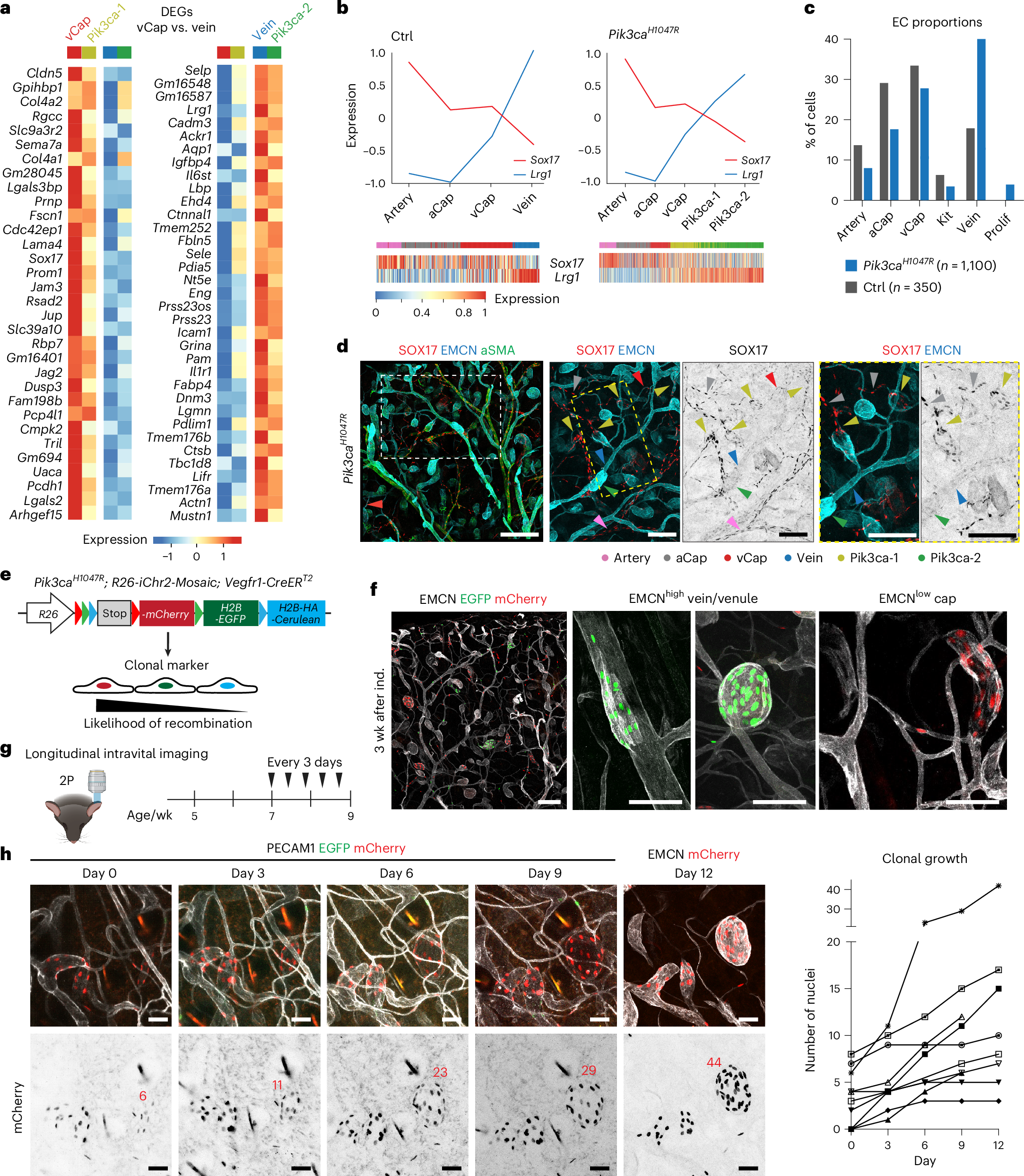
Fig. 4: Pik3ca-driven VM is defined by clonal expansion of BECs with a post-capillary venous phenotype.
From: Angiopoietin–TIE2 feedforward circuit promotes PIK3CA-driven venous malformations

a, Heat maps showing relative gene expression of selected top DEGs between vCap and vein clusters in non-proliferative disease-specific clusters. Color coding represents average relative expression across different clusters. b, Top, Average gene expression profile of exemplary arterial (Sox17, red) and venous (Lrg1, blue) markers in Ctrl or Pik3ca clusters. Below, Gene expression of Sox17 and Lrg1 in single cells, ordered along the Ctrl or Pik3ca trajectory shown in Fig. 3a. c, Bar graph of relative cell-type proportions split by genotype based on integrated BECs from Pik3caH1047R;Cdh5-CreERT2 and Ctrl mice. d, Immunofluorescence of ear skin from a 4-OHT-treated 5-week-old Pik3caH1047R;Vegfr1-CreERT2 mouse, showing vascular overgrowth in SOX17+EMCNlow capillaries (light-green arrowhead) and SOX17−EMCN+ veins (dark-green arrowhead). Phenotypically normal vessel types, annotated based on their morphology and marker expression, are highlighted by arrowheads as indicated. Similar results were obtained from two mice. e, Genetic construct for tamoxifen-inducible expression of a clonal iChr2-Control-Mosaic reporter in Pik3caH1047R;Vegfr1-CreERT2 mice. Recombination occurs between arrowheads of the same color (LoxP site), resulting in the expression of one of three possible nuclear-localized fluorescent proteins. f, Whole-mount immunofluorescence of ear skin from 6-week-old Pik3caH1047R;R26-iChr2-Mosaic;Vegfr1-CreERT2 mice with BECs expressing EGFP or mCherry. 4-OHT treatment (20 µg topically on the ear) was done at 3 weeks of age. Higher magnifications show representative EMCNhigh veins of different calibers, and EMCNlow venous capillaries. Similar results were obtained from >5 mice in three independent experiments. g, Scheme for longitudinal intravital imaging of lesion growth in Pik3caH1047R;R26-iChr2-Mosaic;Vegfr1-CreERT2 mice. h, Representative intravital microscopy images of the dermal microvasculature and BECs expressing EGFP or mCherry (on days 0, 3, 6 and 9), with nuclei counts indicated. PECAM1 antibody injection was used to visualize the vasculature. At the end of the experiment (day 12), the same lesions were imaged following whole-mount staining using confocal microscopy. i, Quantification of clonal expansion, showing the number of nuclei counted at five time points within the same lesions. Scale bars, 200 μm (d), 500 µm (f, overview), 100 μm (f, magnifications) and 50 μm (h, magnification). 2P, two-photon. Panel e adapted from ref. 27 under a Creative Commons license CC BY 4.0. Panel g created with BioRender.com.