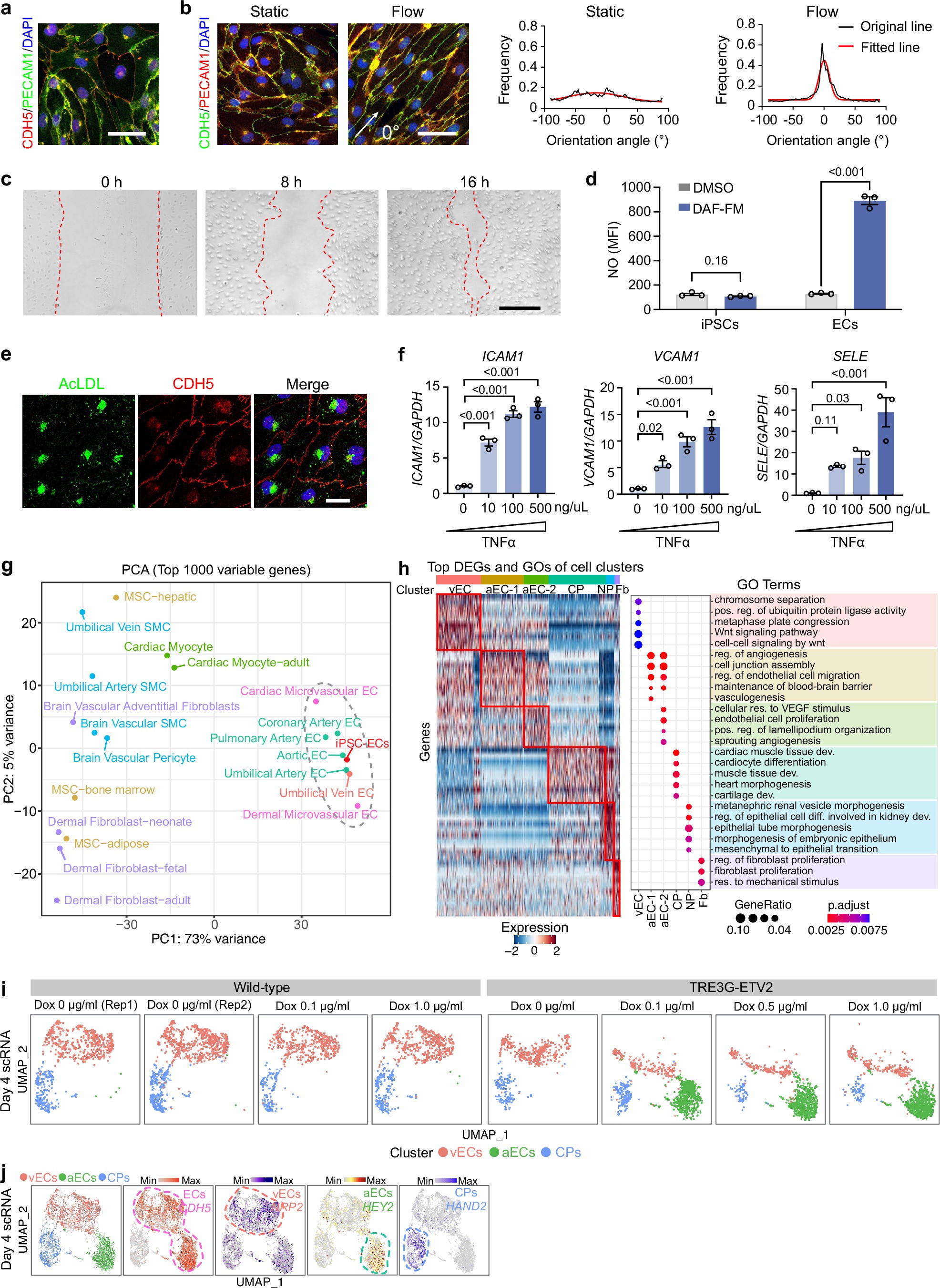
Extended Data Fig. 2: Functional characterization of iPS cell-derived ECs with ETV2 overexpression.

a, iPS cell-derived ECs immunostained for CDH5 (red), PECAM1 (green), and DAPI (blue). Scale bar, 50 μm. b, Alignment of iPS cell-derived ECs under static and flow conditions. 0° represents the direction of flow. Scale bar, 50 μm. c, Migration of iPS cell-derived ECs in the wound scratch assay. Scale bar, 300 μm. d, Nitric oxide (NO) production of iPS cell-derived ECs measured by flow cytometry upon exposure to DAF-FM. MFI, mean fluorescence intensity. n = 3 independent biological replicates. Unpaired two-tailed Student’s t-test. e, AcLDL uptake by iPS cell-derived ECs. Scale bar, 25 μm. Data in a-c,e are representative of n = 3 biologically independent experiments. f, Expression of cell surface adhesion molecules ICAM1, VCAM1, and SELE in iPS cell-derived ECs when stimulated with 10, 100, or 500 ng/μL TNF. n = 3 independent biological replicates. One-way ANOVA with Dunnett’s multiple comparison test. Data in d,f are shown as mean ± s.e.m. g, PCA plot based on the top 1,000 most variable genes across iPS cell-derived ECs and indicated human cell types (from GSE138734). h, Heatmap of the top DEGs in each cluster and their top enriched GO terms (Fisher’s exact test, corrected for multiple testing using the Benjamini–Hochberg method). reg, regulation; dev, development; pos, positive. i,j. Wild-type parental iPS cells and TRE3G-ETV2 iPS cells were differentiated with different concentrations of Dox and analyzed at Day 4 by scRNA-seq. i, UMAP of each genotype and Dox concentration, colored by clusters. j, Integrated UMAPs colored by cell clusters (left) and by expression of selected marker genes.