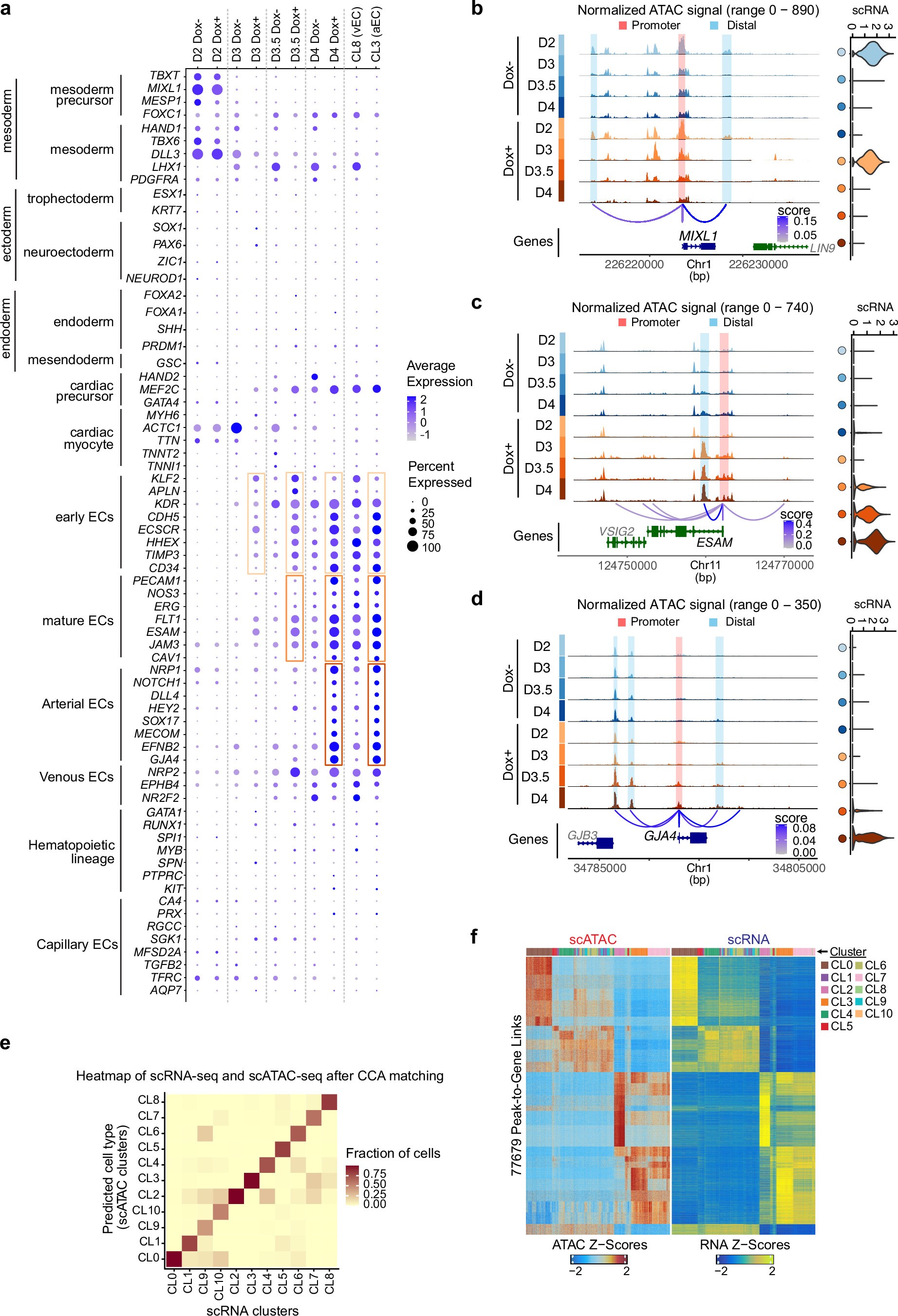
Extended Data Fig. 4: Gene expression of representative cell type markers and integration of scRNA-seq and scATAC-seq data.

a, Dot plots of quantitative bulk changes in gene expression between Dox– and Dox+ cells for markers of mesoderm, ectoderm, endoderm, cardiac precursors, early ECs, mature ECs, arterial EC, venous EC, genes involved in hematopoietic lineage development, and capillary ECs. b–d, Genome tracks of time point-resolved aggregate scATAC-seq data around the MIXL1 (b), ESAM (c) and GJA4 (d) gene loci. e, Heatmap showing the cluster-cluster mapping between scRNA-seq and scATAC-seq clusters after canonical correlation analysis (CCA) matching. f, Heatmap of 77,679 statistically significant peak-to-gene links identified across the dataset with ArchR. Each row represents expression of a gene (scRNA, right) correlated to accessibility of a ATAC-seq peak (scATAC, left).