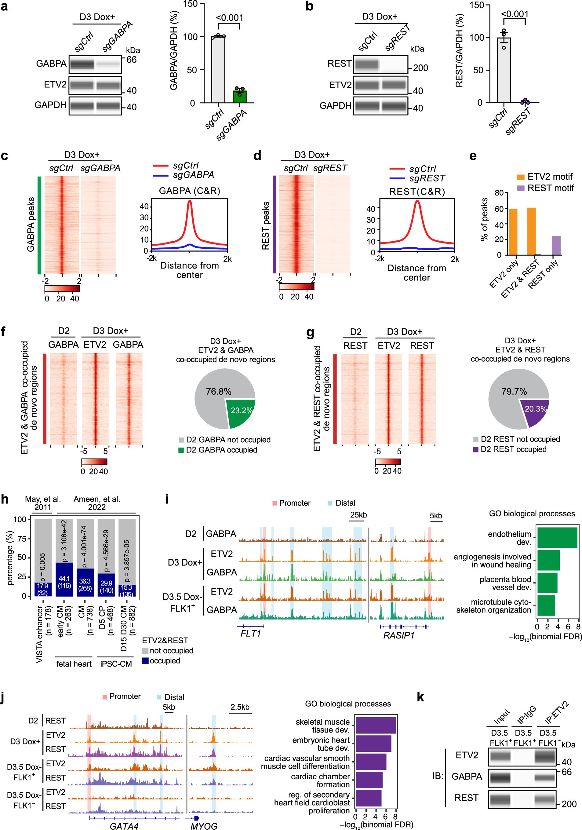
Extended Data Fig. 9: Knockout of GABPA and REST in TRE3G-ETV2 iPS cells.

a, GABPA and ETV2 proteins level in D3 Dox+ sgCtrl and sgGABPA cells. Representative capillary westerns and quantitative analyses of GABPA normalized to GAPDH. n = 3 independent biological replicates. Unpaired two-tailed Student’s t-test. b, REST and ETV2 proteins level in D3 Dox+ sgCtrl and sgREST cells. Representative capillary westerns and quantitative analyses of REST normalized to GAPDH. n = 3 independent biological replicates. Unpaired two-tailed Student’s t-test. c, GABPA binding signals in D3 Dox+ sgCtrl and sgGABPA cells. Aggregation plots indicate the mean CUT&RUN signal at GABPA sites in each group. d, REST binding signals in D3 Dox+ sgCtrl and sgREST cells. Aggregation plots indicate the mean CUT&RUN signal at REST sites in each group. e, Percentage of ETV2-only peaks, ETV2 & REST co-occupied peaks, REST-only peaks with the indicated motif. f, Heatmaps and pie charts showing D2 GABPA binding signals at D3 Dox+ ETV2 & GABPA co-occupied de novo peaks. g, Heatmaps and pie charts showing D2 REST binding signals at D3 Dox+ ETV2 & REST co-occupied de novo peaks. h, ETV2 & REST binding at a subset of VISTA-validated cardiac enhancers (column 1), accessible chromatin regions in fetal heart (column 2,3) or iPS cell-derived CM (column 4,5). VISTA enhancer coordinates were downloaded from the VISTA Enhancer Browser and filtered for human sequences and positive hits with activity in heart regions. One-sided hypergeometric test. CP, cardiac progenitor. CM, cardiomyocyte. i, Left panel, genome browser views showing GABPA binding signals in D2 cells, ETV2 and GABPA binding signals in D3 Dox+ cells, and D3.5 Dox– FLK1+ cells at representative genes. Right panel, ETV2 and GABPA co-occupied regions enriched GO biological processes terms (GREAT; − log10(binomial FDR), one-sided binomial test) in D3.5 Dox– FLK1+ cells. j, Left panel, genome browser views showing REST binding signals in D2 cells, ETV2 and REST binding signals in D3 Dox+ cells, D3.5 Dox– FLK1+ cells, and D3.5 Dox– FLK1– cells at representative genes. Right panel, ETV2 and REST co-occupied regions enriched GO biological processes terms (GREAT; −log10(binomial FDR), one-sided binomial test) in D3.5 Dox– FLK1+ cells. k, Co-immunoprecipitation (Co-IP) using ETV2 or IgG control antibodies, followed by capillary immunoblotting (IB) for ETV2, GABPA or REST in D3.5 Dox– FLK1+ cells. Data is representative of n = 3 biologically independent experiments. Graphs in a,b show mean ± s.e.m.