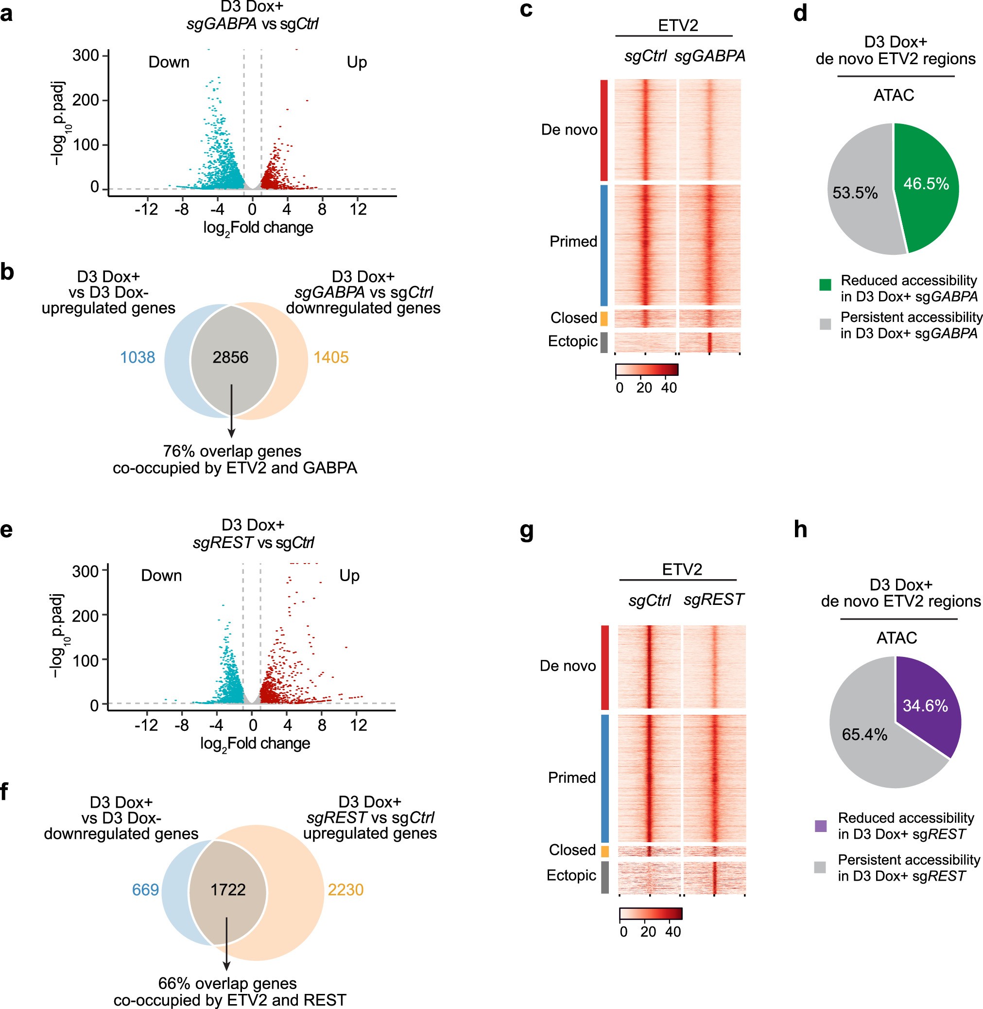
Extended Data Fig. 10: GABPA and REST are required for chromatin opening and transcription activity.

a, Volcano plot showing DEGs identified in D3 Dox+ sgGABPA cells versus D3 Dox+ sgCtrl cells. P values were calculated using two-sided Wald test with Benjamini–Hochberg correction. Significantly upregulated (red) or downregulated genes (teal) are colored, respectively. b, Overlap between genes upregulated in D3 Dox+ cells (versus D3 Dox–) and downregulated in D3 Dox+ sgGABPA cells (versus sgCtrl). c, ETV2 binding signals in D3 Dox+ sgCtrl and D3 Dox+ sgGABPA cells. Regions are group by chromatin occupancy class (de novo, primed, closed and ectopic binding sites). d, Effect of GABPA knockout on chromatin accessibility. A subset of ETV2-bound de novo regions lost accessibility in D3 Dox+ sgGABPA cells. e, Volcano plot showing DEGs identified in D3 Dox+ sgREST cells versus D3 Dox+ sgCtrl cells. P values were calculated using two-sided Wald test with Benjamini–Hochberg correction. Significantly upregulated (red) or downregulated genes (teal) are colored, respectively. f, Overlap between genes downregulated in D3 Dox+ cells (versus D3 Dox–) and upregulated in D3 Dox+ sgREST cells (versus sgCtrl). g, ETV2 binding signals in D3 Dox+ sgCtrl and D3 Dox+ sgREST cells. Regions are group by chromatin occupancy class (de novo, primed, closed and ectopic binding sites). h, Effect of REST knockout on chromatin accessibility. A subset of ETV2-bound de novo regions lost accessibility in D3 Dox+ sgREST cells.