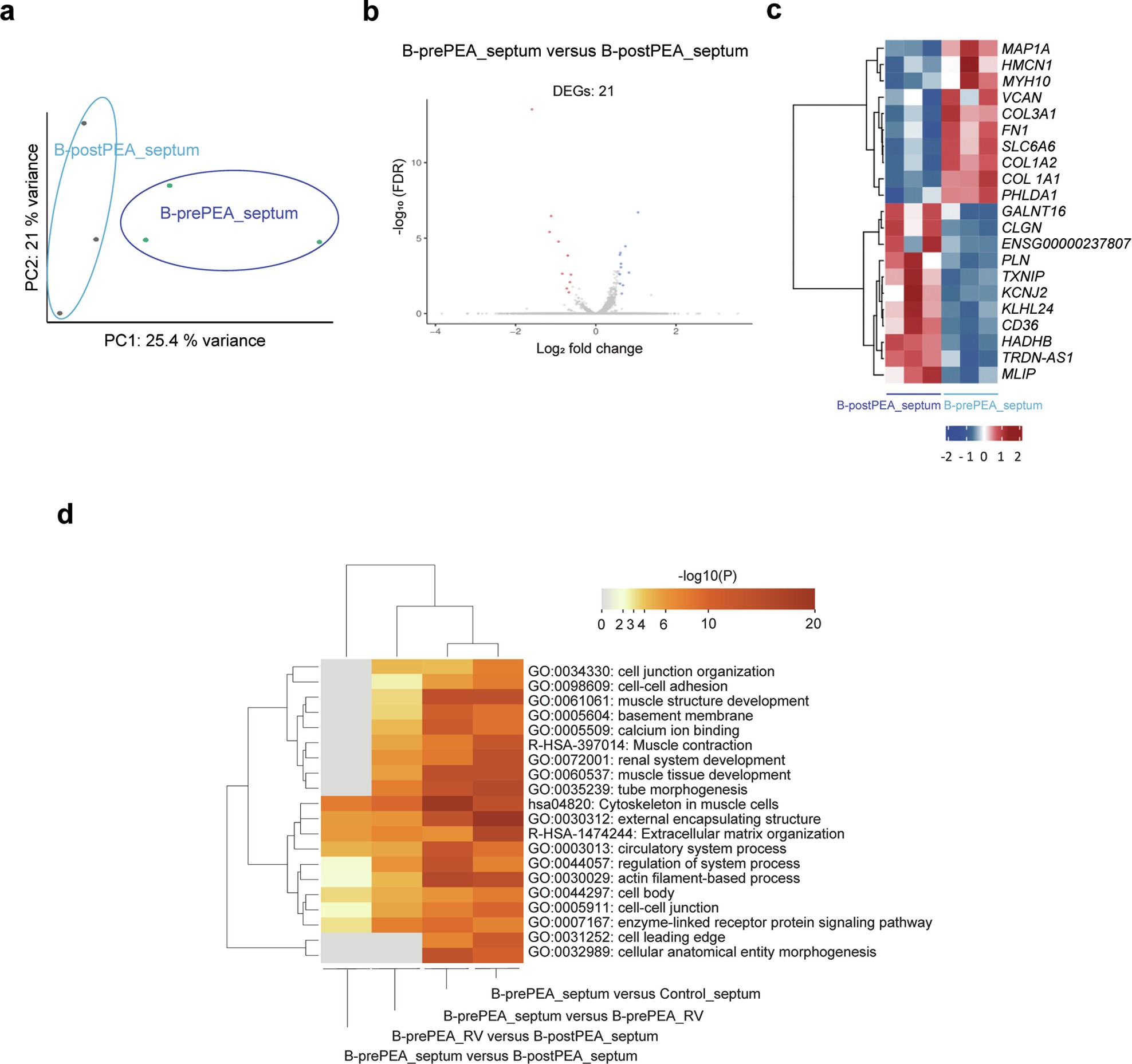
Extended Data Fig. 4: Analysis of the transcriptomic profile of the septum before and after PEA in the confirmatory cohort of patients with CETPH.

a, PCA plot illustrates the septum before PEA (B-prePEA_septum, n = 3) and after PEA (B-postPEA_septum, n = 3). b, Volcano plot displays the significant DEGs (base mean ≥5; |log2FC | ≥ 0.585; FDR ≤ 0.05) in B-prePEA_septum (red) versus B-postPEA_septum (blue). c, Heatmap shows the top significant DEGs in B-prePEA_septum versus B-postPEA_septum. The scaled z-score of normalized counts is shown. d, The heatmap illustrates the top 20 overrepresented clusters of terms associated with DEGs in the following comparisons: B-prePEA_septum versus B-postPEA_septum, B-prePEA_RV versus B-postPEA_septum, B-prePEA_septum versus B-prePEA_RV, and B-prePEA_septum versus Control_septum.