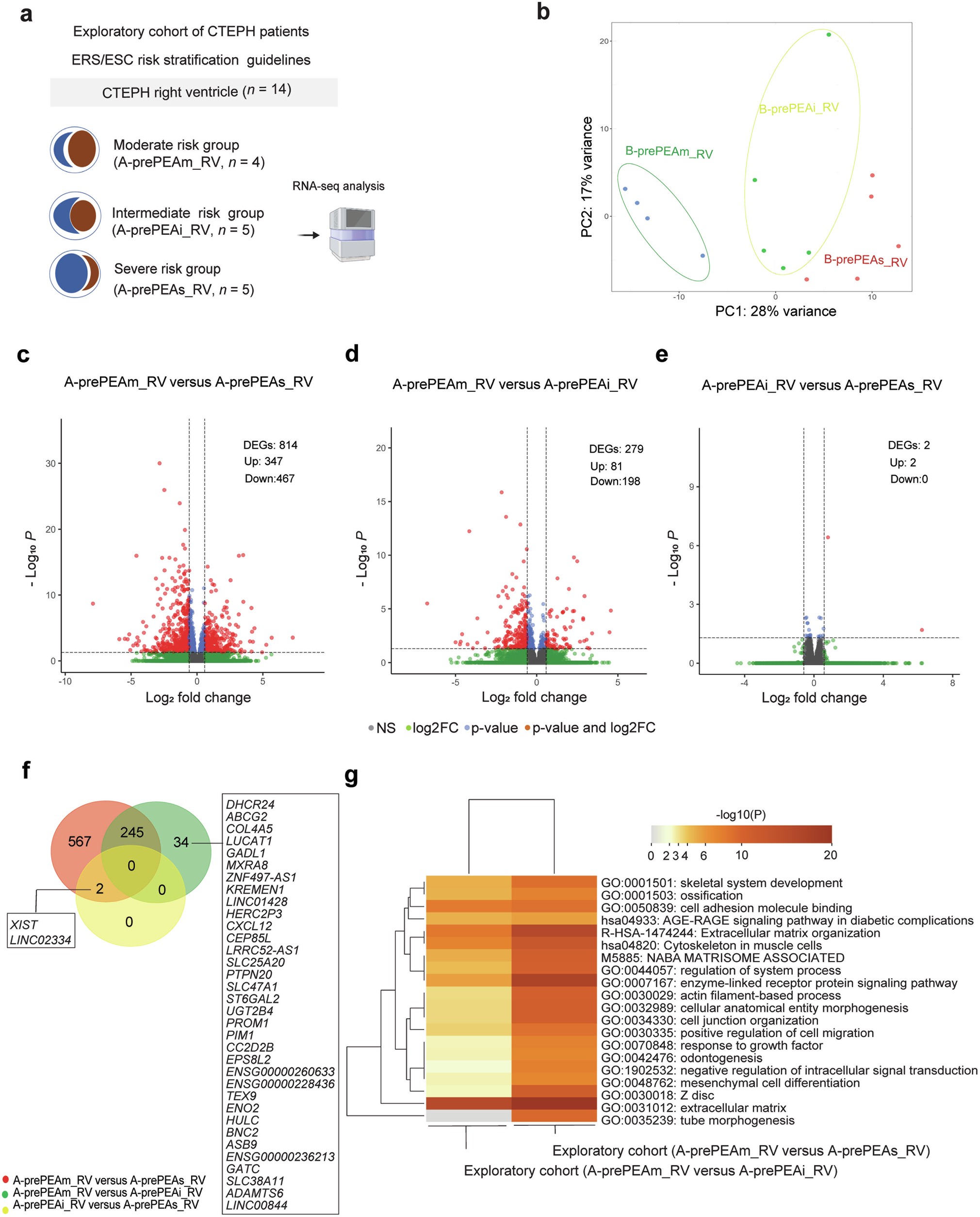
Extended Data Fig. 1: Transcriptomic profiling of the right ventricle in the exploratory cohort of patients with CTEPH.

a, In the exploratory cohort, RNA-seq analysis was performed on the RV of patients with CTEPH before PEA (A-prePEA_RV, n = 14), and patients were classified into three risk groups, including A-prePEAm_RV (n = 4), A-prePEAi_RV (n = 5), and A-prePEAs_RV (n = 5). Illustration created using Biorender.com. b, Principal component analysis (PCA) plot depicting the RV transcriptomic profile from 14 samples. The colors represent the distinct status of the RV. Volcano plot showing the distribution of each gene in c, A-prePEAm_RV versus A-prePEAs_RV, d, A-prePEAm_RV versus A-prePEAi_RV, and e, A-prePEAi_RV versus A-prePEAs_RV, of the exploratory cohort of patients with CTEPH. The significant differentially expressed genes (DEGs) ( | log2FC | ≥ 0.585 and P adj ≤ 0.05, two-sided) were discriminated based on the P value < 0.05 and |log2FC | >0.585 (in red), only P value (blue), log2FC (green), and not significant in grey dots. f, Venn diagrams of DEGs display the common and distinct DEGs among the three groups of A-prePEAm_RV versus A-prePEAs_RV, A-prePEAm_RV versus A-prePEAi_RV, and A-prePEAi_RV versus A-prePEAs_RV in the exploratory cohort of patients with CTEPH. g, Heatmap shows the top 20 overrepresented clusters of terms for all the DEGs between the following comparisons: A-prePEAm_RV versus A-prePEAi_RV and A-prePEAm_RV versus A-prePEAs_RV.