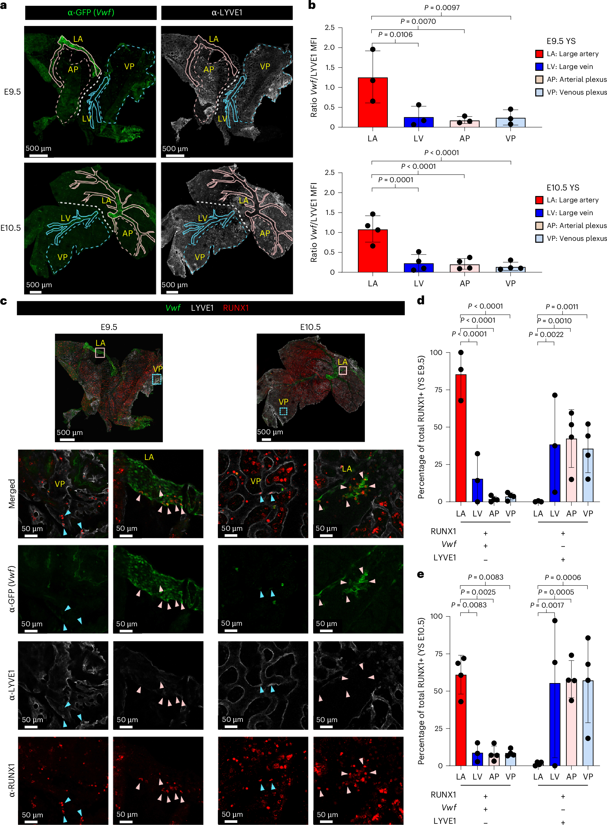
Fig. 3: Spatial separation between transcriptomically different EHT trajectories in the yolk sac.

a, Confocal whole-mount immunofluorescence (WM IF) analysis of E9.5 (top) and E10.5 (bottom) VwfeGFP YS. Images show maximum intensity three-dimensional (3D) projections. Representative areas where fluorescence has been quantified are delimited by lines. Pink solid line, large artery (LA); turquoise solid line, large vein (LV); pink dashed line, arterial plexus (AP); turquoise dashed line, vein plexus (VP). Scale bars, 500 µm. b, The ratio of Vwf-associated MFI to LYVE1-associated MFI is plotted on the y axis, reflecting the relative fluorescence intensities within selected areas in VwfeGFP YS as displayed in Fig. 3a. n = 3 E9.5 and n = 4 E10.5 YS were analyzed (6–10 areas per YS). Error bars represent mean ± s.d. Statistical test used was a one-way analysis of variance (ANOVA) (Fisher’s least significant difference). c, WM IF analysis of E9.5 (left) and E10.5 (right) VwfeGFP YS. Whole YS images show maximum intensity 3D projections. The boxed area in the merged image is magnified in the lower panel and shows a single 2.5-mm-thick optical slice. Turquoise arrowheads indicate RUNX1posVwfnegLYVE1pos putative HE cells; pink arrowheads indicate RUNX1posVwfposLYVE1neg putative HE cells. Scale bars, 500 µm (3D), 50 µm (slice). d,e, Quantification of the percentage of RUNX1posVwfposLYVE1neg and RUNX1posVwfnegLYVE1pos cells on the total of RUNX1 positive cells in LA, LV, AP and VP of E9.5 (d) and E10.5 (e) VwfeGFP YS (displayed in Fig. 3c). Each dot represents measurements from an individual YS. E9.5 LA and LV n = 3, AP and VP n = 4. E10.5 LV n = 3, LA, AP and VP n = 4 5–17 areas per YS were analyzed. Error bars represent mean ± s.d. Statistical test used was a two-way ANOVA (Fisher’s least significant difference).