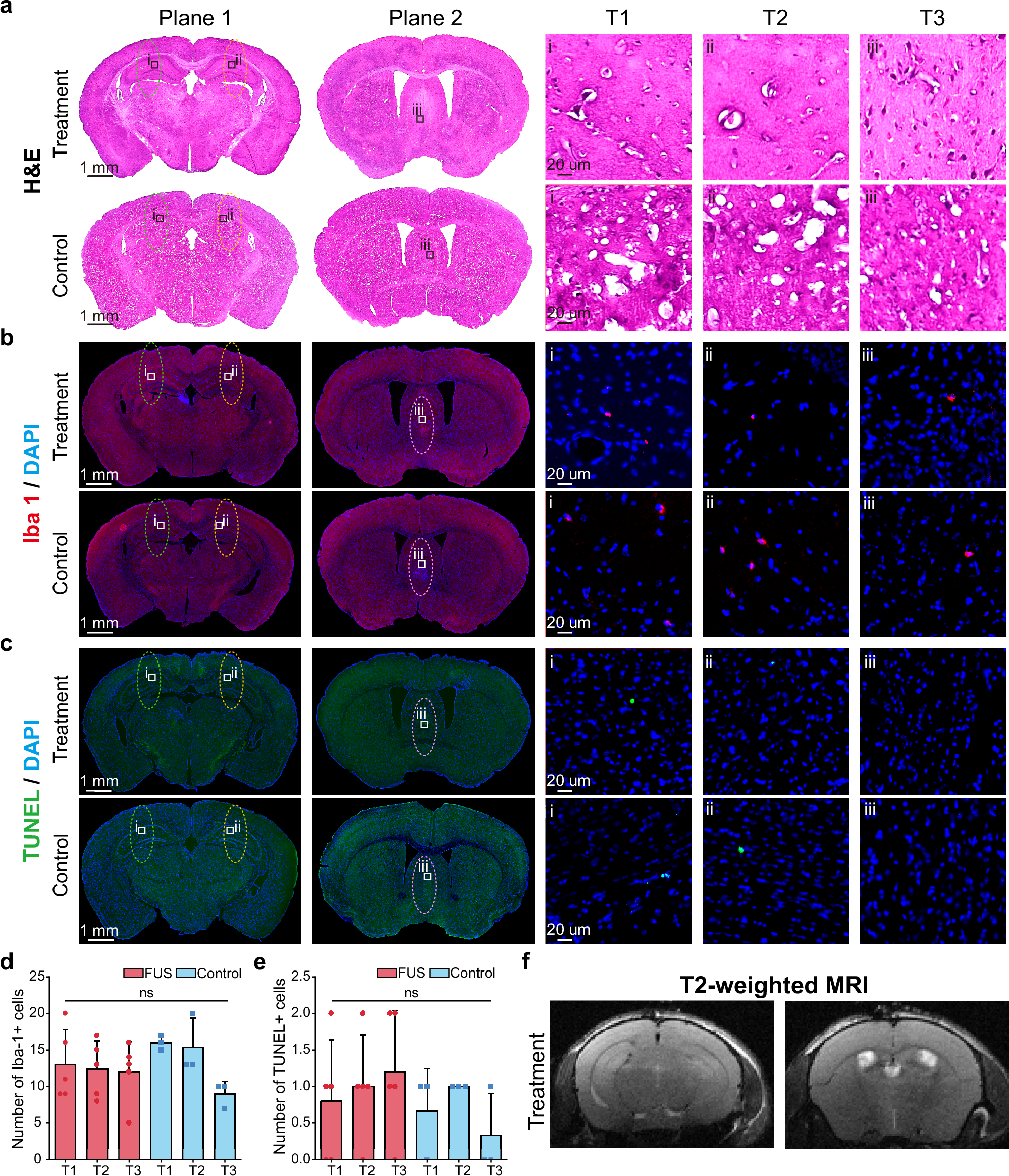
Fig. 5: Safety assessment of AH-SiMBO.
From: Acoustic hologram-enabled simultaneous multi-target blood-brain barrier opening (AH-SiMBO)

a Representative H&E staining of sections for the treated and the control mice. b Representative Iba1 staining sections for the treated and the control mice. c Representative TUNEL staining sections for the treated and the control mice. Number of Iba-1 (d) and TUNEL (e) positive cells in each target region (T1, T2, T3) per slice (n = 5 mice in the FUS group; n = 3 mice in the control group). Two-way ANOVA with post-hoc Bonferroni test in (d, e). f T2-weighted MR images of the mouse brain following AH-SiMBO. The PNPs were 0.28, 0.30, and 0.33 MPa for targets 1, 2, and 3, respectively. Green, orange and purple ellipses represent targets 1, 2, and 3, respectively. Data are presented as mean ± SD, ns: not significant. BBB blood-brain barrier, FUS focused ultrasound.