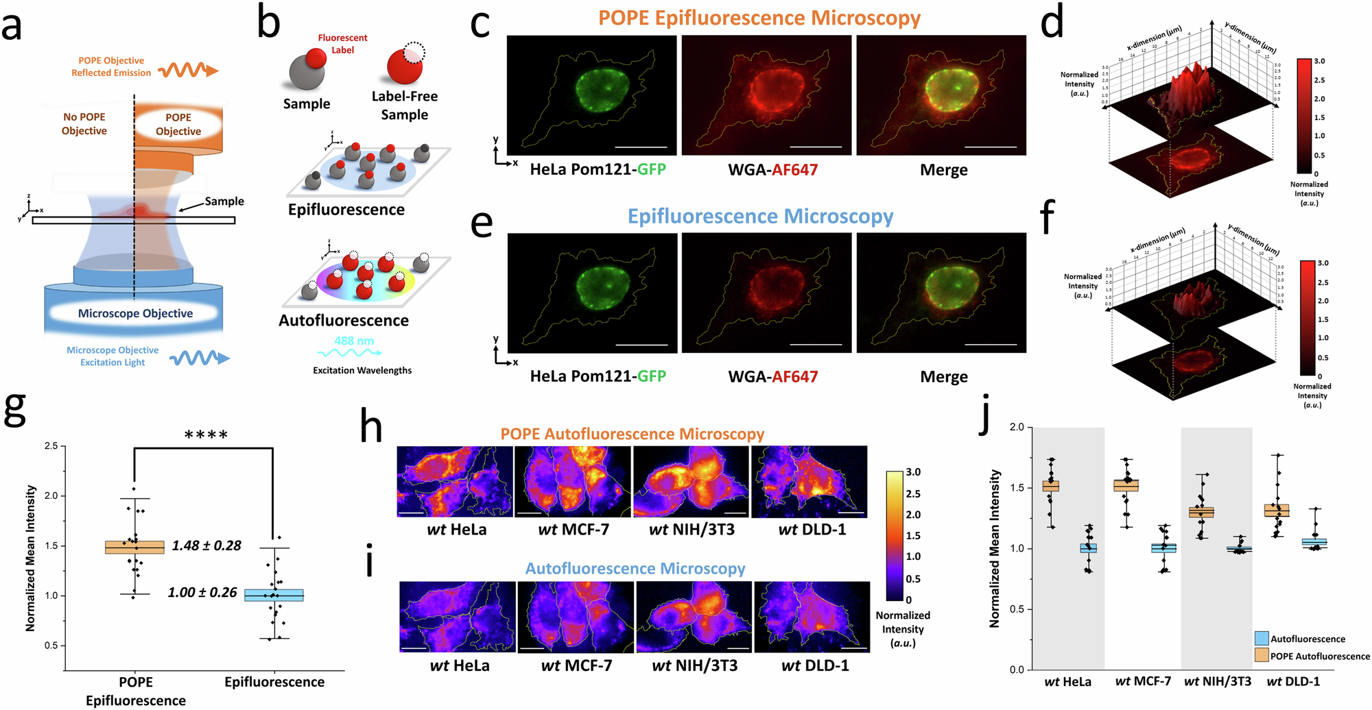
Fig. 4: Enhanced epifluorescence and autofluorescence microscopy with the POPE attachment.

a Simplified optical diagram of the POPE microscopy experimental setup for epifluorescence and autofluorescence microscopy, depicting the excitation light (blue) and POPE emission (orange). b Illustration of the sample for epifluorescence and autofluorescence microscopy, with and without fluorescent labeling, respectively. c Epifluorescence image of the HeLa EGFP-POM121 cell and POPE epifluorescence image of Alexa Fluor 647-labeled wheat germ agglutinin (WGA‐AF647), along with a merge of the two images. d Z‐projection of the WGA‐AF647 channel in the POPE epifluorescence image. e Epifluorescence image of the HeLa EGFP-POM121 cell and epifluorescence image of WGA‐AF647 without the POPE attachment, along with a merge of the two images. f Z‐projection of the WGA‐AF647 channel in the epifluorescence image without POPE. Images (e, f) are normalized to their backgrounds. g Normalized mean intensity from the WGA‐AF647 channel for POPE epifluorescence (orange) and conventional epifluorescence (blue). h POPE autofluorescence collected with the POPE attachment. i Autofluorescence without the POPE attachment, acquired from wild-type HeLa, wild-type MCF‐7, wild-type NIH/3T3, and wild-type DLD‐1 samples. j Normalized mean intensity for POPE autofluorescence (orange) and conventional autofluorescence (blue) microscopy from wild-type HeLa, wild-type MCF‐7, wild-type NIH/3T3, and wild-type DLD‐1 samples. P values determined by two‐sided Welch’s t test. ****P = 1 × 10−4). Scale bar: 5 µm.