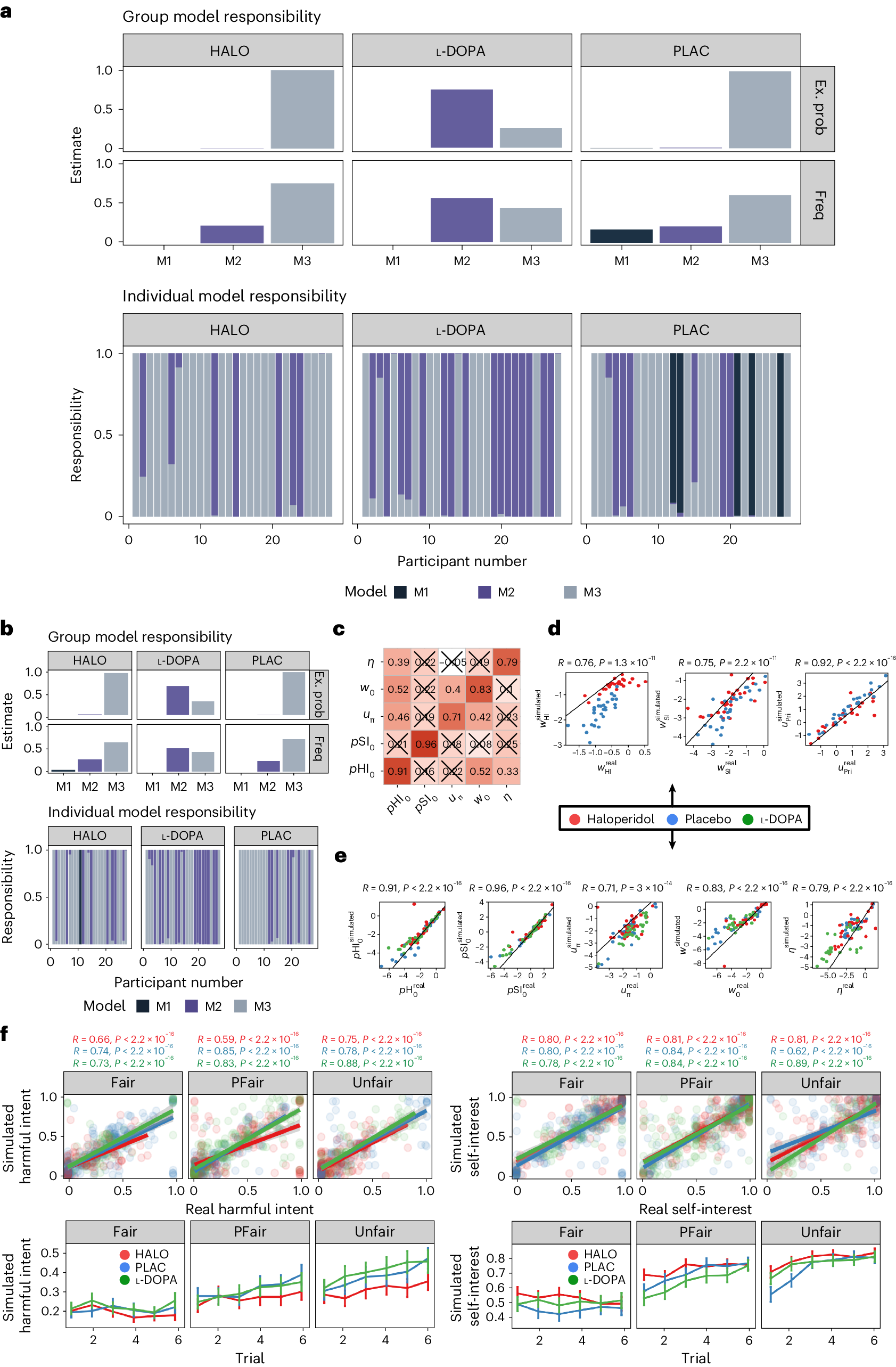
Fig. 2: Model comparison, recovery and generative performance.

a, Model responsibility across all three drug conditions. Greater model responsibility at the group and individual levels indicates the most likely generative model to explain the data. Ex. prob. = exceedance probability that a single model best defines group behaviour; freq = model frequency that each model is the best fitting model for participants. b, Model recovery. All recovery analyses used n = 28 synthetic participants—one for each real parameter set approximated from the data. The Hierarchical Bayesian Inference (HBI) algorithm correctly identified the correct model for most participants with trivial differences between model frequencies. c, Parameter recovery. Pearson correlation matrix of common parameters across all drug conditions for simulated (y-axis) and real (x-axis) data. All correlations were over 0.71 (P-values < 0.001). Crosses indicate non-significant associations. d, Parameter recovery. Individual Pearson correlations between common parameters across haloperidol and placebo conditions for simulated (y-axis) and real (x-axis) data. All correlations were over 0.71 (P-values < 0.001). Black lines indicate the linear model of perfect association (r = 1). e, Parameter recovery. Individual Pearson correlations between common parameters across all drug conditions for simulated (y-axis) and real (x-axis) data. Black lines indicate the linear model of perfect association (r = 1). f, Top panel: Pearson correlation (±s.e.m.) between simulated and real harmful intent (left) and self-interest (right) attributions across all Dictator policies (n = 28; P-values < 0.001). Bottom panel: simulated harmful intent (left) and self-interest (right) mean attributions (±s.e.m.) for each drug condition and Dictator policy.