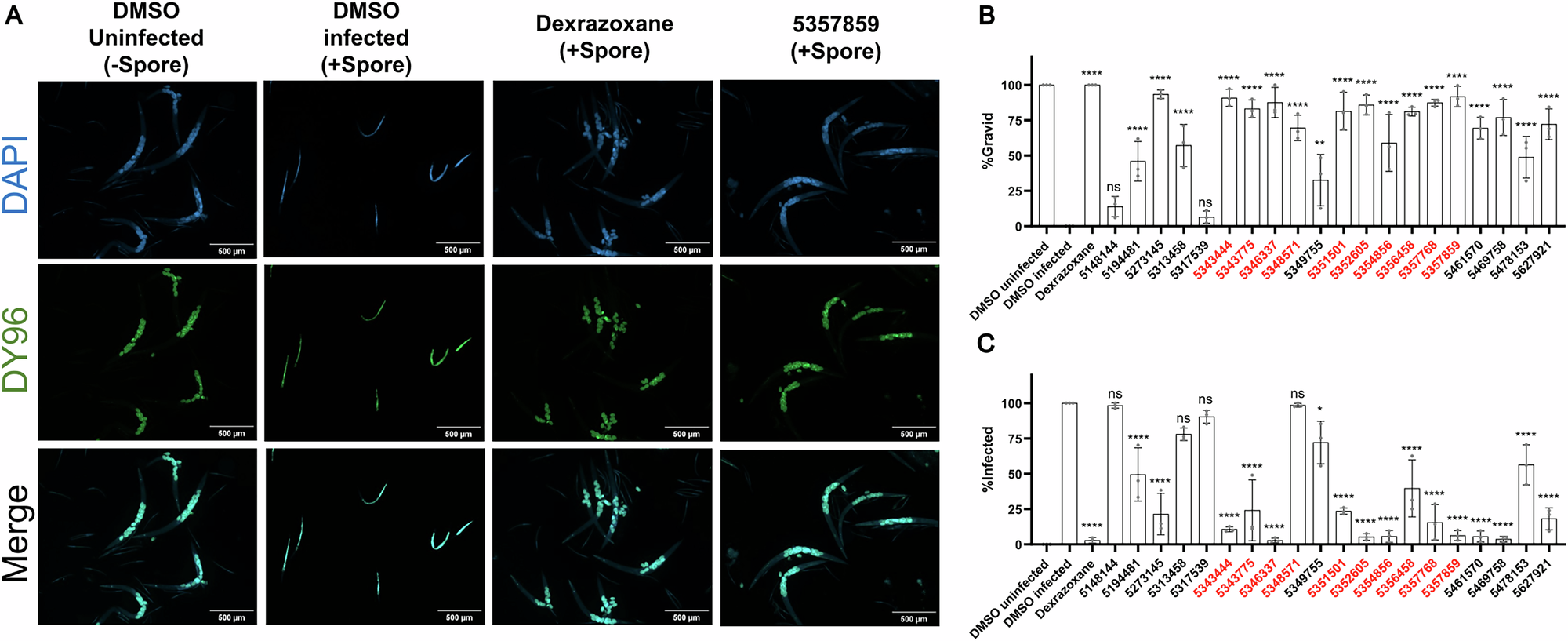
Fig. 2: Validation that the identified ChemBridge compounds inhibit N. parisii.

A–C N. parisii spores were incubated with compounds at a final concentration of 100 μM. One hour later, L1 stage worms were added and cultured for 4 days. Worms were then fixed and stained with DY96 to detect microsporidian spores and nematode embryos. A Representative images of continuous infection assay with the conditions DMSO uninfected (negative control), DMSO infection (positive control for infection), dexrazoxane (positive control for inhibition), and 5357859 (benzenesulfonamide compound). DAPI (top row) stains worm nuclei and DY96 (middle row) stains microsporidia spores and C. elegans embryos. Merged images (bottom row) show worms that contain microsporidia spores and/or embryos. Scale bars are 500 μm. B The percentage of animals which contain embryos. C The percentage of animals with newly formed spores. Benzenesulfonamide compounds are colored red. n = 3 biological replicates, N = ≥ 100 worms counted per biological replicate. The P values were determined by one-way ANOVA with post hoc test, with all comparisons to DMSO infected. Means ± SD (horizontal bars) are shown. (*p < 0.05, **p < 0.01, ****p < 0.0001, ns means not significant).