Abstract
This research provides molecular insights into the evolutionarily adapted defense mechanisms of a bacterial pathogen against the complex antimicrobial activity of silver nanoparticles at the transcriptional level. The Gram-negative, biofilm-forming bacterium Acinetobacter baumannii upregulated outer membrane proteins along with genes involved in membrane and capsule synthesis, suggestive of enhanced cell surface defense. An increase in surface-attached biofilm colonies in nanosilver-resistant A. baumannii (NAgR) appeared to be associated with enhanced cell membrane integrity and a greater production of extracellular polymeric substances (EPS), the matrix that protects the resident colony. In response to reactive oxygen species (ROS), a recognized toxicity characteristic of the nanoparticle, NAgR upregulated its oxidative stress management system, specifically involving ROS scavenger enzymes and opportunistic metal efflux pumps. Majority of these modified defense mechanisms manifested in the resistant bacterium, while absent in the wild-type strain. This study also details the unique defenses of an ionic silver-tolerant A. baumannii (AgT) variant, which evolved from the same parental strain as NAgR. Despite similarities in cell surface and biofilm defense traits, the slower-to-kill tolerant strain exclusively upregulated multidrug efflux systems and respiratory chain enzymes, thought to maintain enhanced respiratory activity, a reported tolerance characteristic. While these findings would benefit from further validating experimental work, identification of these stable defense mechanisms can help better elucidate the complex nature of bacterial NAg adaptation phenomena.
Similar content being viewed by others
Introduction
The medical and commercial indiscriminate use of antimicrobial agents, along with diminishing pharmaceutical investment toward novel antibiotic development, have been the primary drivers of global antimicrobial resistance (AMR)1,2,3. Between 2019 and 2021, systematic analyzes estimated over 4 million deaths were attributable to AMR globally4. One of the major contributors to the AMR crisis is the opportunistic Gram-negative coccobacillus bacterium Acinetobacter baumannii. Carbapenem-resistant A. baumannii has been classified as the number one critical level priority pathogen by the World Health Organization since 20175,6. This species is among the leading cause of nosocomial (hospital-acquired) infection, with for instance, 80–97% of reported cases in Southern Europe, the Middle East, and North Africa, due to multidrug-resistant (MDR) strains7,8. Global mortality rates from MDR A. baumannii have ranged from 24 to 83%, with higher incidences occurring in elderly and/or immunocompromised individuals9,10,11. Treatment options for MDR (including carbapenem-resistant) A. baumannii infections are currently limited to antibiotics such as polymyxins (i.e., colistin), and yet, resistance to these last-line treatments has been identified globally12,13,14.
The growing threat of AMR calls for immediate and innovative solutions. Nanotechnology has gained significant traction in the biomedical sector in recent years15. Silver nanoparticles (NAg) are now one of the most commercialized products of nanotechnology, due to their unique physicochemical characteristics and broad-spectrum antimicrobial properties. The nanoparticles have been shown to be equally effective against MDR pathogens, including MDR A. baumannii16,17,18,19. NAg is currently a major alternative antimicrobial and has been incorporated in medical devices—such as in wound dressings and catheters—and increasingly in consumer products, including household appliances, with the primary aim of controlling pathogen growth20,21,22. NAg target microbes through the cell-killing activities of the soluble silver that leach from the nanoparticles, including ionic silver (Ag+), and the solid silver particulates that remain after leaching23,24,25. The antimicrobial activity of silver has been largely associated with the generation of cellular reactive oxygen species (ROS)24,26. Among other potential ROS-generation pathways, studies have indicated that both NAg and leached Ag⁺ can target membrane-bound respiratory chain components in bacteria24,27. The disruption of the electron transport chain causes premature leakage of electrons, thereby reducing molecular oxygen (O2), present in the cytoplasm, into superoxide radicals (O2•-)24. Studies have further suggested that O2•- radicals (and leached Ag+) target iron-sulfur (Fe-S) clusters that are present in many important enzymes and proteins28,29. Notably, the intracellular presence of leached Ag+ has also been linked to potential Trojan-horse type toxicity of NAg, with intracellular ion leaching following particle uptake30. The targeting of Fe-S clusters could consequently release Fenton-active Fe(II) ions, which can react with cellular H2O2 to generate highly reactive hydroxyl radicals (•OH)24,29. Hydroxyl and superoxide radicals are known to inactivate proteins, for instance, by oxidizing the sulfur atom in the amino acid methionine to sulfoxide and/or oxidizing the thiol group (-SH) in cysteine to thiyl radical (RS•)29,31. In DNA, hydroxyl radicals target H-bonds present in the nucleotide base-pairs, as well as in the sugar moieties of the sugar-phosphate backbone, causing nucleotide cleavage32. The thiyl radical is also recognized for its lipid peroxidation activities, particularly targeting membrane phospholipids33.
The increasing and often indiscriminate use of NAg has raised concerns over the development of silver-adapted pathogens, despite the complex, multi-targeting antimicrobial toxicity of silver. Resistance to ionic silver has been reported in bacteria for decades, including in A. baumannii34,35,36,37,38. These resistance traits can arise endogenously, such as through mutation, or be acquired exogenously via the uptake of mobile genetic elements, including plasmids carrying sil genes. In the latter case, studies have identified the presence of plasmids harboring the nine-gene silver efflux cluster silCFBA(ORF105aa)PRSE in A. baumannii39. Evidence of nanosilver resistance was first reported in 2013 in an environmental bacterium following prolonged exposure40. Indeed, such occurrences of nanosilver adaptation have been increasingly observed in both Gram-negative and Gram-positive bacterial species, including clinically-relevant strains39,41,42,43,44. Recently, we reported the first known evidence of evolutionarily-acquired nanosilver resistance in A. baumannii (model strain ATCC 19606), following long-term exposure to the nanoparticle45. With no prevalence of any sil genes, neither in its chromosome nor in native plasmids, the bacterium was able to evolve harder-to-kill resistance traits, which resulted in up to fivefold increase in nanosilver MIC (minimum inhibitory concentration) of that of the wild-type strain. The adaptation characteristics still manifested even after growth in antimicrobial-free conditions and were associated with the development of stable single-nucleotide polymorphisms45. Rationally, observation of these stable mechanisms prompted further in-depth work to identify these evolved defense characteristics at the molecular level.
In this study, we investigated changes in gene expression and observable phenotypic traits of nanosilver-resistant A. baumannii (herein referred to as NAgR or resistant strain) in response to sub-lethal and lethal nanosilver concentrations. When compared to the wild-type (WT), the resistant strain exhibited both inherent and adaptive defense mechanisms, which we define herein as “primary” and “secondary” defenses, respectively. We refer to primary defenses as intrinsic mechanisms observable in the WT that are upregulated at higher expression levels in the resistant strain (NAgR), while secondary defenses refer to novel adaptation mechanisms exclusive to the resistant strain. In addition to the expected defense mechanisms that mitigate ROS-associated toxicity of nanosilver, our study revealed stable cell surface defense mechanisms and modified biofilm growth behavior in the bacterium. Furthermore, we examined the gene expression and phenotypic profiles of an ionic silver-tolerant A. baumannii strain (herein referred to as AgT or tolerant strain), which was evolved from the same ATCC 19606 parental strain via simultaneous (30-day) long-term exposure to silver cations45. Despite sharing several silver-relevant defense traits, AgT is physiologically distinct from NAgR, having evolved unique “Ag+-specific” mechanisms. Notably, nearly all mutated genes identified in the silver-adapted strains from our previous work showed no expression changes following the transcriptomic analysis herein, suggesting that the defense mechanisms involve more complex regulatory and physiological adaptations beyond mutation. Overall, these multi-layered findings provide valuable insights into the molecular basis of silver resistance and could help highlight potential molecular targets to counteract evolutionary adaptation.
Results and discussion
Cell surface defense and physiological changes
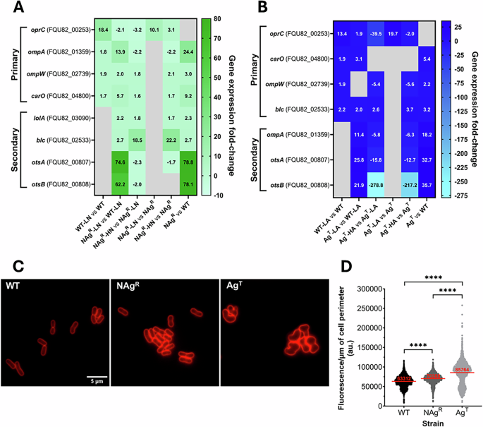
Here, we first describe the primary defense mechanism employed by A. baumannii against nanosilver antimicrobial targeting, with a focus on transcriptomic and phenotypic changes in cell envelope components that evolved through long-term NAg exposure. The wild-type (WT) strain showed increased expression changes in genes that encode outer membrane-embedded proteins upon exposure to sub-lethal NAg (0.5 × MIC, 0.5 µg Ag/mL, referred to as ‘low’ nanoparticle concentration). Firstly, oprC, encoding the TonB-dependent copper channel OprC, was upregulated by ~18-fold, relative to the cell-only (i.e., silver-free or untreated) control samples (Fig. 1A, p-adjusted ≤0.01). Increased OprC expression in A. baumannii has been indicated to enhance sequestration of toxic levels of Cu+ within the periplasmic space. Protein structure-based studies further suggest that OprC plays a role in trapping silver particulates and leached Ag+ (like Cu+ - a soft acid) in the periplasm46,47,48,49,50. The NAg exposures also caused the WT strain to upregulate outer membrane proteins which are highly conserved in A. baumannii lineages, with ~1.7–1.9-fold upregulations of ompA, ompW and carO, relative to the cell-only samples. OmpA is the most conserved outer membrane protein in A. baumannii, with studies linking its upregulation to enhance membrane integrity, and in turn, higher resilience against many surface-targeting antimicrobial agents51,52,53,54,55. The outer membrane protein OmpW has also been associated with bacterial defense through improved cell membrane integrity56. The porin CarO is also highly conserved in A. baumannii57. Upregulation of this porin has been suggested to enhance cell-to-surface attachment and promote biofilm growth51,58. Indeed, studies have also linked OmpA and OmpW to biofilm formation in A. baumannii, which, as later shown in this work, could contribute to NAg defense51,57,59,60. Upregulation of these outer membrane proteins was also observed with ionic silver exposure (Ag+, supplied as AgNO3). A ~1.9–13-fold increase in expressions of oprC, ompW and carO were noted in the WT when exposed to the ‘low’ ionic silver concentration (0.5 × MIC, 1 µg Ag/mL), relative to the cell-only control (Fig. 1B).
A, B Comparative analysis of chromosomal mRNA transcript levels of outer membrane protein (oprC, ompA, ompW, carO), membrane synthesis (lolA, blc) and capsule synthesis (otsA, otsB) genes in the wild-type (WT), nanosilver-resistant (NAgR) and ionic silver-tolerant (AgT) strains, upon exposure to low silver concentrations (LN = ‘low’ nanosilver; 0.5 µg Ag/mL [0.5 × MIC], LA = ‘low’ ionic silver; 1 µg Ag/mL [0.5 × MIC] and high silver concentrations (HN = ‘high’ nanosilver; 3 µg Ag/mL [3 × MIC], HA = ‘high’ ionic silver; 3 µg Ag/mL [3 × MIC]). The differentially expressed genes (log2-fold change cut-off threshold ≥0.58 (≥1.5-fold change), p-adjusted ≤0.01, grey cells indicate statistically insignificant p-adj >0.01 changes) were captured at 30 min of silver exposures in the exponential growth phase. Also shown are the physiological gene expression changes when in the absence of silver. C Phenotypic studies of bacterial membrane with lipophilic fluorescence staining of WT and the silver-adapted strains (scale bar = 5 µm) at 30 min growth in the exponential phase. D Quantitative analysis of fluorescence intensity per µm of cell perimeter (au.). Each data point represents a single cell measurement, with the horizontal bar showing the mean fluorescence from 2000 to 4000 cells analyzed, per strain. Statistical analysis (unpaired t-test with Welch’s correction, to account for unequal variances and large data sets) showed statistically significant differences in fluorescence intensity between each strain (****p < 0.0001). The mRNA and phenotypic work were performed in a minimum of three biological replicates (independent bacterial colony isolates).
These membrane proteins were notably more upregulated in the resistant strain. The resistant strain (NAgR) showed increased expressions of ompA, ompW and carO by ~2.0–14-fold, relative to the WT, when exposed to the low nanoparticle concentration (0.5 × MIC) (Fig. 1A). Exposure to ‘high’ nanoparticle concentration (3 × MIC, 3 µg Ag/mL) led to further ~1.6–1.8-fold upregulations of ompW and carO in the resistant strain, relative to the low concentration exposures (0.5 × MIC). Notably, ompA was downregulated by ~2.2-fold, following high concentration exposure, relative to the low concentration exposure. Comparable transcriptomic changes were also seen in the tolerant strain, with ~11 and ~3.1-fold increased expressions of ompA and carO, respectively, following exposure to the low ionic silver concentration (0.5 × MIC), relative to WT (Fig. 1B). Downregulation of ompA, by ~5.8-fold, was also observed in AgT, at the high concentration exposure (3 µg Ag/mL), relative to the low concentration exposure. Downregulation of ompA has been previously reported in silver-exposed Escherichia coli, however, the exact reason for this is unclear35. Next, we observed downregulation of oprC in both NAgR and AgT upon exposure to low (0.5 × MIC) and high (3 µg Ag/mL) silver concentrations. Specifically, oprC was downregulated by ~2.1 and ~3.2-fold in NAgR relative to WT at the low and high concentrations, respectively, and by a more substantial ~40-fold in AgT at the high concentration compared to the low concentration exposure. The reasons for these downregulations are still not clear, although we predict they may relate to management of periplasmic silver levels61.
Next, we found that the resistant strain upregulated several lipoprotein carriers, which were not seen in the wild-type strain, hence defined as secondary defense mechanisms (Fig. 1A). Exposure to the high nanoparticle concentration (3 × MIC, 3 µg Ag/mL) resulted in ~1.7- and ~22-fold expression increases of lolA and blc (lipocalin), respectively, in the NAgR strain, relative to the cell-only samples. No statistically significant upregulations were observed in NAgR with the low concentration nanoparticle exposures (0.5 × MIC), relative to the cell-only samples, however, ~2.2 and ~2.7-fold respective upregulations were detected, relative to WT. LolA is a periplasmic chaperone that forms a part of the LolABCDE protein complex. LolA, like the outer membrane-embedded protein lipocalin, transports lipoproteins for outer membrane biogenesis62,63. LolA, along with the ATP-binding cassette transporter LolCDE, shuttles newly synthesized lipoproteins to the outer membrane62. Increased expressions of the Lol system and lipocalins have been observed in antimicrobial exposure cases in bacteria, which are thought to increase lipoprotein delivery to the outer membrane for repair62,63. Relevant to nanosilver toxicity, studies report that Gram-negative bacteria, such as E. coli, upregulate lipocalin synthesis in response to oxidative stress64,65,66. Upregulation of blc was also observed in AgT, by ~3.7-fold with the high concentration exposures (3 µg Ag/mL), relative to the cell-only samples, and by ~2.0-fold with the low concentration exposures (0.5 × MIC), relative to WT (Fig. 1B).
The observed upregulation of otsA and otsB in the resistant strain—encoding trehalose-6-phosphate synthase and trehalose-6-phosphate phosphatase, respectively—is also considered a secondary defense mechanism herein67,68. Trehalose, a structural component of capsular polysaccharide (CPS), is known to accumulate in bacteria under stress conditions, supporting its role in adaptation and antimicrobial protection69. The NAgR strain showed a significant increase in the expression of otsA and otsB upon exposure to the low nanoparticle concentration (0.5 × MIC), with fold changes of ~62 and ~75, respectively, relative to WT (Fig. 1A). In A. baumannii, increased trehalose synthesis has been associated with enhanced CPS density and thickness, which is thought to contribute to cell envelope protective effects68. In fact, upregulations of CPS synthesis genes have been previously observed with NAg exposures, in E. coli and Staphylococcus aureus70,71. Upregulations of otsA and otsB were also observed in AgT, by ~26 and 22-fold, relative to WT, when exposed to the low ionic silver concentration (0.5 × MIC) (Fig. 1B). These genes, however, were downregulated at the high silver concentration exposures (3 µg Ag/mL, nanoparticle and ionic silver), by ~2.3 and 2.0-fold, respectively, in NAgR, and by the more substantial ~16 and ~279-fold, respectively, in AgT, relative to the low silver concentration exposures (0.5 × MIC). The expression downregulations, particularly the extensive ones seen with AgT, are thought to form part of the bacterium’s strategy to conserve energy for more silver-specific defense mechanisms that are uniquely manifested in this strain, as described later.
The transcriptomic changes in the resistant strain were, in fact, already manifested in the absence of silver. Upregulations of the outer membrane proteins (ompA, ompW, carO) by ~3.0–24-fold, the lipoprotein carriers (lolA and blc) by ~2.3 and 2.7-fold, respectively, and again, the notably high upregulations of the capsule synthesis enzymes (otsA and otsb) by ~78–79-fold, were observed in the NAgR strain, relative to the WT strain (cell-only, Fig. 1A). These findings suggest that stable cell envelope integrity and membrane repair mechanisms have evolved in the resistant strain. Detailed fluorescence analysis of NAgR with FM4-64 showed increased membrane fluorescence (per µm of the cell perimeter), when compared to WT (p < 0.0001, cell-only, Fig. 1C, D). The highly lipophilic dye (firstly) stains the bacterium outer membrane (before diffusing intracellularly), intercalating among membrane phospholipids and lipoproteins72,73. Consistent with transcriptomic data, the increased membrane fluorescence intensity may reflect greater membrane density, although definitive conclusions are limited by the properties and standard purpose of this dye. These phenotypic changes were indeed also observed with AgT with higher membrane fluorescence intensity, relative to WT (p < 0.0001, cell-only, Fig. 1C, D). Upregulations of ompA, ompW, carO by ~2.2–18-fold, blc by ~3.2-fold, and more substantially, otsA and otsB by ~33- and 36-fold, respectively, were detected in AgT, relative to WT (cell-only, Fig. 1B). Despite the transcriptomic and phenotypic similarities, a more detailed analysis revealed different membrane fluorescence traits with AgT when compared to NAgR, which could associate with the unique morphological transformation observed with the former, as later described.
Evolved changes in biofilm growth behavior
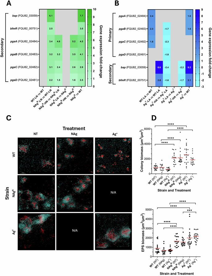
In line with the previously described upregulations of outer membrane proteins, as well as proteins involved in membrane and capsule synthesis, this study also revealed increased expression levels of other biofilm growth-associated genes that evolved in response to prolonged silver exposure. When bacterial communities grow as surface-attached biofilms, they are protected from antimicrobial targeting by a matrix of polysaccharides, proteins, lipids, and extracellular DNA, collectively known as the extracellular polymeric substance (EPS), which is produced by the residing bacteria74,75,76,77,78. NAgR upregulated the pgaABCD operon by ~1.6–5.2-fold when exposed to the high NAg concentration (3 µg Ag/mL), relative to the cell-only samples (p-adj ≤0.01, Fig. 2A). At the low nanoparticle exposures (0.5 × MIC), ~2.2–3.4-fold upregulations were observed in NAgR, relative to WT. This operon encodes the membrane-bound protein complex PgaABCD, which synthesizes the exopolysaccharide poly-β-(1-6)-N-acetylglucosamine (PNAG), a major EPS constituent in A. baumannii biofilms79. The transcriptomic changes, however, were not seen in the WT strain upon silver exposure, relative to cell-only samples, and is hence defined as a secondary defense mechanism. Our phenotypic studies on biofilm growth supported the transcriptomic changes. As shown in Fig. 2C, D, the resistant strain was associated with not only a higher presence of surface-attached bacterial colonies, but also a greater extent of EPS formation. Upon exposures to nanosilver (0.5 × MIC), a ~2.4–2.5-fold more colonies (~2130 µm3/µm2) and EPS formation (~1545 µm3/µm2) were detected with the NAgR biofilms, when compared to WT (~850 and ~654 µm3/µm2, respectively, p < 0.0001). The increase in EPS formation, as reported in earlier studies, was likely a result of increased pgaABCD operon upregulation seen with the resistant strain, relative to WT, conferring greater antimicrobial defense77,80. The (typically) net negatively-charged EPS has been indicated to adsorb and sequestrate positively-charged heavy metals, including silver81,82. The presence of more colonies with the resistant strain biofilms could associate with the earlier described upregulations of the cell-to-surface adherence-associated outer membrane ompA, ompW and carO, as well as the membrane synthesis lolA, blc and capsule synthesis otsA, otsB, observed with the strain, relative to WT (at 0.5 × MIC nanoparticle exposure, Fig. 1A), which is thought to enhance surface colonization capabilities. Further, the NAgR strain was also found to upregulate bap, which encodes the Bap protein – one of the most conserved biofilm-associated proteins in A. baumannii. This protein is essential for both cell-to-surface adherence and biofilm maturation83. A ~6.1-fold increased bap expression was detected in NAgR, relative to WT, upon nanoparticle exposures (0.5 × MIC) (Fig. 2A). The resistant strain also upregulated the conserved regulatory gene bfmR, part of the BfmR/S transcriptional stress response regulatory system, which, again, has been previously linked to biofilm formation in A. baumannii84,85. A ~2.5-fold increase in bfmR expression was observed in NAgR, relative to WT, upon nanoparticle exposures (0.5 × MIC). Studies have in fact, reported BfmR/S transcriptional regulations of bap, ompA, as well as otsA, otsB84,85. The designation of enhanced biofilm growth as a secondary defense mechanism for nanosilver resistance is supported by the lack of observable increases in both gene expressions (pgaABCD, bap, bfmR) and phenotype (surface-attached bacterial colonies and EPS formation) in the WT strain when exposed to the nanoparticle (0.5 × MIC) compared to the cell-only samples. (Fig. 2A, C, D).
A, B Comparative analysis of chromosomal mRNA transcript levels of cell-to-surface adherence associated genes (bap, bfmR) and EPS synthesis genes (pgaABCD) in WT, NAgR and AgT, upon exposure to low silver concentrations (LN = ‘low’ nanosilver; 0.5 µg Ag/mL [0.5 × MIC], LA = ‘low’ ionic silver; 1 µg Ag/mL [0.5 × MIC] and high silver concentrations (HN = ‘high’ nanosilver; 3 µg Ag/mL [3 × MIC], HA = ‘high’ ionic silver; 3 µg Ag/mL [3 × MIC]). The differentially expressed genes (log2-fold change cut-off threshold ≥0.58 (≥1.5-fold change), p-adjusted ≤0.01, grey cells indicate statistically insignificant p-adj >0.01 changes) were captured at 30 min of silver exposures in the exponential growth phase. Also shown are the physiological gene expression changes when in the absence of silver. C Fluorescent microscopy images of biofilms formed by WT and the silver-adapted strains when exposed to silver (0.5 × MIC of NAg and/or Ag+). Also shown are the respective cell-only (untreated) control samples. Cyan color showed surface-attached bacterial colonies, while red color showed EPS mass, scale bar = 10 µm. D Quantitative analysis revealed total colony (µm3/µm2) and EPS mass (µm3/µm2) of each strain under each respective silver exposures. Each data point represents calculated biomass surface coverage from individual images, with the horizontal bar showing the mean data from 15 to 20 images, per strain, per treatment. Statistical analysis (unpaired t-test with Welch’s correction) showed statistically significant differences in bacterial colony and EPS abundance between strains and treatments (***p < 0.001, ****p < 0.0001). The mRNA and phenotypic work were performed with a minimum of three biological replicates (single isolated colonies).
Further transcriptomic analysis of the resistant strain revealed upregulation of EPS-related genes and cell-to-surface adherence genes, even in the absence of silver. This suggests the presence of stable biofilm-associated defense mechanism(s), as supported by the phenotypic evidence. Upregulations of pgaABCD by ~2.5–4.5-fold and bap by ~7.7-fold were detected in NAgR, relative to WT (cell-only, Fig. 2A), and correspondingly, a ~1.9-fold higher extent of EPS formation (~1645 µm3/µm2) and ~2.6-fold more colony presence (~2100 µm3/µm2) was seen in NAgR compared to WT (~885 and ~820 µm3/µm2, respectively, p < 0.0001, cell-only, Fig. 2C, D). Upregulation of the biofilm-associated stress response transcriptional regulator bfmR was also detected in the resistant strain, by ~3.0-fold, relative to WT (cell-only, Fig. 2A). To recall, NAgR also upregulated the cell-to-surface adherence-associated genes ompA, ompW, carO, lolA, blc, otsA, otsB, with cell-only, relative to WT (Fig. 1A).
Enhanced biofilm growth characteristics were also seen in the tolerant strain both in the presence and absence of silver, the latter of which indicates it is a stable defense trait. AgT formed ~3.2-fold more EPS (~2205 µm3/µm2) with ~2.9-fold more presence of colony biomass (~1755 µm3/µm2) when exposed to ionic silver (0.5 × MIC), relative to WT (~700 and ~596 µm3/µm2, respectively, p < 0.0001, Fig. 2C, D). Without silver, a ~2.2-fold more EPS (~1990 µm3/µm2) and ~3.1-fold more colonies (~2560 µm3/µm2) were observed, relative to WT (~885 and ~820 µm3/µm2, respectively, p < 0.0001, Fig. 2C, D). As with nanosilver, the transcriptomic data also indicated secondary defense changes in biofilm growth behavior, with upregulations of bap by ~8.6-fold and bfmR by ~2.8-fold in AgT, relative to WT, when exposed to ionic silver (0.5 × MIC) (Fig. 2B). No statistically significant upregulations of these genes were detected in the WT strain upon ionic silver exposure, relative to the cell-only samples. Without silver, a ~1.6-fold pgaAB, ~8.2-fold bap and ~3.1-fold bfmR upregulations were detected in AgT, relative to WT (Fig. 2B).
The observations revealed changes in biofilm growth behavior in response to long-term silver exposure. While previous studies have reported elevated biofilm growth in antibiotic-resistant bacteria, to the best of our knowledge, this is the first study to link stably enhanced surface-attached colonization and EPS formation traits in a bacterium following evolutionary adaptation to antimicrobial silver19,39. With comparable transcriptomic and phenotypic trends, only slight differences in biofilm growth characteristics between the silver-adapted strains were observed. A statistically significant (p < 0.001) increase in EPS formation was observed in the silver-exposed (0.5 × MIC) AgT biofilms compared to NAgR (Fig. 2C, D). Next, we describe the evolved cellular defense responses to the well-established oxidative stress toxicity associated with silver.
Oxidative stress defense and opportunistic silver efflux
As herein observed with the WT strain (0.5 × MIC, p < 0.0001, Fig. 3C, D), nanosilver is known to generate cellular oxygen radicals upon exposure to bacteria, which, among others, include the highly reactive one-electron reductant/oxidant superoxide (O2•-) and hydroxyl radicals (•OH) that target biomolecules24,29. NAgR upregulated the superoxide dismutase sodB by ~2.9-fold and catalases katE, katG by ~14 and ~1.8-fold, respectively, relative to WT when exposed to the low nanoparticle concentration (0.5 × MIC) (p-adj ≤0.01, Fig. 3A). High nanoparticle concentration exposures (3 × MIC, 3 µg Ag/mL) caused further upregulation of katG by ~2.3-fold in NAgR, relative to the low concentration exposures. The resistant strain also increased the expression of other catalase katB, by ~3.4-fold, relative to the low concentration exposures. The enzyme superoxide dismutase SodB catalyzes the dismutation of superoxide radical to molecular O2 and H2O2. The enzymes KatE (a hydroperoxidase, HPII), KatG (HPI), and KatB, then catalyze the reduction of H2O2 to O2 and H2O86. This reduction step would prevent cellular H2O2 conversion into other oxygen radicals, for instance, into highly reactive •OH, through the biologically common Fe(II)-mediated Fenton-type reaction24. Studies have reported upregulations of katE and katG in A. baumannii in response to H2O2 oxidative stress, with the bacterium thought to express the latter catalase with heightened oxidative stress levels, as seen with the high nanoparticle concentration exposures herein86,87,88. It is also worth noting that katE was downregulated at higher NAg concentrations, by ~3.2-fold, relative to the low concentration exposures (Fig. 3A). These upregulations of the ROS scavengers align with the lower detected levels of cellular ROS in NAgR, relative to WT, upon exposure to the nanoparticle (0.5 × MIC, p < 0.0001, Fig. 3C, E). The resistant strain also increased the expression of ohrB by ~1.9-fold, which encodes the organic hydroperoxide resistance protein OhrB, which also helps control cellular H2O2 levels, but only at the low nanoparticle concentration exposures (0.5 × MIC), relative to WT (Fig. 3A)89,90. Upregulations of these ROS scavengers were seen in NAgR, while absent in WT, and is hence defined as secondary defense mechanisms. The WT only increased the expression of acnA by ~1.7-fold under nanoparticle exposure (0.5 × MIC), relative to the cell-only samples (Fig. 3A). The enzyme aconitate hydratase AcnA has been indicated to maintain the citric acid cycle during (or recovery from) cellular oxidative stress in A. baumannii65,85,91,92. The resistant strain also upregulated acnA, by ~4.3-fold with the low nanoparticle concentration exposures (0.5 × MIC), relative to WT, and further, by ~1.8-fold with the high nanoparticle concentration exposures (3 × MIC), relative to the low concentration exposures (Fig. 3). Notably, almost all ROS scavengers, inclduing sodB, katE, katG, ohrB and acnA (excluding katB), were innately upregulated in NAgR, without the presence of silver, by ~1.7–30-fold, relative to the WT, which indicates they are of stable defense traits (Fig. 3A).
A, B Comparative analysis of chromosomal mRNA levels of genes involved in ROS scavenging and oxidative stress response (sodB, katE, katG, katB, ohrR, acnA), as well as metal efflux (copA, copB, cueR, actP, hmrR) in WT, NAgR and AgT after exposure to low silver concentrations (LN = ‘low’ nanosilver; 0.5 µg Ag/mL [0.5 × MIC], LA = ‘low’ ionic silver; 1 µg Ag/mL [0.5 × MIC] and high silver concentrations (HN = ‘high’ nanosilver; 3 µg Ag/mL [3 × MIC], HA = ‘high’ ionic silver; 3 µg Ag/mL [3 × MIC]). Note the exclusive upregulations of the respiratory chain components (cydA, cydB, cydX) and efflux systems (adeA, adeB, adeI, adeJ, adeL, adeF, adeG, adeH) in AgT, not observed in NAgR. The (*) denotes detection of single nucleotide mutation in the oxidative stress control gene gshA. The differentially expressed genes (log2-fold change threshold ≥0.58 or ≥1.5-fold change; p-adjusted value ≤0.01; grey cells = statistically insignificant change [p-adj >0.01]) were captured at 30 min of silver exposures in the exponential growth phase. Also shown are the physiological gene expression changes when in the absence of silver. C Fluorescence microscopy images of cellular ROS generation (green) in the WT and the silver-adapted strains when exposed to silver (0.5 × MIC of NAg and Ag+; 30 min–1 h). Also shown are basal ROS levels generated in the respective cell-only (untreated) samples, scale bar = 5 µm. Quantitative analysis shows fluorescence intensity indicative of ROS levels in (D) silver-exposed WT (1 h treatment) to showcase silver-induced ROS generation, and in E NAgR and AgT (30 min treatment) to indicate ROS management. Also shown in F is the physiological presence of cellular ROS in WT, NAgR and AgT, without silver. Each data point represents single cell measurements, with the horizontal bar showing the mean data from 1000 to 4000 cells analyzed, per strain, per treatment. Statistical analysis (unpaired t-test with Welch’s correction) shows statistically significant differences in cellular ROS levels between strains and treatments (****p < 0.0001). The mRNA and phenotypic work were performed with a minimum of three biological replicates.
Next, we observed increased expressions of copper efflux genes in both WT and NAgR, believed to function as opportunistic silver defense mechanisms. Upregulation of copA and copB by ~1.7–2.0-fold was detected in WT, when exposed to nanosilver (0.5 × MIC), relative to the cell-only samples (Fig. 3A), and by ~47–48-fold in NAgR following high nanoparticle concentration exposure (3 × MIC), relative to those at low concentrations. CopA and CopB are inner membrane-bound P-type ATPase copper (Cu+) efflux pumps, which reportedly confer cross-resistance to silver ions in bacteria93,94. Earlier studies have reported upregulations of copA in response to silver exposures70,71,95. Upregulation of these efflux pumps has also been linked to less cellular ROS generation with metal exposures, as observed herein70,71,94,95,96. In A. baumannii, copA (and potentially copB) expressions are regulated by the HTH-type transcriptional regulator CueR94,96,97. Indeed, in conjunction with the increased expression of copA (and copB) in the resistant strain, a ~2.9-fold upregulation of cueR was only seen in NAgR in response to high nanoparticle concentration exposures (3 × MIC), relative to those at lower concentrations (0.5 × MIC) (Fig. 3A). Following high nanoparticle dose exposure, the resistant strain also increased the expression of another copper (trans-membrane) P-type ATPase efflux pump actP98,99, by ~56-fold, as well as its transcriptional regulator hmrR94, by ~9.8-fold, under relative to the low concentration. There were no statistically significant changes in the expression of copA or copB in AgT compared to WT in the absence of silver (Fig. 3A). This supports the idea that the upregulation of these efflux genes is induced by heavy metals, with silver being the specific inducer in this case93,94,100. As described later, physiological upregulations (without the presence of silver) were observed for efflux mechanisms, specifically for non-heavy metal-specific multidrug efflux pumps.
As in the case of nanosilver resistance, exposure to cationic silver also led to upregulations of the ROS scavenger superoxide dismutase and catalases, as well as the efflux pumps, in the tolerant strain (AgT). AgT showed increased expressions of sodB and katE by ~2.5-fold and ~8.9-fold, respectively, relative to WT, when exposed to the low ionic silver concentration (0.5 × MIC, 1 µg Ag/mL) (Fig. 3B). At the higher silver concentrations (3 µg Ag/mL), AgT also upregulated katB by ~2.3-fold, relative to the low concentration exposures (0.5 × MIC). Like NAgR, AgT also downregulated katE at higher concentrations by ~12-fold, relative to the low concentration exposures. The tolerant strain increased expression of copA and copB, following low ionic silver concentration exposures (0.5 × MIC), by ~12- and 15-fold, respectively, and by ~7.8 and 3.5-fold, with the high silver concentration (3 µg Ag/mL), relative to the cell-only samples (Fig. 3B). AgT also upregulated actP at substantial levels, by ~290-fold, as well as hmrR, the transcriptional regulator, by ~8.1-fold, with the high silver concentration exposures (3 µg Ag/mL), relative to the low concentration (0.5 × MIC), as also observed with NAgR. Notably, copA and copB were also upregulated in WT upon exposure to ionic silver (0.5 × MIC), by ~18- and 22-fold, respectively, relative to the cell-only samples. The seemingly higher extent of copA and copB expression in WT than those in the ionic silver-adapted strain aligns with the non-observed upregulation of the transcriptional regulator cueR (in the latter strain). Interestingly, as later described, AgT upregulated various non-heavy metal-specific, multidrug efflux pump clusters, not seen in the resistant strain. In fact, despite similarities in ROS scavenger and efflux expression changes, phenotypically, AgT exhibited different cellular ROS generation profiles following (ionic) silver exposure, when compared to NAgR following silver (nanoparticle) exposure. The tolerant strain also displayed unusual inherent cellular ROS profiles when in the absence of silver. As described in the next section, it is evident that the bacterium had also developed distinct defense mechanisms in response to ionic silver, particularly those related to efflux and oxidative stress control. This is thought to highlight, at least in part, the different adaptation characteristics of tolerance versus resistance that evolved in response to prolonged ionic versus nanoparticulate silver exposure. On a side note, when in the absence of silver, upregulations of sodB and katE were detected in AgT, by ~1.7- and 13-fold, respectively, relative to WT, suggesting they function as stable defense mechanism (Fig. 3B). Again, as seen with NAgR, there were no statistically significant upregulations of copA/copB metal efflux genes in AgT in the absence of silver. In addition, the upregulation of bmfR in both NAgR and AgT (Fig. 2A/B) may also relate to the observed transcriptomic changes in these oxidative stress management genes, particularly the catalase/antioxidant genes. As mentioned, BfmR(S) is a global transcriptional regulatory system, and studies highlight that bfmR is necessary for the expression of oxidative stress genes, such as katE, as well as multidrug efflux pumps, including the Ade cluster efflux systems (discussed further below), in A. baumannii84,85,101.
Unique defense and physiological changes in ionic silver-tolerant strain
Recalling the earlier described overlapping (cell envelope and biofilm-associated) defense mechanisms related to nanosilver adaptation, this study also revealed that A. baumannii had evolved unique adaptation strategies to ionic silver. The tolerant strain exhibits distinct morphological and physiological traits. Firstly, AgT displayed irregular, elongated cell morphology in contrast to the well-defined coccobacilli shape of NAgR (as well as WT) (Fig. 1C). We hypothesized there might be differences in membrane density between the silver-adapted strains. Using the lipophilic membrane dye FM4-64, a higher membrane fluorescence intensity (per µm of cell perimeter, p < 0.0001, Fig. 1C, D) was detected in AgT when compared to NAgR, potentially indicating the former exhibits a more denser membrane structure. Earlier studies have reported morphological transformation in bacteria, including in A. baumannii, as a stress response to both antibiotics and silver at sub-lethal levels102,103,104. Indeed, the morphologically changed AgT evolved from the WT following prolonged sub-lethal (ionic) silver. One mechanism possibly involved in these morphology changes may be OmpA. The outer membrane-embedded protein is anchored to the periplasmic peptidoglycan layer, and its upregulation, as seen in AgT, has been indicated to affect this outer membrane-peptidoglycan interaction, altering cell shape105,106. It remains unclear as to why no detectable morphological changes were observed in NAgR, despite upregulation of ompA in this strain. Herein, with support from robust molecular evidence, AgT exhibited higher cellular ROS levels compared to both WT (p < 0.0001) and NAgR (p < 0.0001) even in the absence of silver (Fig. 3C, F)—a trait commonly associated with antimicrobial-tolerant strains107,108. Various studies have highlighted that tolerant bacterial populations can exhibit enhanced respiratory activity, hence the physiologically elevated cellular ROS levels in AgT, as H2O2 is a natural by-product of respiration107,108. Note that this ROS build-up is independent of the silver-induced oxidative stress, also seen with exposures of WT strain to ionic silver (0.5 × MIC, 1 µg Ag/mL), relative to the cell-only samples (p < 0.0001, Fig. 3C, D). Consistent with the detected elevated ROS levels, this study observed increased expression of respiratory chain enzymes and efflux mechanisms in AgT, which were unobserved in NAgR. Several of these distinct upregulations were also detected in AgT in the absence of silver, indicating that these are stable mechanisms.
AgT upregulated cydABX by ~2.0–2.4-fold, upon exposure to the high ionic silver concentration (3 µg Ag/mL), relative to the low concentration (0.5 × MIC, 1 µg Ag/mL) (p-adj ≤0.01, Fig. 3B). This gene cluster encodes the inner membrane-bound cytochrome bd oxidase complex CydABX, the terminal oxidase in the respiratory chain, which catalyzes O2 reduction into water and drives the proton motive force for ATP production109. Ionic silver (as well as ROS) has been indicated to target thiol groups in membrane-bound respiratory enzymes, inhibiting their activities and consequently disrupting the electron transport chain24. Upregulation of cydABX is thought to compensate for the Ag+-targeting of the respiratory chain, hence maintaining the enhanced respiration characteristics in the tolerant strain. No statistically significant change in cydABX expression was observed in AgT, relative to WT, with the low concentration exposures (0.5 × MIC), suggesting it functions as a stress defense response to higher Ag+ levels. Furthermore, various multidrug and heavy metal efflux systems were upregulated in only AgT (and not NAgR), which may serve as additional mechanisms to protect the bacterium from Ag+ targeting. The tolerant strain upregulated multidrug efflux pumps, which included the two known RND (resistance-nodulation-division) efflux gene clusters in A. baumannii, adeABC and adeIJK. AgT showed increased expressions of adeA and adeB by ~1.7 and 2.7-fold, respectively, as well as adeJ by ~2.0-fold, upon exposure to the high ionic silver concentration (3 µg Ag/mL), relative to lower concentrations (0.5 × MIC, 1 µg Ag/mL) (Fig. 3B). In fact, upregulations of these genes were already observed in WT, at ~1.5–1.9-fold for adeA, adeB, adeI and adeJ, in response to ionic silver exposures (0.5 × MIC), relative to the cell-only samples. Studies show these efflux pumps have roles in antibiotic resistance in A. baumannii, with emerging evidence indicating they may also confer heavy metal resistance110,111. Also unique to AgT, the strain upregulated the multidrug efflux pump cluster adeFGH by ~2.3–7.5-fold, as well as adeL, the transcriptional regulator, by ~13-fold, in response to high silver concentrations (3 µg Ag/mL), relative to the low concentration exposures (0.5 × MIC)112. On a more significant level, AgT upregulated zitB, which encodes the zinc(II) transporter ZitB, a member of the cation diffusion facilitator family, by ~98-fold, with the high silver concentration (3 µg Ag/mL), relative to the low concentration exposures (0.5 × MIC). Upregulations of zitB have been observed in bacteria in response to toxic zinc levels113. Interestingly, the overexpression of zitB, as observed here, has been shown to play a role in defense responses to other heavy metals, such as iron and cobalt. This suggests that the protein may have non-specific functions, potentially including silver transport in this case114. Our phenotypic cellular ROS observations in AgT, when in the presence of silver, appear to align with the transcriptomic changes. Relative to WT, AgT was found with higher cellular ROS levels, when exposed to ionic silver (0.5 × MIC) (p < 0.0001, Fig. 3C, E). This contrasts with those earlier described with NAgR, whereby lower cellular ROS levels were detected in the resistant strain, relative to WT, under low nanosilver exposure (0.5 × MIC). The phenotypic findings support the hypothesized enhanced respiration characteristics in the tolerant strain, wherein ~1.6–2.0-fold stable upregulations of cydB, adeB, adeI, adeJ and adeF were detected in AgT (cell-only, Fig. 3B).
AgT upregulated a subset of ROS scavenger genes implicated in cellular ROS control but involved fewer genes than NAgR. Like the resistant strain, the tolerant strain upregulated the superoxide dismutase sodB and catalases katE and katB upon exposure to ionic silver (earlier described). The tolerant strain did not upregulate katG and ohrB, the latter of which also controls cellular H2O2 levels89,90, as well as acnA, which maintains the citric acid cycle (during or post oxidative stress)65,85,91,92. Notably, in our previous work, a single nucleotide mutation was observed in the glutamate-cysteine ligase gene gshA in AgT, which is involved in the synthesis of the antioxidant glutathione (GSH)115. The substitutional (Gly39Arg) mutation was detected in 100% of the sequenced isolates45. While still unclear at this stage, the mutation is thought to invoke dysregulation of gshA, hence leading to increased expression by ~3.6-fold in AgT, relative to WT, when exposed to the low ionic silver concentration (0.5 × MIC), and further, by ~1.6-fold in AgT in response to high silver concentrations (3 µg Ag/mL), relative to lower concentrations (Fig. 3B).
To summarize, we have established a working model for the modified defense mechanisms that evolved due to long-term nanosilver exposure (Scheme 1). The Gram-negative biofilm-forming bacterium developed stable primary defenses, those of which were already exhibited in the WT, as well as secondary defenses, which were only seen in the adapted strain. Cell surface defenses were activated following upregulations of (primary defense) outer membrane proteins, and membrane and capsule synthesis genes as secondary mechanisms. The phenotypically indicated increase in membrane integrity in the resistant strain is thought to also enhance the cell-to-surface adherence behavior of the bacterium, which could be associated with the observed increase in protective biofilm growth. We observed a higher incidence of surface-attached bacterial colonies, as well as greater abundance of the EPS matrix, with the resistant bacterium upregulating more cell-to-surface adherence genes and EPS synthesis genes, as part of its secondary defense. Finally, as anticipated, the bacterium had also evolved defenses to adapt to the known oxidative stress-mediated toxicity characteristics of nanosilver. ROS scavengers were upregulated as secondary mechanisms in the resistant bacterium, along with the predicted opportunistic silver efflux pumps, the latter of which were seen in the WT strain. The bacterium evolved different adaptation characteristics in response to long-term ionic silver exposure. The slower-to-kill AgT developed cell surface defenses that were generally comparable to those of NAgR, exhibiting similar upregulation patterns for outer membrane proteins (primary defense) and capsule synthesis genes (secondary defense). The tolerant strain also showed heightened biofilm growth behavior, with more surface-attached colony growth, which, like NAgR, is thought to associate with the phenotypically indicated increase in membrane protein expression. The tolerant strain, however, was found to form more EPS when compared to NAgR, although the reasons for this remain unclear. Indeed, AgT is physiologically different to NAgR. The tolerant strain exhibited higher cellular ROS profiles, which were linked to enhanced respirator activities – a recognized antimicrobial-tolerant trait. Not seen in NAgR, the tolerant strain upregulated the respiratory chain terminal oxidase cytochrome, as well as several multidrug and heavy metal efflux systems, thought to serve as defense mechanisms. More specifically, we predict they serve to replenish the respiratory chain component from known Ag+ targeting and to increase Ag+ expulsion, respectively. AgT also exhibited different oxidative stress control mechanisms, when compared to NAgR, overall upregulating less ROS scavengers or ROS control-associated genes. At this stage, the exact reasons for the distinct adaptation characteristics that evolved from long-term exposure to the nanoparticle, as opposed to the ionic form of silver, are unclear. Apart from their unique silver antimicrobial characteristics, the stable morphological changes seen with AgT could perhaps give us further clues about the different adaptation responses. Studies have suggested that bacteria change alter their shape to either increase their surface-to-volume ratio, hence enhancing the rate of nutrient uptake/antimicrobial efflux, or to decrease the ratio, therefore limiting antimicrobial influx116,117. As shown in Fig. 1C, the latter seems to apply for the tolerant strain which has a larger cell size or smaller ratio (relative to WT and NAgR), possibly to reduce the intake of silver ions.
Working models of evolved silver defense mechanisms in the Gram-negative bacterium A. baumannii. The silver-adapted strains exhibit both primary and secondary mechanisms, with the wild-type only displaying primary mechanisms. Also shown (in blue frames) are the unique mechanisms that evolved in the tolerant strain specifically. Created in BioRender.
Finally, the study uncovered a plasmid-associated stress response mechanism which could function against silver toxicity. Transcriptomic analysis of native plasmids in the bacterium (p1 of 7655 bp and p2 of 9540 bp) showed upregulations of the type II toxin/antitoxin (TA) gene higBA (present in both plasmids). Upon exposure to a high concentration of silver (3 µg Ag/mL), higBA expression increased by ~2.8–4.5-fold in NAgR and 1.7–3.5-fold in AgT, relative to both low-concentration (0.5 × MIC) exposures and untreated control samples (see Figs. S9 and S10)107 With respect to silver toxicity, studies have indicated that type II TA systems assist in modulating stress responses in bacteria, including following oxygen radical targeting108,118. While yet to be shown in A. baumannii, HigBA has been suggested to play a role in DNA repair. Studies with Enterobacteriaceae plasmids have highlighted the presence of LexA binding sites in the higBA promoter regions. LexA works together with RecA as an SOS response system, whereby binding of RecA to single strand (damaged) DNA will induce the self-release of LexA, which in this case, would lead to upregulation of higBA119. Both NAgR and AgT upregulated recA by ~1.9 and 2.3-fold, respectively, at the high silver concentration, relative to the low concentration (0.5 × MIC) exposures (Table S4). HigBA has also been associated with enhanced biofilm growth in response to stressors, the latter of which manifested in the silver-adapted bacteria, as earlier described108,119.
To conclude, the molecular work presented here describes the adapted defense mechanisms of a Gram-negative, biofilm-forming bacterial pathogen that evolved in response to long-term nanosilver exposure, and further highlights how these mechanisms differ from those developed in response to ionic silver. The evolved ‘harder-to-kill’ nanosilver-resistant bacterium upregulated both ROS scavenger and heavy metal efflux mechanisms, as well as cell surface and biofilm defense systems. Specifically, these included various outer membrane proteins, along with membrane and capsule synthesis genes, for the latter. Enhanced biofilm formation was also observed, evidenced by a greater abundance of surface-attached colonies and the protective EPS matrix—also potentially linked to increased membrane density as supported by gene expression and phenotypic changes. These stable defense traits manifested as primary and secondary mechanisms, the latter of which were observed only in the silver-adapted strains, while absent in the parental wild-type bacterium. Despite similarities in cell surface and biofilm defense traits, the “slower-to-kill” ionic silver-tolerant strain upregulated respiratory chain enzymes and multidrug efflux systems. These exclusive mechanisms align with some scholarly evidence that antimicrobial-tolerant bacteria can exhibit enhanced respiratory characteristics, which in this case may potentially replenish the known cellular targets of Ag+, and increase cellular expulsion of the ions, respectively.
The findings highlight these unique antimicrobial characteristics and, therefore, distinct bacterial adaptation responses to the nanoparticle versus ionic forms of silver. While this study reveals extensive and complex transcriptional changes associated with silver exposure, a key limitation is the absence of RT-qPCR validation for gene expression. Incorporating RT-qPCR for future work, along with complementary molecular approaches such as gene knockout, overexpression mutant generation, or TraDIS, would strengthen the validity of these results. Nonetheless, this study provides a comprehensive, multi-layered effort to elucidate the complex nature of antimicrobial silver adaptation phenomena in bacteria at both molecular and phenotypic levels. Fully deciphering this evolution phenomenon is challenging, but these findings offer valuable insights into developing strategies to mitigate the risks associated with long-term silver exposure against bacteria. Notably, the observed increase in biofilm-forming capabilities could have important clinical implications, particularly in the context of silver-coated medical devices, which may reduce antimicrobial efficacy. Overall, the tiered defense mechanisms identified at the mRNA level may serve as potential molecular drug targets, helping to counteract resistance and uphold the effectiveness of these important nano-antimicrobials in the wake of the antimicrobial resistance era.
Methods
Silver nanoparticles and ionic silver agents
The silver nanoparticles (6.6 wt% Ag2O [dTEM ≈ 2 nm] finely dispersed onto inert TiO2 [dTEM ≈ 30 nm]) were synthesized via flame spray pyrolysis, as described by Gunawan et al.40. The nanoparticles were sterilized with gamma-irradiation (Cobalt-60) for 1 h at ~6 Gy/min dose at the Australian Nuclear Science Technology Organization (ANSTO). A fresh stock of NAg suspension was prepared in sterile cation-adjusted Mueller–Hinton broth (CAMHB; BD) and homogenized via ultra-sonication (20 s, 50% output; Vibra-cell, Sonics & Materials), prior to experimentation. Ionic silver was supplied as silver nitrate (AgNO3; Merck) suspended in sterile ultrapure Milli-Q water. All NAg and Ag+ exposure experiments were performed in dark conditions, to photo-catalytically inactivate the TiO2 support, and to prevent reduction of Ag+ to Ag0, respectively25,40.
Bacterial strains and growth conditions
The wild-type (WT) A. baumannii ATCC 19606 strain used in this study was first isolated from a patient urine sample in 1948 by Schaub and Hauber120. The NAg-resistant (NAgR) and Ag+-tolerant (AgT) strains were developed from ATCC 19606 through 30-day exposures to NAg and Ag+, respectively, in our previous study45. Frozen (–80 °C) glycerol stocks of the WT, NAgR, and AgT strains were streaked onto cation-adjusted Mueller–Hinton agar (CAMHA) plates and grown for 16-18 h at 37 °C. For all experiments, single isolated agar colonies were inoculated in CAMHB and grown overnight for 16-18 h at 37 °C, 250 rpm.
Working concentrations of NAg and Ag+
To ensure minimal compensatory effects (as fitness cost trade-offs)121, we compared the early exponential phase growth rates of the WT, NAgR and AgT strains with and without the NAg and/or Ag+ working concentrations. Briefly, overnight cultures of each strain were diluted in fresh CAMHB to OD600 0.05, then cultured at 37 °C, 250 rpm for 2 h to achieve exponential (log) phase growth. The cultures were then exposed to the low (0.5 × MIC–0.5 µg Ag/mL for NAg, 1 µg Ag/mL for Ag+)45 and high (3 µg Ag/mL for NAg [3 × MIC] and Ag+ [1.5 × MIC])45 silver doses (Table S1), with hourly OD600 readings. Note that the different MIC-fold for the high NAg and Ag+ exposure concentrations were to ensure equivalent silver doses (3 µg Ag/mL). In addition, only the NAgR and AgT strains were exposed to the high concentrations of silver, as such toxic silver levels would cause rapid killing in the WT, rendering transcriptomic analysis unfeasible in the latter strain23,24,45. The growth profiles are shown in Figs. S1 to S6, with comparable early exponential phase growth rates of the silver-exposed strains relative to their respective cell-only (i.e., silver-free or untreated) controls, hence establishing silver-induced effects. From hereafter, the mRNA and phenotypic studies were performed at the above-mentioned silver concentrations. The growth profile studies were performed with at least two biological replicates, each in technical triplicates.
RNA extraction and sequencing
The low and high concentration silver-exposed and untreated cultures of the WT, NAgR and AgT strains were harvested at 30 min of growth at 37 °C in the exponential phase (silver was added after 2 h growth, see above). The 30 min timeframe allowed direct profiling of the immediate silver-induced defense responses prior to the known extensive cell-killing activities at 1 h of exposure (at MIC level)23,24. See Figs. S1 to S6 for the OD600 readings of the silver-exposed and cell-only cultures at the time of RNA isolation. Total RNA extraction was performed using the RNeasy Mini Bacteria Kit (Qiagen) with RNAprotect Bacteria Reagent (Qiagen) following manufacturer’s instructions. Briefly, 0.5 mL of each of the silver-exposed (and cell-only) cultures was incubated with 1 mL RNAprotect (5 min, room temperature) and pelleted down (7500 rpm, 10 min). Cell pellets were lysed with lysozyme (Qiagen), with addition of Proteinase K (20 µL 10 mg/mL, Sigma-Aldrich), the latter to digest proteins and remove nucleases, for 15–20 min, room temperature (10 s vortex every 2 min), followed by DNase treatment for 15 min, room temperature. RNA extracts were then eluted from the spin column with RNase-free water (13,000 rpm, 1 min), followed by a dry spin. RNA quantity and purity was assessed using an Epoch microplate spectrophotometer (Agilent Technologies) and a Nanodrop spectrophotometer (Thermo-Fisher Scientific). RNA integrity was assessed using the TapeStation system with RNA Analysis ScreenTape (Agilent Technologies). All purified RNA samples contained RIN values of >8 (data not shown). Ribosomal RNA depletion, library preparation, and sequencing were performed at the Ramaciotti Centre for Genomics (UNSW, Australia) on a NovaSeq6000 platform (Illumina) generating up to 800 million single-end 100 bp reads.
RNA-seq analysis
RNA-seq datasets (chromosomal and native plasmid transcripts) were analyzed using the limma-voom software122, in Galaxy Australia v3.58.1 (https://usegalaxy.org.au). The analysis pipelines, including quality control of reads via multi-dimensional principal component analysis (see Fig. S7), read coverage, counts and mapping, identification of differentially expressed genes (DEGs), and gene ontology clustering, are shown in Fig. S8, each with the software used. Briefly, the demultiplexed sequence reads underwent quality control analysis with FastQC. Trimmed and filtered reads (using Trimmomatic, allowing a minimum of 40-nt sequence) were aligned to the ATCC 19606 chromosome (GenBank accession number CP045110) and the two ATCC 19606 native plasmids, p1ATCC19606 and p2ATCC19606 (GenBank acc. no. CP045108 and CP045109) using the read mapper Bowtie2, allowing for one mismatch107. The frequency of mapped reads in each BAM file that aligned to the “gene” or “CDS” feature of the ATCC 19606 GFF3 file was calculated and used to generate tabular datasets for each sample using the count quantification software HTseq. The tabular datasets were used to identify DEGs between biological replicates and treatment conditions. The cut-off threshold to define a statistically significant DEG between pairwise comparisons was set at a log2-fold change of ≥0.58 (≥1.5-fold change) with an adjusted p-value of ≤0.01, as per the Benjamini and Hochberg false-discovery rate method123. Mapping of statistically significant DEGs to functional pathways with gene ontology was performed using ShinyGO (http://bioinformatics.sdstate.edu/go/) and the results are reported in Tables S2 and S3. Individual DEGs of interest associated with silver defense mechanisms of the WT, NAgR and AgT strains were further examined. A summary outlining the silver exposure systems and details for each pairwise comparison (with total DEGs identified) is provided in Tables S4 and S5.
Bacterial membrane microscopy
The WT, NAgR, and AgT strains were grown in the absence of silver. Upon reaching the exponential growth phase (2 h growth, see above), the cells were directly stained with FM 4-64 (10 μg/mL working concentration, Thermo-Fisher Scientific) for 10 min in the dark at room temperature. The stained cells were then pipetted onto 1.5% (w/v) agarose gel pads and imaged using DeltaVision (DV) Elite deconvolution fluorescence microscope (GE Healthcare), with mCherry filter (572/25 nm excitation, 632/60 nm emission) to visualize stained cell membranes. The images were analyzed with the Fiji (ImageJ) plugin MicrobeJ124.
Biofilm microscopy
For biofilm growth, overnight cultures of WT, NAgR and AgT strains were diluted to an OD600 of 0.05 in fresh CAMHB, inoculated into a FluoroDish (World Precision Instruments) and grown at 37 °C for 24 h in humidified conditions. Following removal of the supernatant, the surface-attached biofilms were washed twice with 1× phosphate-buffered saline (PBS). For silver exposures, the biofilms were treated with their respective silver agents (NAg and/or Ag+, 0.5 × MIC), for 24 h at 37 °C45. Untreated cultures for each strain were included. The cultures were washed twice with PBS, the biofilms were then stained with SYTO-9 (5 μM working concentration, Thermo-Fisher Scientific) and FilmTracer SYPRO Ruby (1× concentration per manufacture instructions, Thermo-Fisher Scientific) for 30 min at room temperature under dark condition. The stained biofilms were washed twice with PBS for imaging. Fluorescence imaging was performed using the DV Elite fluorescence microscope with FITC filter (475/28 nm excitation, 523/48 nm emission) for SYTO-9 (stained cells) and TRITC filter (632/22 nm excitation, 679/34 nm emission) for SYPRO Ruby (stained EPS/matrix proteins). All images were captured in sectional Z-stacks using the DV Elite SoftWoRx program and deconvolved using proprietary settings. The deconvolved biofilm images were analyzed using Imaris software v9.6.0 (Oxford Instruments) to determine colony biomass and EPS biomass (μm3/μm2) with automatic threshold (absolute intensity) detection applied. The 3D Z-stack images were compressed and presented as single plane images to provide visualization of the biofilm structures.
Cellular ROS microscopy
The WT, NAgR and AgT strains were first grown for 2 h (see above). The cells were pelleted, washed twice with PBS, re-suspended in sterile saline (8 g/L NaCl, 0.2 g/L KCl), and stained with ROS-reporter 2′,7′-dichlorodihydrofluorescein diacetate (H2DCFDA, 10 µM working concentration, Invitrogen) for 45 min at room temperature under dark conditions. The stained cultures were then pelleted, re-suspended in saline, and exposed to silver (NAg and/or Ag+, 0.5 × MIC) for 30 min and 60 min at 37 °C. Finally, the cultures were re-pelleted and re-suspended in saline. For imaging, the cells were pipetted into a Gene Frame (Thermo Fisher Scientific) containing a 2% (w/v) agarose gel pad. Cells treated with 50 mM hydrogen peroxide (H2O2) were used as a positive control. Fluorescence imaging was performed using the DV Elite microscope with FITC filter (475/28 nm excitation, 523/48 nm emission). The images were captured using the DV Elite SoftWoRx program and deconvolved. Five-to-six images were captured per biological triplicate, per strain and silver exposure system. For fluorescence quantitative analysis, background noise was subtracted with a rolling ball radius of 50 pixels and intensity values were calculated from individual cells using the Fiji (ImageJ) plugin MicrobeJ124.
Data availability
The RNA-seq datasets (chromosomal and native plasmid transcripts) that support the findings of this study are openly available in NIH National Center for Biotechnology Information at https://www.ncbi.nlm.nih.gov/bioproject/PRJNA557095/, BioProject accession number PRJNA557095.
References
Michael, C. A., Dominey-Howes, D. & Labbate, M. The antimicrobial resistance crisis: causes, consequences, and management. Front. Public Health 2, 145 (2014).
Piddock, L. J. The crisis of no new antibiotics—what is the way forward? Lancet Infect. Dis. 12, 249–253 (2012).
Ventola, C. L. The antibiotic resistance crisis: part 1: causes and threats. Pharm. Ther. 40, 277 (2015).
Murray, C. J. et al. Global burden of bacterial antimicrobial resistance in 2019: a systematic analysis. Lancet 399, 629–655 (2022).
Peleg, A. Y., Seifert, H. & Paterson, D. L. Acinetobacter baumannii: emergence of a successful pathogen. Clin. Microbiol. Rev. 21, 538–582 (2008).
World Health Organization. Prioritization of Pathogens to Guide Discovery, Research and Development of New Antibiotics for Drug-resistant Bacterial Infections, including Tuberculosis (World Health Organization, 2017).
Agyepong, N., Fordjour, F. & Owusu-Ofori, A. Multidrug-resistant acinetobacter baumannii in healthcare settings in Africa. Front. Trop. Dis. 4, 1110125 (2023).
Ma, C. & McClean, S. Mapping global prevalence of Acinetobacter baumannii and recent vaccine development to tackle it. Vaccines 9, 570 (2021).
Appaneal, H. J., Lopes, V. V., LaPlante, K. L. & Caffrey, A. R. Treatment, clinical outcomes, and predictors of mortality among a national cohort of admitted patients with Acinetobacter baumannii infection. Antimicrob. Agents Chemother. 66, e01975–01921 (2022).
Pogue, J. M., Zhou, Y., Kanakamedala, H. & Cai, B. Burden of illness in carbapenem-resistant Acinetobacter baumannii infections in US hospitals between 2014 and 2019. BMC Infect. Dis. 22, 36 (2022).
Howard, A., O’Donoghue, M., Feeney, A. & Sleator, R. D. Acinetobacter baumannii: an emerging opportunistic pathogen. Virulence 3, 243–250 (2012).
Vázquez-López, R. et al. Acinetobacter baumannii resistance: a real challenge for clinicians. Antibiotics 9, 205 (2020).
Jo, J. & Ko, K. S. Tigecycline heteroresistance and resistance mechanism in clinical isolates of Acinetobacter baumannii. Microbiol. Spectr. 9, e01010–e01021 (2021).
Cheah, S.-E. et al. Polymyxin resistance in Acinetobacter baumannii: genetic mutations and transcriptomic changes in response to clinically relevant dosage regimens. Sci. Rep. 6, 26233 (2016).
Silva, G. A. Introduction to nanotechnology and its applications to medicine. Surg. Neurol. 61, 216–220 (2004).
Burdușel, A.-C. et al. Biomedical applications of silver nanoparticles: an up-to-date overview. Nanomaterials 8, 681 (2018).
Durán, N. et al. Silver nanoparticles: a new view on mechanistic aspects on antimicrobial activity. Nanomed. Nanotechnol. Biol. Med. 12, 789–799 (2016).
Rai, M., Deshmukh, S., Ingle, A. & Gade, A. Silver nanoparticles: the powerful nanoweapon against multidrug‐resistant bacteria. J. Appl. Microbiol. 112, 841–852 (2012).
Mann, R. et al. Evolution of biofilm-forming pathogenic bacteria in the presence of nanoparticles and antibiotic: adaptation phenomena and cross-resistance. J. Nanobiotechnol. 19, 1–17 (2021).
Rai, M., Yadav, A. & Gade, A. Silver nanoparticles as a new generation of antimicrobials. Biotechnol. Adv. 27, 76–83 (2009).
Syafiuddin, A., Salim, M. R., Beng Hong Kueh, A., Hadibarata, T. & Nur, H. A review of silver nanoparticles: Research trends, global consumption, synthesis, properties, and future challenges. J. Chin. Chem. Soc. 64, 732–756 (2017).
Zhang, X.-F., Liu, Z.-G., Shen, W. & Gurunathan, S. Silver nanoparticles: synthesis, characterization, properties, applications, and therapeutic approaches. Int. J. Mol. Sci. 17, 1534 (2016).
Faiz, M. B. et al. Nanosilver and the microbiological activity of the particulate solids versus the leached soluble silver. Nanotoxicology 12, 263–273 (2018).
Gunawan, C. et al. Nanosilver targets the bacterial cell envelope: the link with generation of reactive oxygen radicals. ACS Appl. Mater. Interfaces 12, 5557–5568 (2020).
Gunawan, C., Teoh, W. Y., Marquis, C. P., Lifia, J. & Amal, R. Reversible antimicrobial photoswitching in nanosilver. Small 5, 341–344 (2009).
Xu, H. et al. Role of reactive oxygen species in the antibacterial mechanism of silver nanoparticles on Escherichia coli O157: H7. Biometals 25, 45–53 (2012).
Holt, K. B. & Bard, A. J. Interaction of silver (I) ions with the respiratory chain of Escherichia coli: an electrochemical and scanning electrochemical microscopy study of the antimicrobial mechanism of micromolar Ag. Biochemistry 44, 13214–13223 (2005).
Yonathan, K., Mann, R., Mahbub, K. R. & Gunawan, C. The impact of silver nanoparticles on microbial communities and antibiotic resistance determinants in the environment. Environ. Pollut. 293, 118506 (2022).
Ezraty, B., Gennaris, A., Barras, F. & Collet, J.-F. Oxidative stress, protein damage and repair in bacteria. Nat. Rev. Microbiol. 15, 385–396 (2017).
Hsiao, I.-L., Hsieh, Y.-K., Wang, C.-F., Chen, I.-C. & Huang, Y.-J. Trojan-horse mechanism in the cellular uptake of silver nanoparticles verified by direct intra-and extracellular silver speciation analysis. Environ. Sci. Technol. 49, 3813–3821 (2015).
D’Autréaux, B. & Toledano, M. B. ROS as signalling molecules: mechanisms that generate specificity in ROS homeostasis. Nat. Rev. Mol. Cell Biol. 8, 813–824 (2007).
Nimse, S. B. & Pal, D. Free radicals, natural antioxidants, and their reaction mechanisms. RSC Adv. 5, 27986–28006 (2015).
Ayala, A., Muñoz, M. F. & Argüelles, S. Lipid peroxidation: production, metabolism, and signaling mechanisms of malondialdehyde and 4‐hydroxy‐2‐nonenal. Oxid. Med. Cell. Longev. 2014, 360438 (2014).
Gupta, A., Matsui, K., Lo, J.-F. & Silver, S. Molecular basis for resistance to silver cations in Salmonella. Nat. Med. 5, 183–188 (1999).
Li, X.-Z., Nikaido, H. & Williams, K. E. Silver-resistant mutants of Escherichia coli display active efflux of Ag+ and are deficient in porins. J. Bacteriol. 179, 6127–6132 (1997).
Randall, C. P., Gupta, A., Jackson, N., Busse, D. & O’Neill, A. J. Silver resistance in Gram-negative bacteria: a dissection of endogenous and exogenous mechanisms. J. Antimicrob. Chemother. 70, 1037–1046 (2015).
Silver, S. Bacterial silver resistance: molecular biology and uses and misuses of silver compounds. FEMS Microbiol. Rev. 27, 341–353 (2003).
Hosny, A. E.-D. M., Rasmy, S. A., Aboul-Magd, D. S., Kashef, M. T. & El-Bazza, Z. E. The increasing threat of silver-resistance in clinical isolates from wounds and burns. Infect. Drug Resist. 2019, 1985–2001 (2019).
McNeilly, O., Mann, R., Hamidian, M. & Gunawan, C. Emerging concern for silver nanoparticle resistance in Acinetobacter baumannii and other bacteria. Front. Microbiol. 12, 894 (2021).
Gunawan, C., Teoh, W. Y., Marquis, C. P. & Amal, R. Induced adaptation of Bacillus sp. to antimicrobial nanosilver. Small 9, 3554–3560 (2013).
Gunawan, C. et al. Widespread and indiscriminate nanosilver use: genuine potential for microbial resistance. ACS Nano 11, 3438–3445 (2017).
Stabryla, L. M. et al. Role of bacterial motility in differential resistance mechanisms of silver nanoparticles and silver ions. Nat. Nanotechnol. 16, 1–8 (2021).
Valentin, E. et al. Heritable nanosilver resistance in priority pathogen: a unique genetic adaptation and comparison with ionic silver and antibiotic. Nanoscale 12, 2384–2392 (2020).
Panáček, A. et al. Bacterial resistance to silver nanoparticles and how to overcome it. Nat. Nanotechnol. 13, 65–71 (2018).
McNeilly, O. et al. Development of nanoparticle adaptation phenomena in Acinetobacter baumannii: physiological change and defense response. Microbiol. Spectr. 11, e02857–02822 (2023).
Puchkova, L. V., Broggini, M., Polishchuk, E. V., Ilyechova, E. Y. & Polishchuk, R. S. Silver ions as a tool for understanding different aspects of copper metabolism. Nutrients 11, 1364 (2019).
De Villenoisy, T. et al. Principles of design and synthesis of metal derivatives from MOFs. Adv. Mater. 35, 2210166 (2023).
Thummeepak, R. et al. Essential gene clusters involved in copper tolerance identified in Acinetobacter baumannii clinical and environmental isolates. Pathogens 9, 60 (2020).
Bhamidimarri, S. P. et al. Acquisition of ionic copper by the bacterial outer membrane protein OprC through a novel binding site. PLoS Biol. 19, e3001446 (2021).
McQuillan, J. S. & Shaw, A. M. Differential gene regulation in the Ag nanoparticle and Ag+-induced silver stress response in Escherichia coli: a full transcriptomic profile. Nanotoxicology 8, 177–184 (2014).
Uppalapati, S. R., Sett, A. & Pathania, R. The outer membrane proteins OmpA, CarO, and OprD of Acinetobacter baumannii confer a two-pronged defense in facilitating its success as a potent human pathogen. Front. Microbiol. 11, 589234 (2020).
Kwon, H. I. et al. Outer membrane protein A contributes to antimicrobial resistance of Acinetobacter baumannii through the OmpA-like domain. J. Antimicrob. Chemother. 72, 3012–3015 (2017).
Nie, D. et al. Outer membrane protein A (OmpA) as a potential therapeutic target for Acinetobacter baumannii infection. J. Biomed. Sci. 27, 1–8 (2020).
Lin, M.-F., Lin, Y.-Y. & Lan, C.-Y. Characterization of biofilm production in different strains of Acinetobacter baumannii and the effects of chemical compounds on biofilm formation. PeerJ 8, e9020 (2020).
van der Westhuizen, W. A., Theron, C. W., Boucher, C. E. & Bragg, R. R. Regulation of outer-membrane proteins (OMPs) A and F, during hlyF-induced outer-membrane vesicle (OMV) biosynthesis. Heliyon 5, e02014 (2019).
Wu, X.-B. et al. Outer membrane protein OmpW of Escherichia coli is required for resistance to phagocytosis. Res. Microbiol. 164, 848–855 (2013).
Labrador-Herrera, G. et al. Virulence role of the outer membrane protein CarO in carbapenem-resistant Acinetobacter baumannii. Virulence 11, 1727–1737 (2020).
Zhang, L. et al. CarO promotes adhesion and colonization of Acinetobacter baumannii through inhibiting NF-кB pathways. Int. J. Clin. Exp. Med. 12, 2518–2524 (2019).
Cabral, M. P. et al. Proteomic and functional analyses reveal a unique lifestyle for Acinetobacter baumannii biofilms and a key role for histidine metabolism. J. Proteome Res. 10, 3399–3417 (2011).
Zhu, L. J., Chen, X. Y. & Hou, P. F. Mutation of CarO participates in drug resistance in imipenem‐resistant Acinetobacter baumannii. J. Clin. Lab. Anal. 33, e22976 (2019).
Yoneyama, H. & Nakae, T. Protein C (OprC) of the outer membrane of Pseudomonas aeruginosa is a copper-regulated channel protein. Microbiology 142, 2137–2144 (1996).
Lorenz, C., Dougherty, T. J. & Lory, S. Correct sorting of lipoproteins into the inner and outer membranes of Pseudomonas aeruginosa by the Escherichia coli LolCDE transport system. mBio 10, e00194–00119 (2019).
Kaplan, E., Greene, N. P., Crow, A. & Koronakis, V. Insights into bacterial lipoprotein trafficking from a structure of LolA bound to the LolC periplasmic domain. Proc. Natl Acad. Sci. 115, E7389–E7397 (2018).
Bishop, R. E. The bacterial lipocalins. Biochim. Biophys. Acta (BBA) Protein Struct. Mol. Enzymol. 1482, 73–83 (2000).
Campanacci, V., Bishop, R. E., Blangy, S., Tegoni, M. & Cambillau, C. The membrane bound bacterial lipocalin Blc is a functional dimer with binding preference for lysophospholipids. FEBS Lett. 580, 4877–4883 (2006).
Macedo-Marquez, A. et al. Overexpression of a monomeric form of the bovine odorant-binding protein protects Escherichia coli from chemical-induced oxidative stress. Free Radic. Res. 48, 814–822 (2014).
Zeidler, S. et al. Trehalose, a temperature‐and salt‐induced solute with implications in pathobiology of Acinetobacter baumannii. Environ. Microbiol. 19, 5088–5099 (2017).
Crippen, C. S., Glushka, J., Vinogradov, E. & Szymanski, C. M. Trehalose-deficient Acinetobacter baumannii exhibits reduced virulence by losing capsular polysaccharide and altering membrane integrity. Glycobiology 31, 1520–1530 (2021).
Vanaporn, M. & Titball, R. W. Trehalose and bacterial virulence. Virulence 11, 1192–1202 (2020).
Masri, A. et al. Transcriptome analysis of Escherichia coli K1 after therapy with hesperidin conjugated with silver nanoparticles. BMC Microbiol. 21, 1–11 (2021).
Singh, N., Rajwade, J. & Paknikar, K. Transcriptome analysis of silver nanoparticles treated Staphylococcus aureus reveals potential targets for biofilm inhibition. Colloids Surf. B Biointerfaces 175, 487–497 (2019).
Pogliano, J. et al. A vital stain for studying membrane dynamics in bacteria: a novel mechanism controlling septation during Bacillus subtilis sporulation. Mol. Microbiol. 31, 1149–1159 (1999).
Zupan, J. R., Cameron, T. A., Anderson-Furgeson, J. & Zambryski, P. C. Dynamic FtsA and FtsZ localization and outer membrane alterations during polar growth and cell division in Agrobacterium tumefaciens. Proc. Natl Acad. Sci. 110, 9060–9065 (2013).
Donlan, R. M. Biofilms: microbial life on surfaces. Emerg. Infect. Dis. 8, 881 (2002).
Flemming, H.-C. & Wingender, J. The biofilm matrix. Nat. Rev. Microbiol. 8, 623 (2010).
Flemming, H.-C., Neu, T. R. & Wozniak, D. J. The EPS matrix: the “house of biofilm cells. J. Bacteriol. 189, 7945–7947 (2007).
López, D., Vlamakis, H. & Kolter, R. Biofilms. Cold Spring Harb. Perspect. Biol. 2, a000398 (2010).
Romanova, I. & Gintsburg, A. Bacterial biofilms as a natural form of existence of bacteria in the environment and host organism. Zh. Mikrobiol. Epidemiol. Immunobiol. 3, 99–109 (2011)
Choi, A. H., Slamti, L., Avci, F. Y., Pier, G. B. & Maira-Litrán, T. The pgaABCD locus of Acinetobacter baumannii encodes the production of poly-β-1-6-N-acetylglucosamine, which is critical for biofilm formation. J. Bacteriol. 191, 5953–5963 (2009).
Jones, L. S. & Howe, R. A. Biofilms in Infection Prevention and Control 257–285 (Elsevier, 2014).
Gupta, P. & Diwan, B. Bacterial exopolysaccharide mediated heavy metal removal: a review on biosynthesis, mechanism and remediation strategies. Biotechnol. Rep. 13, 58–71 (2017).
Haque, M. M., Mosharaf, M. K., Haque, M. A., Tanvir, M. Z. H. & Alam, M. K. Biofilm formation, production of matrix compounds and biosorption of copper, nickel and lead by different bacterial strains. Front. Microbiol. 12, 615113 (2021).
Brossard, K. A. & Campagnari, A. A. The Acinetobacter baumannii biofilm-associated protein plays a role in adherence to human epithelial cells. Infect. Immun. 80, 228–233 (2012).
Farrow III, J. M., Wells, G. & Pesci, E. C. Desiccation tolerance in Acinetobacter baumannii is mediated by the two-component response regulator BfmR. PLoS ONE 13, e0205638 (2018).
Palethorpe, S. et al. Acinetobacter baumannii regulates its stress responses via the BfmRS two-component regulatory system. J. Bacteriol. 204, e00494–00421 (2022).
Loewen, P. C., Switala, J. & Triggs-Raine, B. L. Catalases HPI and HPII in Escherichia coli are induced independently. Arch. Biochem. Biophys. 243, 144–149 (1985).
Schellhorn, H. Regulation of hydroperoxidase (catalase) expression in Escherichia coli. FEMS Microbiol. Lett. 131, 113–119 (1995).
Sun, D. et al. KatG and KatE confer Acinetobacter resistance to hydrogen peroxide but sensitize bacteria to killing by phagocytic respiratory burst. Life Sci. 148, 31–40 (2016).
da Silva Neto, J. F., Negretto, C. C. & Netto, L. E. Analysis of the organic hydroperoxide response of Chromobacterium violaceum reveals that OhrR is a cys-based redox sensor regulated by thioredoxin. PLoS ONE 7, e47090 (2012).
Tainer, J. A., Getzoff, E. D., Richardson, J. S. & Richardson, D. C. Structure and mechanism of copper, zinc superoxide dismutase. Nature 306, 284–287 (1983).
Tang, Y., Quail, M. A., Artymiuk, P. J., Guest, J. R. & Green, J. Escherichia coli aconitases and oxidative stress: post-transcriptional regulation of sodA expression. Microbiology 148, 1027–1037 (2002).
Cunningham, L., Gruer, M. J. & Guest, J. R. Transcriptional regulation of the aconitase genes (acnA and acnB) of Escherichia coli. Microbiology 143, 3795–3805 (1997).
Völlmecke, C., Drees, S. L., Reimann, J., Albers, S.-V. & Lübben, M. The ATPases CopA and CopB both contribute to copper resistance of the thermoacidophilic archaeon Sulfolobus solfataricus. Microbiology 158, 1622–1633 (2012).
Alquethamy, S. F. et al. The role of the CopA copper efflux system in Acinetobacter baumannii virulence. Int. J. Mol. Sci. 20, 575 (2019).
Valentin, E. Staphylococcus aureus Bacterial Resistance to Silver Nanoparticle: The Emergence and the Mechanisms of Resistance. University of Technology Sydney, Australia (2020).
Williams, C. L. et al. Characterization of Acinetobacter baumannii copper resistance reveals a role in virulence. Front. Microbiol. 11, 16 (2020).
Williams, C. L. et al. Copper resistance of the emerging pathogen Acinetobacter baumannii. Appl. Environ. Microbiol. 82, 6174–6188 (2016).
Reeve, W. G., Tiwari, R. P., Kale, N. B., Dilworth, M. J. & Glenn, A. R. ActP controls copper homeostasis in Rhizobium leguminosarum bv. Viciae and Sinorhizobium meliloti preventing low pH‐induced copper toxicity. Mol. Microbiol. 43, 981–991 (2002).
Ohno, K., Clausen, C., Green, F. & Stanosz, G. The copper-transporting ATPase pump and its potential role in copper-tolerance. The International Research Group on Wood Protection, section 1, Biology, IRG/WP 16-10859 (2016).
Rensing, C., Fan, B., Sharma, R., Mitra, B. & Rosen, B. P. CopA: an Escherichia coli Cu (I)-translocating P-type ATPase. Proc. Natl Acad. Sci. 97, 652–656 (2000).
Geisinger, E., Mortman, N. J., Vargas-Cuebas, G., Tai, A. K. & Isberg, R. R. A global regulatory system links virulence and antibiotic resistance to envelope homeostasis in Acinetobacter baumannii. PLoS Pathog. 14, e1007030 (2018).
Dakal, T. C., Kumar, A., Majumdar, R. S. & Yadav, V. Mechanistic basis of antimicrobial actions of silver nanoparticles. Front. Microbiol. 7, 1831 (2016).
Krishnamurthi, V. R., Chen, J. & Wang, Y. Silver ions cause oscillation of bacterial length of Escherichia coli. Sci. Rep. 9, 1–11 (2019).
Zou, J. et al. Non-walled spherical Acinetobacter baumannii is an important type of persister upon β-lactam antibiotic treatment. Emerg. Microbes Infect. 9, 1149–1159 (2020).
Huang, K. C., Mukhopadhyay, R., Wen, B., Gitai, Z. & Wingreen, N. S. Cell shape and cell-wall organization in Gram-negative bacteria. Proc. Natl Acad. Sci. 105, 19282–19287 (2008).
Park, J. S. et al. Mechanism of anchoring of OmpA protein to the cell wall peptidoglycan of the gram-negative bacterial outer membrane. FASEB J. 26, 219 (2012).
Hamidian, M. et al. Analysis of complete genome sequence of Acinetobacter baumannii strain ATCC 19606 reveals novel mobile genetic elements and novel prophage. Microorganisms 8, 1851 (2020).
Kamruzzaman, M. & Iredell, J. A ParDE-family toxin antitoxin system in major resistance plasmids of Enterobacteriaceae confers antibiotic and heat tolerance. Sci. Rep. 9, 9872 (2019).
Borisov, V. B. et al. Bacterial oxidases of the cytochrome bd family: Redox enzymes of unique structure, function, and utility as drug targets. Antioxid. Redox Signal. 34, 1280–1318 (2021).
Sugawara, E. & Nikaido, H. Properties of AdeABC and AdeIJK efflux systems of Acinetobacter baumannii compared with those of the AcrAB-TolC system of Escherichia coli. Antimicrob. Agents Chemother. 58, 7250–7257 (2014).
Nguyen, T. H. T. et al. Efflux pump inhibitors in controlling antibiotic resistance: outlook under a heavy metal contamination context. Molecules 28, 2912 (2023).
Coyne, S., Rosenfeld, N., Lambert, T., Courvalin, P. & Périchon, B. Overexpression of resistance-nodulation-cell division pump AdeFGH confers multidrug resistance in Acinetobacter baumannii. Antimicrob. agents Chemother. 54, 4389–4393 (2010).
Porcheron, G., Garénaux, A., Proulx, J., Sabri, M. & Dozois, C. M. Iron, copper, zinc, and manganese transport and regulation in pathogenic Enterobacteria: correlations between strains, site of infection and the relative importance of the different metal transport systems for virulence. Front. Cell. Infect. Microbiol. 3, 90 (2013).
Choi, S.-H. et al. Zinc-dependent regulation of zinc import and export genes by Zur. Nat. Commun. 8, 15812 (2017).
Lu, S. C. Regulation of glutathione synthesis. Mol. Asp. Med. 30, 42–59 (2009).
Ojkic, N., Serbanescu, D. & Banerjee, S. Antibiotic resistance via bacterial cell shape-shifting. mBio 13, e00659–00622 (2022).
Cylke, C., Si, F. & Banerjee, S. Effects of antibiotics on bacterial cell morphology and their physiological origins. Biochem. Soc. Trans. 50, 1269–1279 (2022).
Fraikin, N., Goormaghtigh, F. & Van Melderen, L. Type II toxin-antitoxin systems: evolution and revolutions. J. Bacteriol. 202, 00763–00719 (2020).
Kamruzzaman, M., Wu, A. Y. & Iredell, J. R. Biological functions of type II toxin-antitoxin systems in bacteria. Microorganisms 9, 1276 (2021).
Schaub, I. G. & Hauber, F. D. A biochemical and serological study of a group of identical unidentifiable gram-negative bacilli from human sources. J. Bacteriol. 56, 379 (1948).
Melnyk, A. H., Wong, A. & Kassen, R. The fitness costs of antibiotic resistance mutations. Evolut. Appl. 8, 273–283 (2015).
Smyth, G. K. Bioinformatics and Computational Biology Solutions using R and Bioconductor 397–420 (Springer, 2005).
Benjamini, Y. & Hochberg, Y. Controlling the false discovery rate: a practical and powerful approach to multiple testing. J. R. Stat. Soc. Ser. B 57, 289–300 (1995).
Ducret, A., Quardokus, E. M. & Brun, Y. V. MicrobeJ, a tool for high throughput bacterial cell detection and quantitative analysis. Nat. Microbiol. 1, 1–7 (2016).
Acknowledgements
We would like to acknowledge the Australian Research Council for the research funding (ARC Discovery Projects DP180100474, DP220101819, and DP220101143) and the UTS Science PhD Scholarship for O.M; B.S. is supported by the ARC Future Fellowship (FT230100062). We would also like to acknowledge the technical assistance from Dr Igor Makunin (Queensland Cyber Infrastructure Foundation, QCIF, Australia) for the RNAseq analysis, Associate Professor Louise Cole and Dr Amy Bottomley (Microbial Imaging Facility, MIF, University of Technology Sydney, Australia) for their support in the phenotypic imaging studies, as well as Scientia Professor Rose Amal and Dr Emma Lovell (the University of New South Wales, Australia) for the silver nanoparticles.
Author information
Authors and Affiliations
Contributions
O.M. and C.G. wrote the main manuscript. O.M. and M.P. performed experimental work. O.M., D.G., and M.P. performed formal data analysis. O.M. prepared all figures with assistance from M.P. for Figure 1C. R.M., B.S., M.H., and C.G. provided supervision for the work. All authors reviewed and edited the manuscript.
Corresponding authors
Ethics declarations
Competing interests
The authors declare no competing interests.
Additional information
Publisher’s note Springer Nature remains neutral with regard to jurisdictional claims in published maps and institutional affiliations.
Supplementary information
Rights and permissions
Open Access This article is licensed under a Creative Commons Attribution 4.0 International License, which permits use, sharing, adaptation, distribution and reproduction in any medium or format, as long as you give appropriate credit to the original author(s) and the source, provide a link to the Creative Commons licence, and indicate if changes were made. The images or other third party material in this article are included in the article’s Creative Commons licence, unless indicated otherwise in a credit line to the material. If material is not included in the article’s Creative Commons licence and your intended use is not permitted by statutory regulation or exceeds the permitted use, you will need to obtain permission directly from the copyright holder. To view a copy of this licence, visit http://creativecommons.org/licenses/by/4.0/.
About this article
Cite this article
McNeilly, O., Mediati, D.G., Pittorino, M.J. et al. Molecular insights into silver nanoparticle resistance in Acinetobacter baumannii and unique adaptations to ionic silver. npj Antimicrob Resist 3, 92 (2025). https://doi.org/10.1038/s44259-025-00161-9
Received:
Accepted:
Published:
Version of record:
DOI: https://doi.org/10.1038/s44259-025-00161-9






