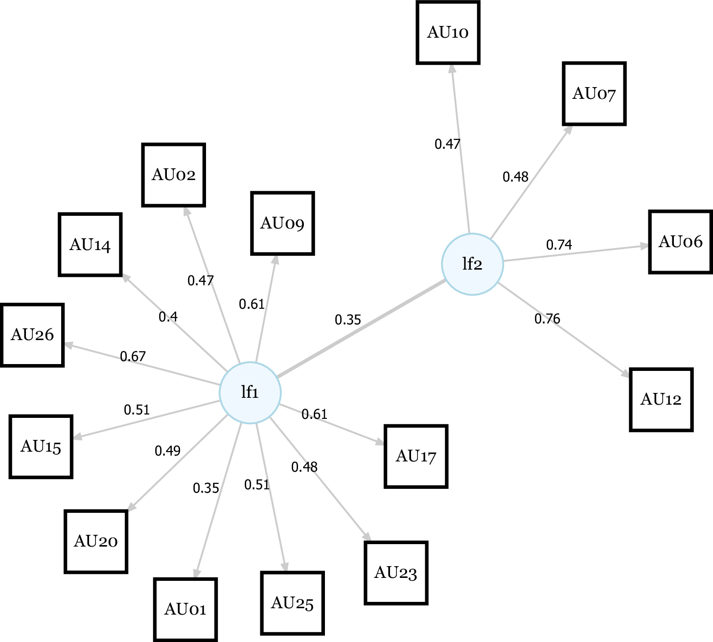
Fig. 5: SEM factor solution for action unit sync times across participants.

The EFA revealed a two-factor solution. The first latent factor (lf1) loaded onto AU01, AU02, AU09, AU14, AU15, AU17, AU20, AU23, AU25 and AU26 (various negative emotions). The second latent factor (ldf2) loaded onto AU06, AU07, AU10 and AU12 (smiling or contempt). None of the factors loaded onto AU04 or AU05 sync times.