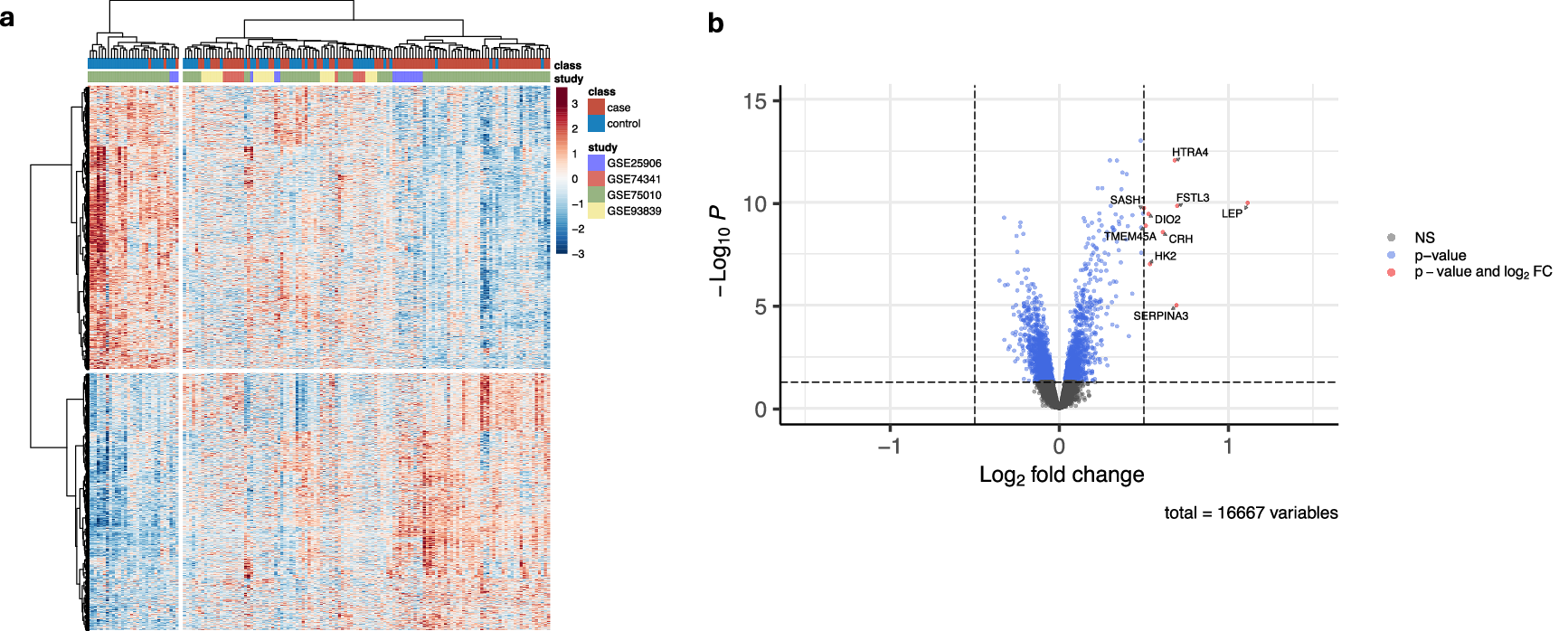
Fig. 2: Early onset preeclampsia disease signature.

a Heat map depicting differential gene expression by case (early onset preeclampsia) and control (preterm control) of the 4 merged microarray studies at an adjusted p-value of <0.05. Analysis demonstrated 2600 differentially expressed genes, of which 1239 are upregulated and 1361 are downregulated. The color gradient legend represents normalized gene counts. b Volcano plot of differential gene expression for early onset preeclampsia, with genes labeled in blue for an adjusted p-value of <0.05 and red for both an adjusted p-value of <0.05 and a log2FC difference of 0.5. NS indicates non-significant.