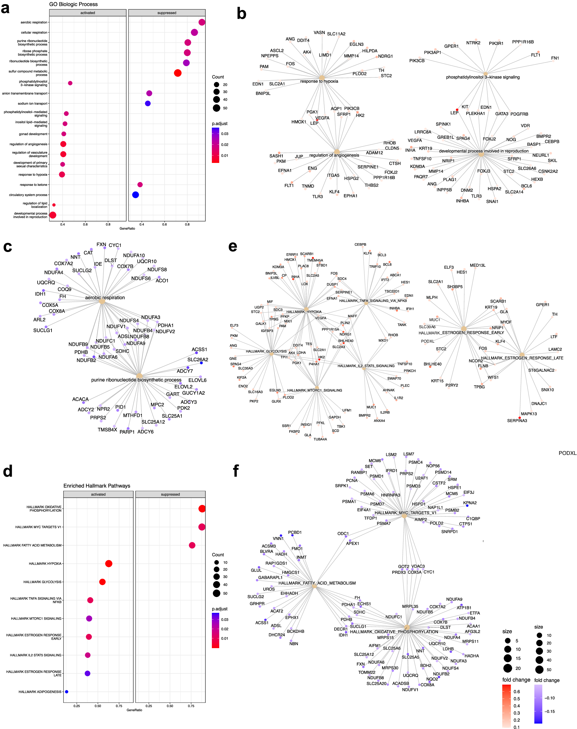
Fig. 3: Early onset preeclampsia gene set enrichment analysis.

a Gene Ontology Biological Process in early onset preeclampsia. b Gene-concept network depicting upregulated Gene Ontology Biological Process pathways which are upregulated: response to hypoxia, regulation of angiogenesis, developmental process involved in reproduction, phosphatidylinositol 3-kinase signaling. c Gene-concept network constructed for the following Gene Ontology Biological Process pathways which are downregulated: aerobic respiration and purine ribonucleotide biosynthetic process. d Gene set enrichment analysis was performed on Hallmark pathways, with the dotplot indicating significantly enriched pathways in early onset preeclampsia. e Gene-concept network constructed for the following Hallmark pathways which are upregulated: estrogen response early, estrogen response late, hypoxia, glycolysis, MTORC1 signaling, TNFA signaling via NFKB, IL2 STAT5 Signaling. f Gene-concept network constructed for the following Hallmark pathways which are downregulated: fatty acid metabolism, oxidative phosphorylation, myc targets.