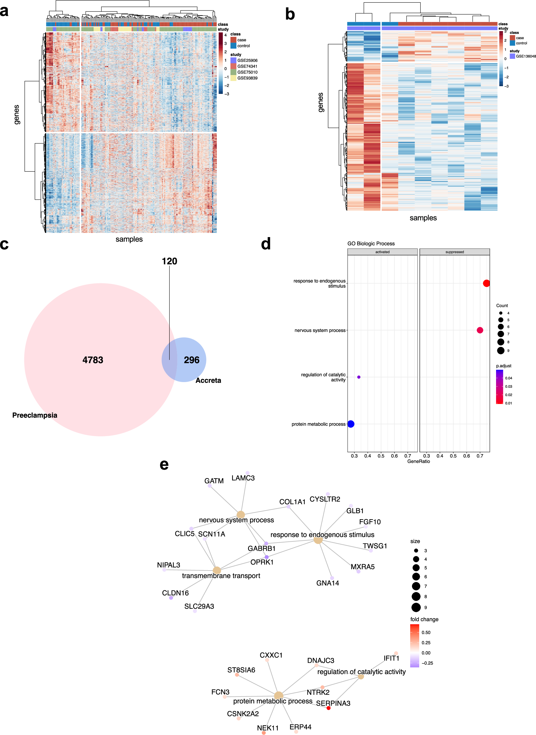
Fig. 4: Comparative microarray analysis of early onset preeclampsia and placenta accreta.

a Early onset preeclampsia: limma analysis demonstrated 4903 differentially expressed genes, of which 2439 are upregulated and 2464 are downregulated. Heat map depicting differential gene expression at an unadjusted p-value of <0.05. The color gradient legend represents normalized gene counts. b Preterm Accreta: limma analysis demonstrated 416 differentially expressed genes, of which 71 are upregulated and 345 are downregulated. Heat map depicting differential gene expression at an unadjusted p-value of <0.05. The color gradient legend represents normalized gene counts. c Venn diagram depicting number of differentially expressed genes that overlap (120 genes) between early onset preeclampsia and preterm accreta, with no hyper enrichment (p = 0.62). The total number of genes analyzed was 16,667. d Gene Ontology Biological Process in early onset preeclampsia for the 120 overlapping genes. e Gene-concept network constructed for the following Gene Ontology Biological Process pathways which are upregulated: protein metabolic process, regulation of catalytic activity and downregulated: transmembrane transport, nervous system process, response to endogenous stimulus.