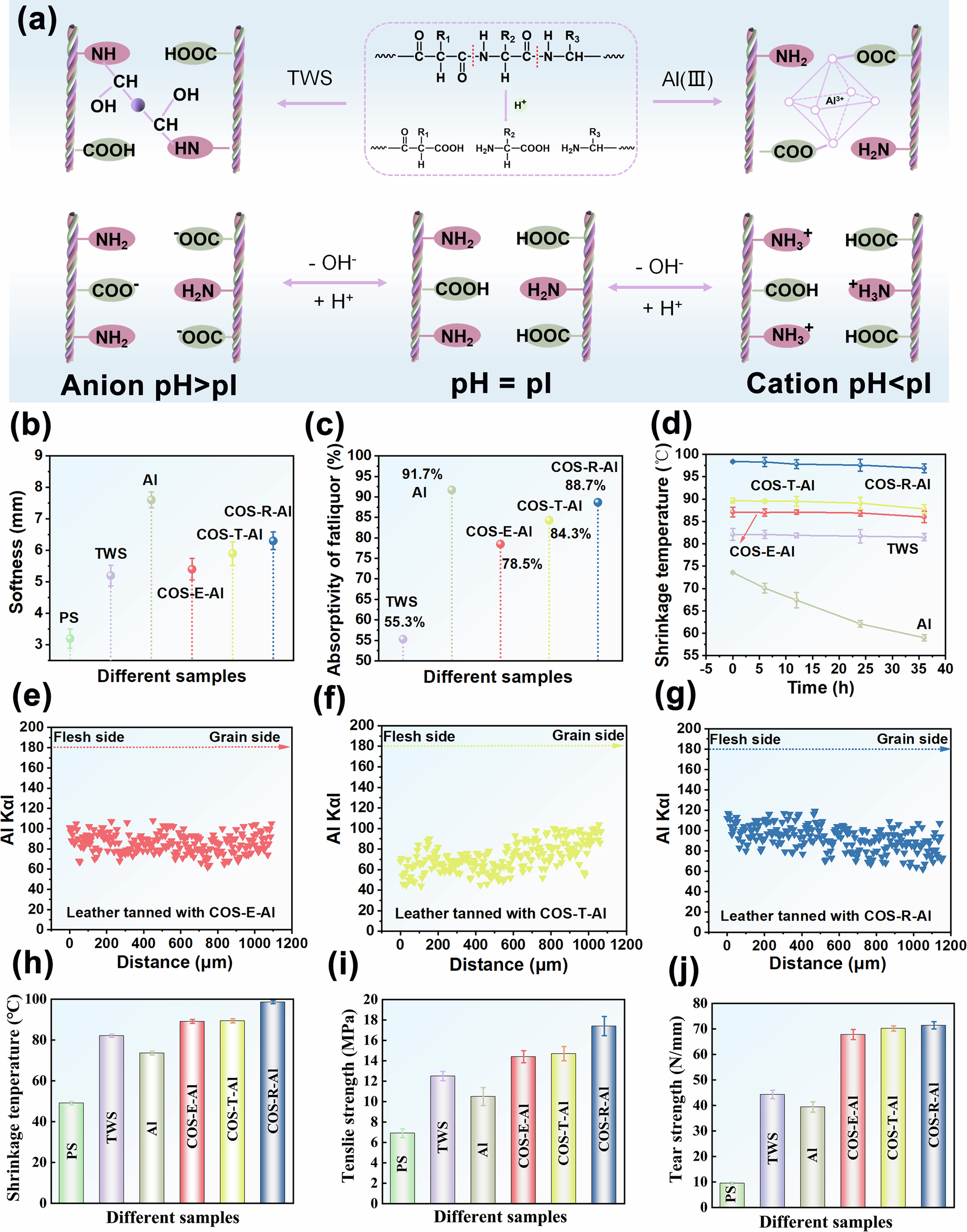
Fig. 2: The combination of different tanning agents with collagen fibers and the physical and mechanical properties of crust leather after tanning with different tanning agents.

a Cross-linking mechanism of TWS and Al (III) with leather collagen and isoelectric point of leather. b Softness, (c) Absorptivity of fatliquor, and (d) water washing resistance. e–g Distribution of Al in different positions of the leather cross-section. h–j are the shrinkage temperature, tensile strength, and tear strength of crust leather, respectively.