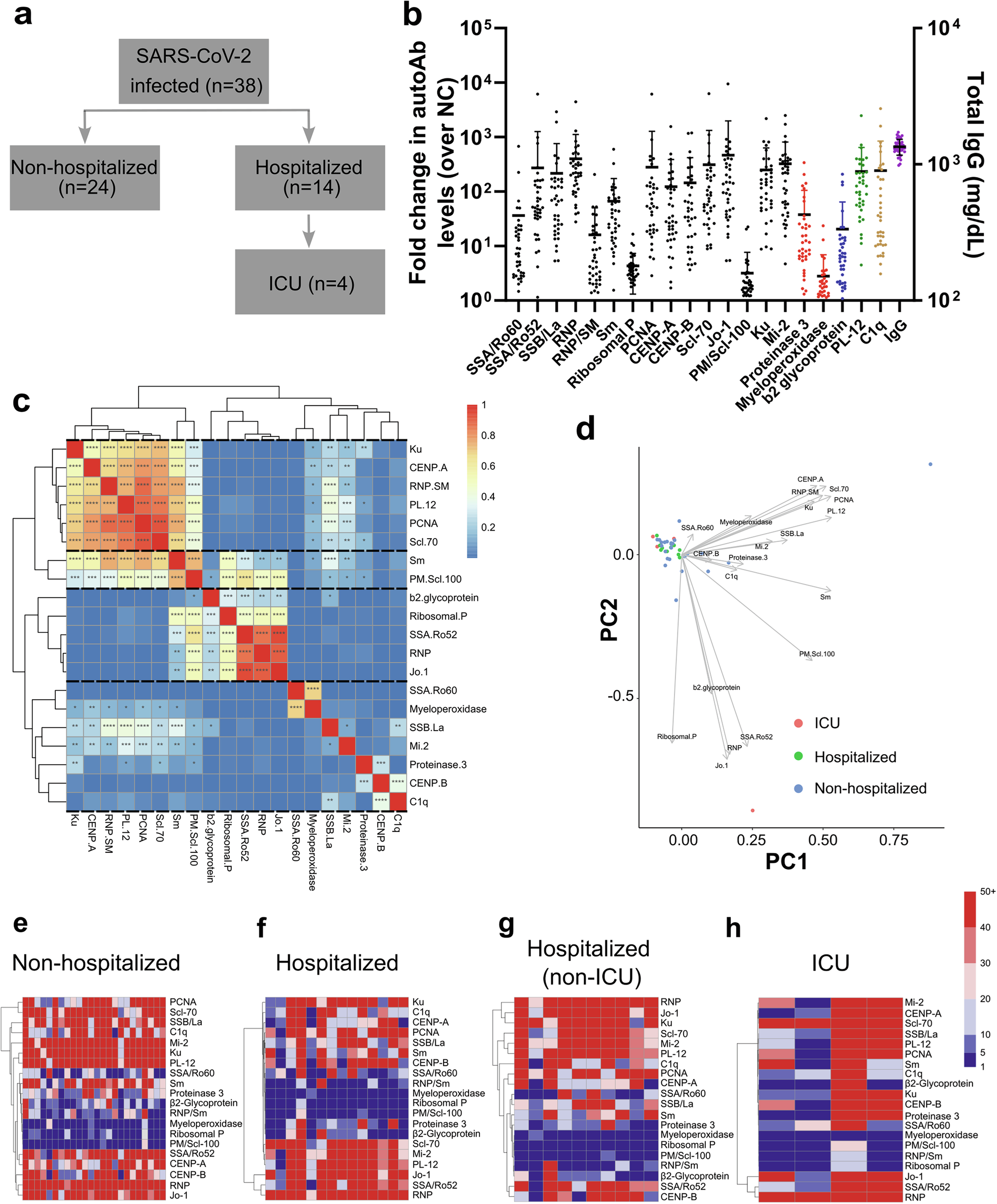
Fig. 1: Detection of autoantibodies in the cohort and clustering analysis.

a Overview of cohort used in this study. b Fold increase in the levels of 20 clinically relevant autoantibodies and total IgG levels. Anti-ENA (black), anti-ANCA (red), anti-phospholipid (blue), anti-aminoacyl tRNA synthetase (green), anti-complement (brown), and total IgG (purple). c Clustered heatmap showing the clustering of autoantibodies. Clusters are horizontally separated using dashed lines. d Principal component analysis in ICU, hospitalized, and non-hospitalized groups. (red, ICU; green, hospitalized; blue, non-hospitalized) e–h Heatmap analysis on non-hospitalized, hospitalized, non-ICU hospitalized, and ICU groups.