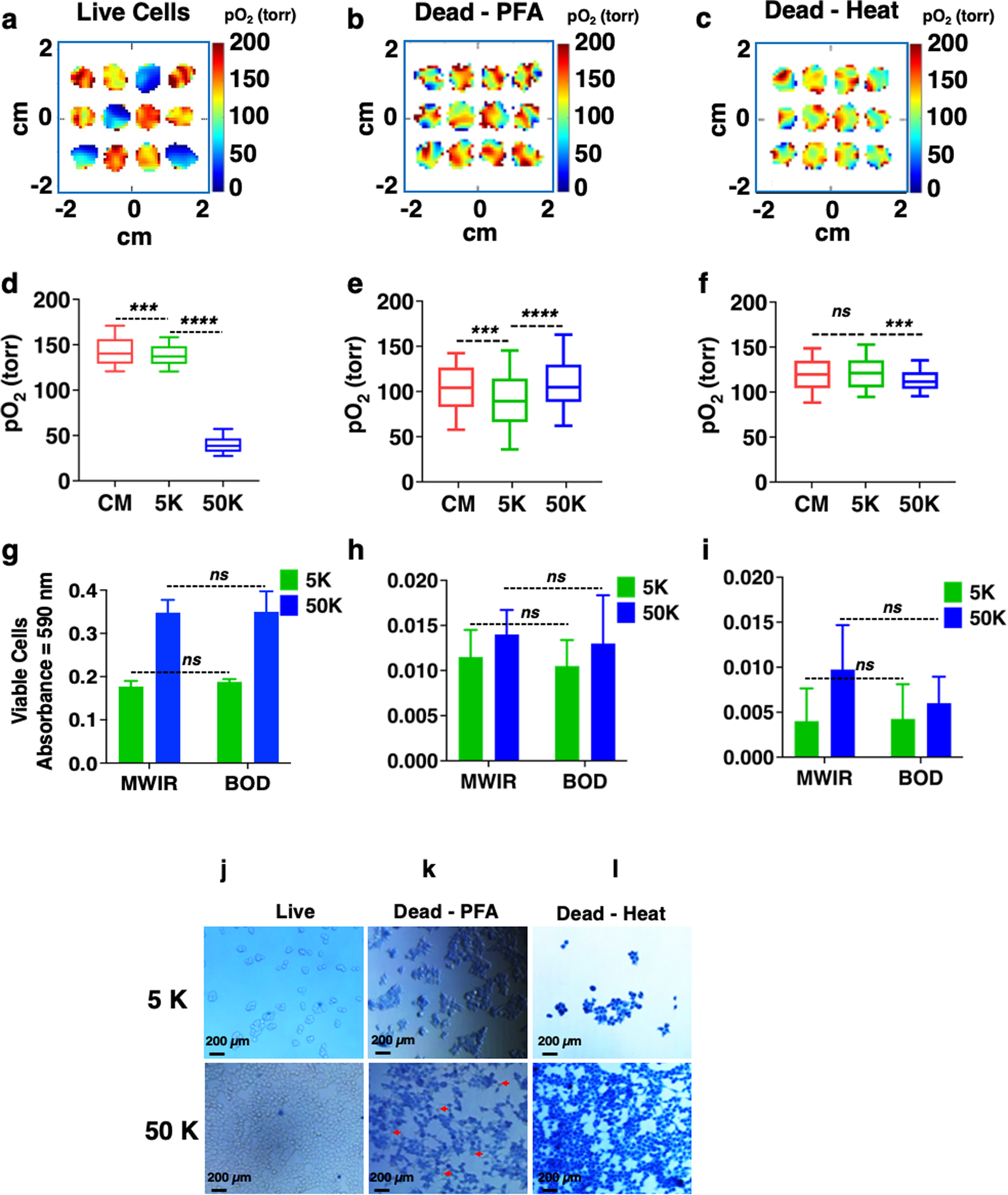
Fig. 4: Comparison of pO2 of live and dead HEK-293 cells.

The cells were seeded in the same pattern shown in Fig. 3a. Representative pO2 maps and box plots of pO2 values as a function of cell density (a, d) live cells (same as Fig. 3a), (b, e) dead cells (killed with 4% PFA), and (c, f) dead cells (killed with heat-shock). A significant difference in the pO2 of 5 K and 50 K cells per well is observed for all three cases. d (live cells) CM vs 5 K: p = 0.0002; 5 K vs 50 K: p < 0.0001. e (PFA dead cells) CM vs 5 K: p = 0.0008; 5 K vs 50 K: p < 0.0001. f (Heat-shock) CM vs 5 K: p = 0.2598; 5 K vs 50 K: p < 0.0001. Note that the medium was also treated with PFA or heat for the dead cell experiments. g–i MTT assay of live and dead cells after imaging shows no significant difference between MWIR and BOD (p > 0.05). j–l Trypan blue exclusion assay for the confirmation of cell death before imaging. Some cells were still alive when killed using 4% PFA (live cells are indicated by red arrows).