Fig. 2: Mice exhibit changes in behaviour but not blood-brain barrier permeability after mTBI.
From: Aldehydic load as an objective imaging biomarker of mild traumatic brain injury

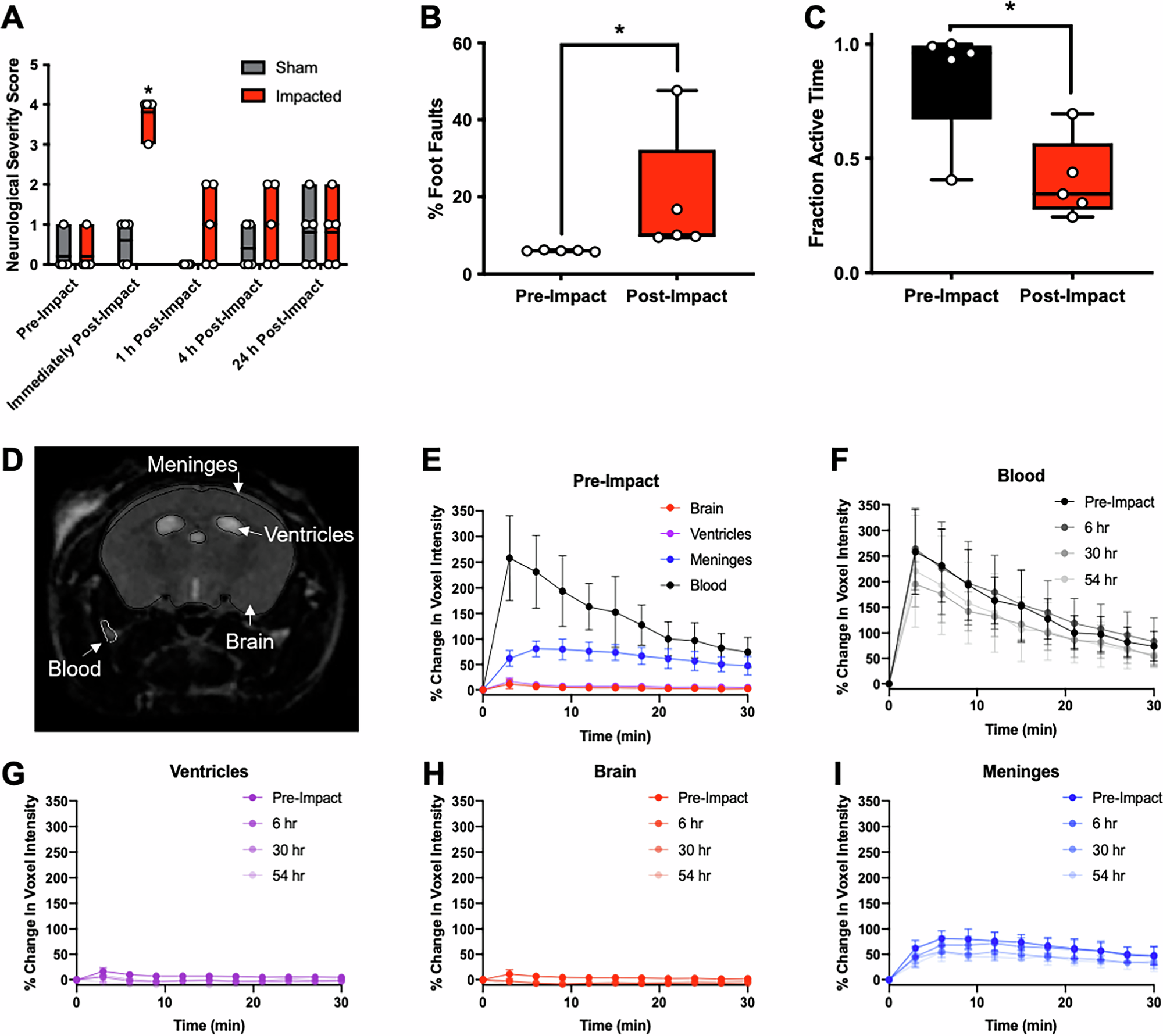
A Mice underwent behavioural testing for neurological severity score (NSS) comprised of 5 pass-or-fail tests including beam walk, hindlimb reflex, startle reflex, escape paradigm, and balance test. A point was awarded for every test failed, with a score of 5 representing the more severe behavioural deficit. Individual data points (n = 5 per group) and box plots are shown. Sham mice were restrained, but not impacted. *p < 0.05. B, C Results from 3-min grid walk test for pre- and post-impact mice (n = 5 per group). B Percentage of foot faults of total forelimb steps before and after ACHI. C Time active including walking, grooming, and exploratory behaviour during the 3-min grid walk challenge is shown. Statistical analysis was performed using a One-Tailed Wilcoxon Test, * denotes p < 0.05. D Regions of interest (brain, ventricles, meninges, and blood) were drawn to evaluate contrast enhancement following intravenous gadolinium-based contrast agent pre- and post- impact. E–I Dynamic contrast enhanced MRI was performed pre-and post-impact at various timepoints. Percent change in voxel intensity after gadobutrol injection in each of the ROIs from images acquired (E) five days pre-impact and (F–I) at timepoints of 6 h-, 30 h-, and 54 h post-impact. Data are shown as means +/− standard deviation. Each data point represents the analysis of ROIs on 6 slices per brain MRI. P > 0.05 using GLM repeated measures, n = 5 mice.