Fig. 2: Preclinical in vivo imaging of [18F]FAC. | npj Imaging

Fig. 2: Preclinical in vivo imaging of [18F]FAC.

From: Noninvasive in vivo deoxycytidine kinase (dCK)-PET identifies tumor-draining lymph nodes upon immune checkpoint inhibitor therapy

Fig. 2: Preclinical in vivo imaging of [18F]FAC.

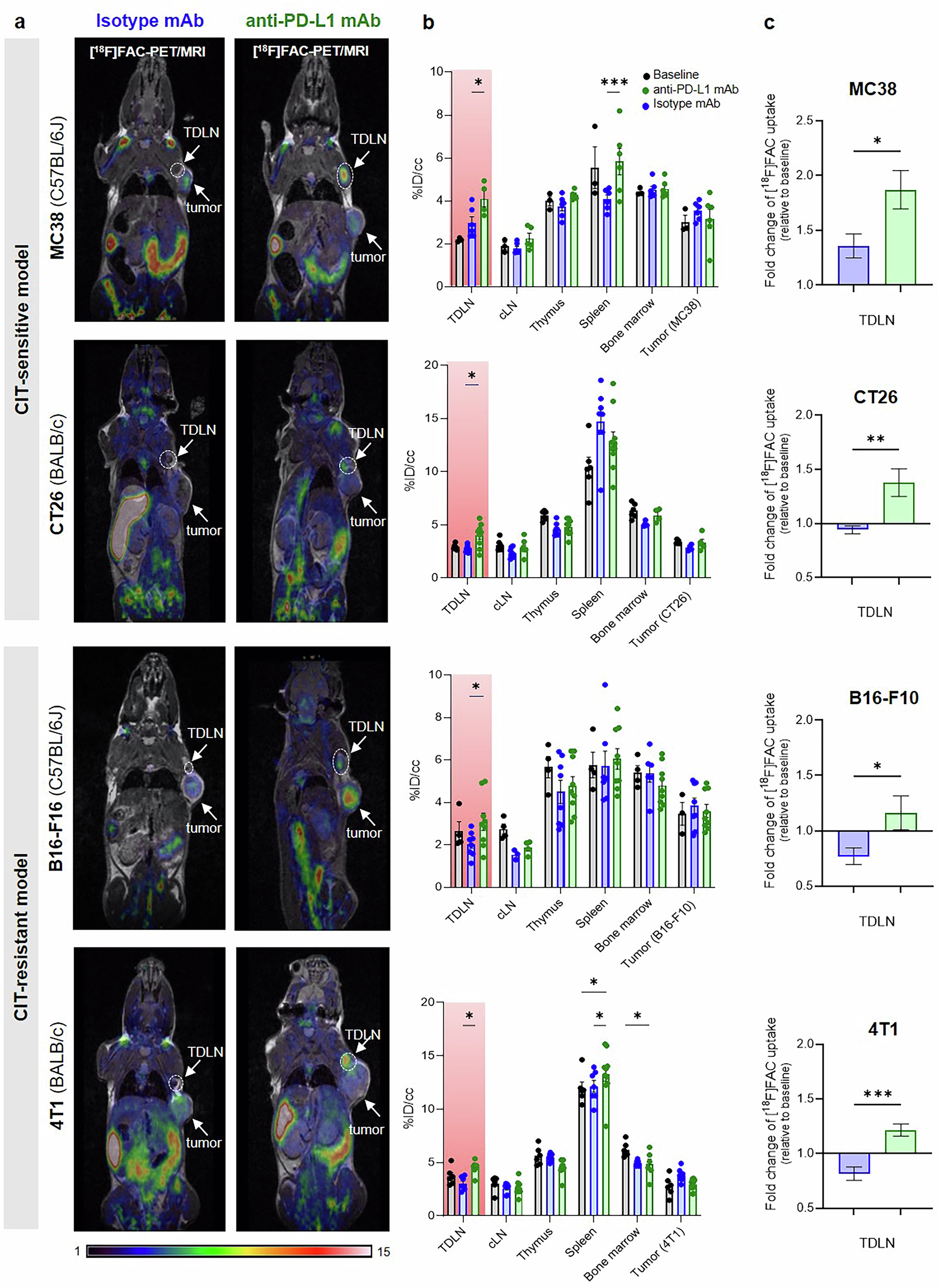
a Representative [18F]FAC-PET/MR scans (coronal) of the examined tumor models. b [18F]FAC in vivo uptake quantification in primary and secondary lymphoid organs as well as tumors (n = 4–10 animals per group). c Fold change of [18F]FAC uptake in the TDLN compared to baseline. The data are expressed as means ± SEM (*p < 0.05). %ID/cc = percentage injected dose per cubic centimeter, TDLN tumor-draining lymph node, cLN control (contralateral) lymph node.

Back to article page