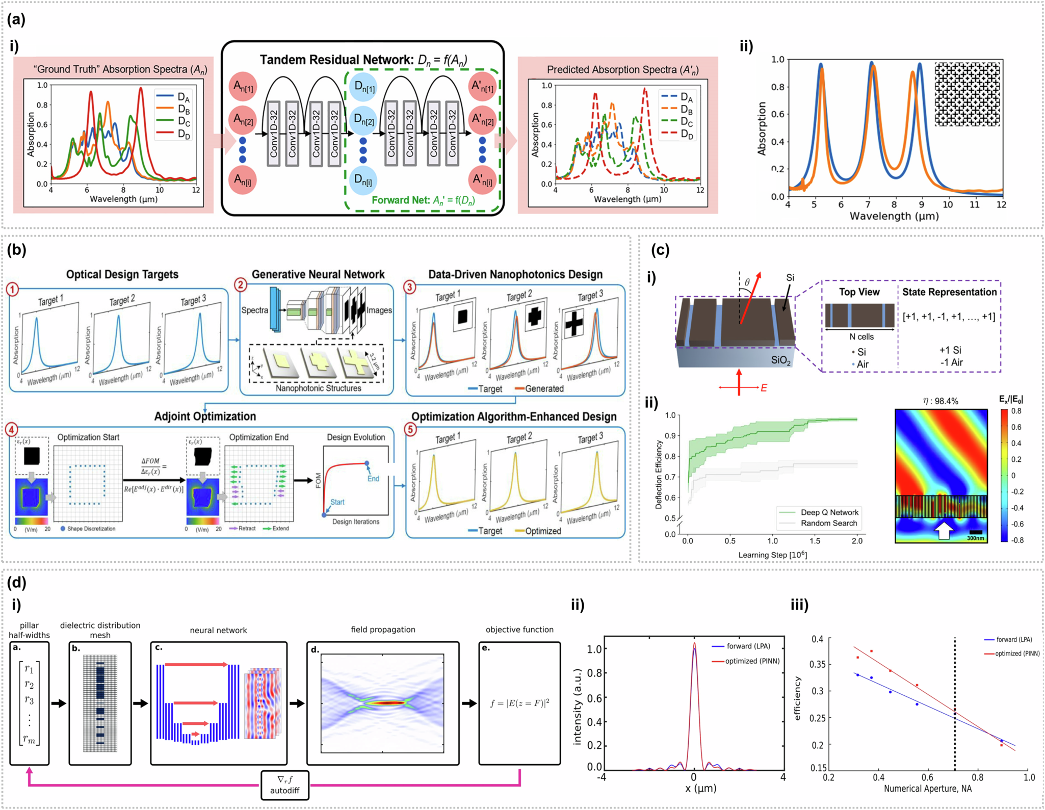
Fig. 7: Inversely designed optical metasurfaces with deep learning.

a A tandem strategy involves two neural networks, forward neural networks and inverse neural networks120. a.i Schematic of data preparation for the deep learning model. a.ii Examples of the inverse design of new supercell metasurfaces exhibiting triple-narrowband (top) and graybody behaviors (bottom). b Schematic of the inverse design framework implementing the generative model with the adjoint-optimization method (DeepAdjoint)125. c Deep Q-networks model for nanophotonics130. c.i Schematic of a one-dimensional Si metagrating structure that splits into N = 64 cells with +1 or −1 representing Si and air, respectively. c.ii Optimization results of the Si metagrating beam deflector. Deflection efficiencies during the overall training with the deep Q network (green) and random search (gray) with the darker line indicating the mean value (left) and electric field distribution of the optimized device (right). d Physics-informed neural networks (PINN) model for large-area metalens36. d.i Optimization framework of two dimensional meta-optics using PINNs. d.ii Comparison of intensity profiles from lenses designed using local phase approximation and PINNs. d.iii Efficiencies of both lenses versus the numerical aperture.