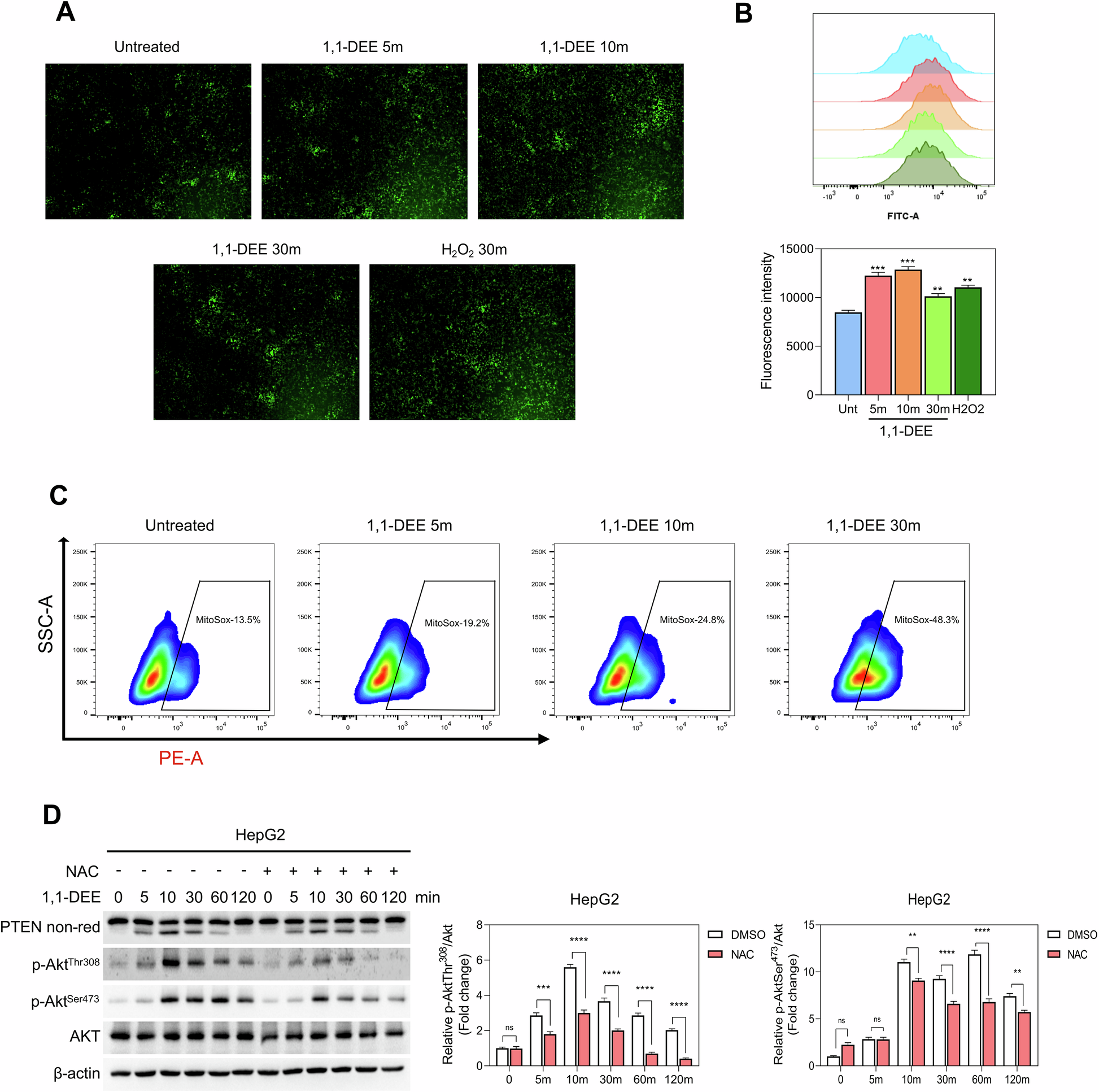
Fig. 3: 1,1-DEE enhanced production of mitochondrial reactive oxygen species.

A, B HepG2 cells were treated with either 20 mM 1,1-DEE for various durations over a 30-min period or 0.5 mM H2O2 for 10 min. The cells were stained with 10 µM DCFH.DA for 30 min. Representative images of the stained cells were obtained using fluorescence microscopy at 10x magnification (A). Flow cytometry was performed using FITC channel with 10,000 events per sample (B). C Flow cytometry analysis of MitoSOX Red staining after treatment of AC16 cells with 15 mM of 1,1-DEE for various time points up to 30 min. Data were observed using the Pe-A channel with 10,000 events per sample. D HepG2 cells were pretreated with 10 mM of NAC for 120 min. Then, cells were treated with 20 mM 1,1-DEE for various durations over a 120 min period. Data were presented as mean ± SEM. Statistical analysis was assessed by unpaired two-tailed Student’s t-tests (B) and two-way ANOVA (D), with the following significance levels: nsp > 0.05, **p ≤ 0.01, ***p ≤ 0.001, and ****p ≤ 0.0001.