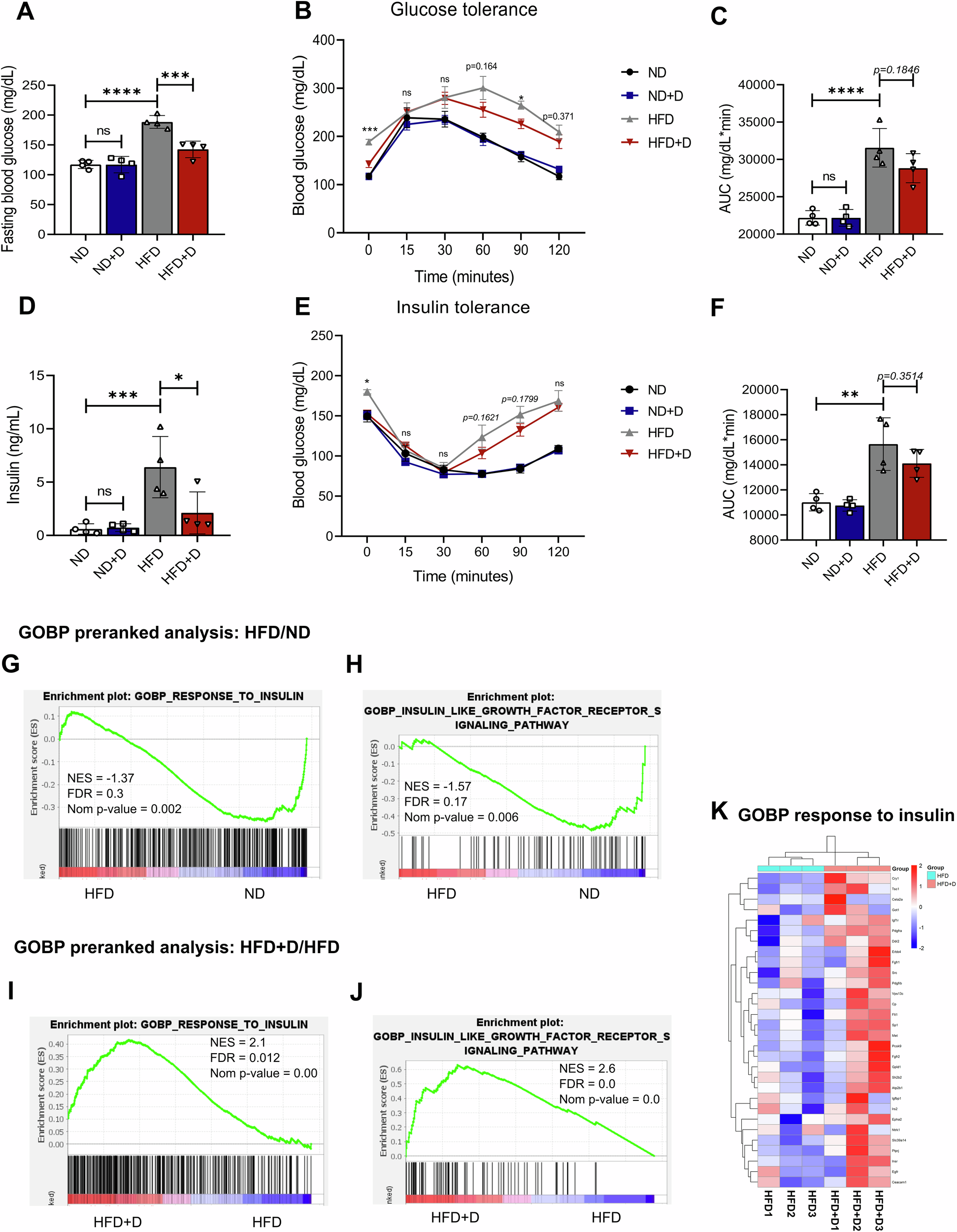
Fig. 5: 1,1-DEE treatment attenuated glucose intolerance and insulin resistance in mice fed the HFD.

A–F 16-week-old mice were fasted for 12 h overnight. Fasting blood glucose levels were measured (A). Intraperitoneal glucose tolerance test was performed with a duration of 120 min (B). C The area under curve (AUC) of (B) was measured. D Fasting serum insulin levels were determined. E Intraperitoneal insulin tolerance test was performed with a duration of 120 min after fasting mice for 4 h. F AUC levels of (E) were calculated. Data were presented as mean ± SEM (n = 4). Statistical analysis was assessed by one-way ANOVA (A, C, D, F), and multiple t-tests (B, E), with the following significance levels: nsp > 0.05, *p ≤ 0.05, **p ≤ 0.01, ***p ≤ 0.001, and ****p ≤ 0.0001. G, H GSEA preranked enrichment plots for the “GOBP response to insulin” (G) and “GOBP insulin-like growth factor receptor signaling pathway” (H), which were enriched in the ND group but not in the HFD group. I–K GSEA preranked enrichment plots for the “GOBP response to insulin” (I) and “GOBP insulin-like growth factor receptor signaling pathway” (J), which were enriched in the HFD + D group but not in the HFD group. K A heatmap for the leading gene expressions in the “GOBP response to insulin” in comparison between the HFD and the HFD + D groups.