Fig. 1: HepG2 cells adopt a native hepatoblast-like state in physiologic medium.
From: A multi-omic approach reveals iron availability influences cell fate fidelity

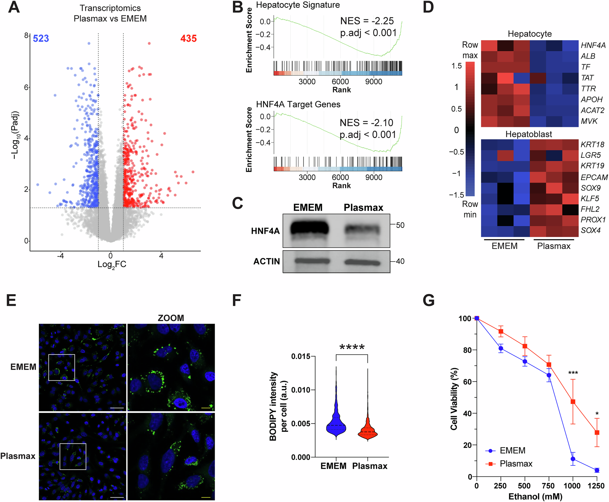
A Volcano plot of differentially expressed genes (DEGs) identified from RNA-Seq analysis comparing HepG2 cells cultured in Plasmax with HepG2 cells cultured in EMEM, n = 3. Genes significantly downregulated and upregulated in Plasmax are highlighted in blue and red, respectively. B Gene set enrichment analysis (GSEA) plots derived from RNA-Seq analysis comparing HepG2 cells cultured in Plasmax with HepG2 cells cultured in EMEM demonstrating signatures associated with hepatocyte cell state and function. Hepatocyte signature, Gene set AIZARANI_LIVER_C14_HEPATOCYTES_2; HNF4A Target genes, Gene set OHGUCHI_LIVER_HNF4A_TARGETS_DN. C Representative immunoblot analysis of HNF4A expression in HepG2 cells cultured in EMEM or Plasmax. Actin is included as a loading control. D Heatmap of hepatocyte and hepatoblast gene expression in HepG2 cells culture in EMEM or Plasmax as determined by RNA-Seq analysis, n = 3. E Representative confocal images of HepG2 cells cultured in EMEM or Plasmax and stained with BODIPY (green) and DAPI (blue). White scale bars represent 50 µm. Yellow scale bars represent 10 µm. F Intensity of BODIPY staining per cell, determined by confocal microscopy, in HepG2 cells cultured in EMEM or Plasmax. Data are shown as median and interquartile ranges, n = 3. G Viability of HepG2 cells cultured in EMEM or Plasmax following treatment with ethanol for 24 h as determined by a CellTiter-Glo Assay. Data are shown as mean ± SEM, n = 4. For all experiments, *P < 0.05, ***P < 0.001, ****P < 0.0001.