Fig. 3: Multi-omic analysis reveals a relationship between trace element availability and metalloprotein expression.
From: A multi-omic approach reveals iron availability influences cell fate fidelity

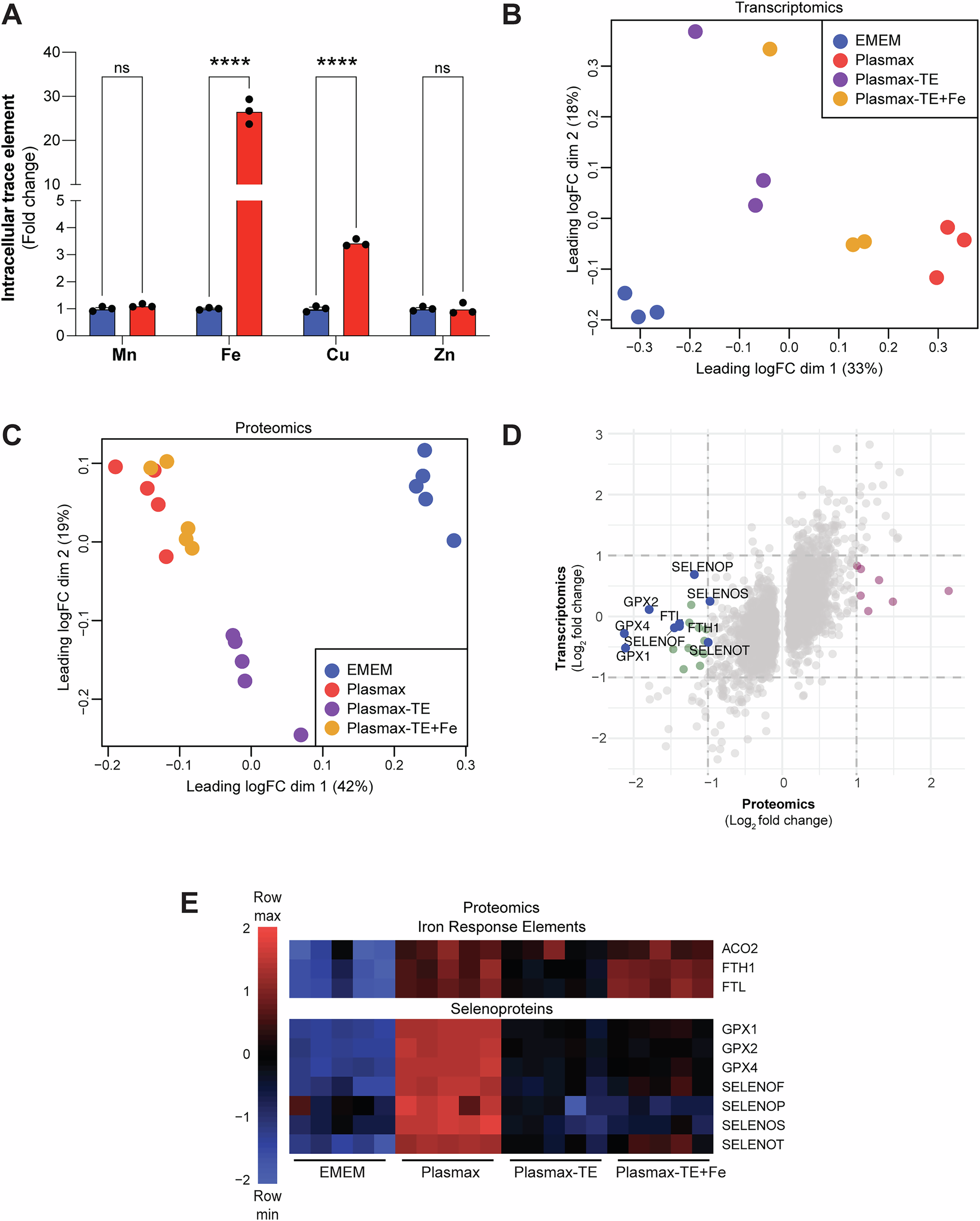
A Relative intracellular abundance of trace elements in HepG2 cells cultured in EMEM (blue) or Plasmax (red) n = 3. B MDS plot of RNA-Seq data from HepG2 cells cultured in EMEM, Plasmax, Plasmax-TE, or Plasmax-TE supplemented with iron salts (0.12 µM ferric nitrate and 1.04 µM ferric sulfate; Plasmax-TE+Fe), n = 3. C MDS plot of proteomic data from HepG2 cells cultured in EMEM, Plasmax, Plasmax-TE, or Plasmax-TE+Fe, n = 5. D Correlation between proteomic and transcriptomic data from HepG2 cells cultured in Plasmax-TE versus Plasmax. Significantly differentially downregulated and upregulated proteins whose transcripts were not significantly altered are highlighted in green and magenta, respectively. Metalloproteins are highlighted in blue. E Heatmap of metalloprotein expression in HepG2 cells cultured in EMEM, Plasmax, Plasmax-TE or Plasmax-TE+Fe as determined by proteomic analysis, n = 5. For all experiments, ns not significant, ****P < 0.0001.