Fig. 2
From: Two-sided dynamics in duopolistic ridesourcing markets with private and pooled rides

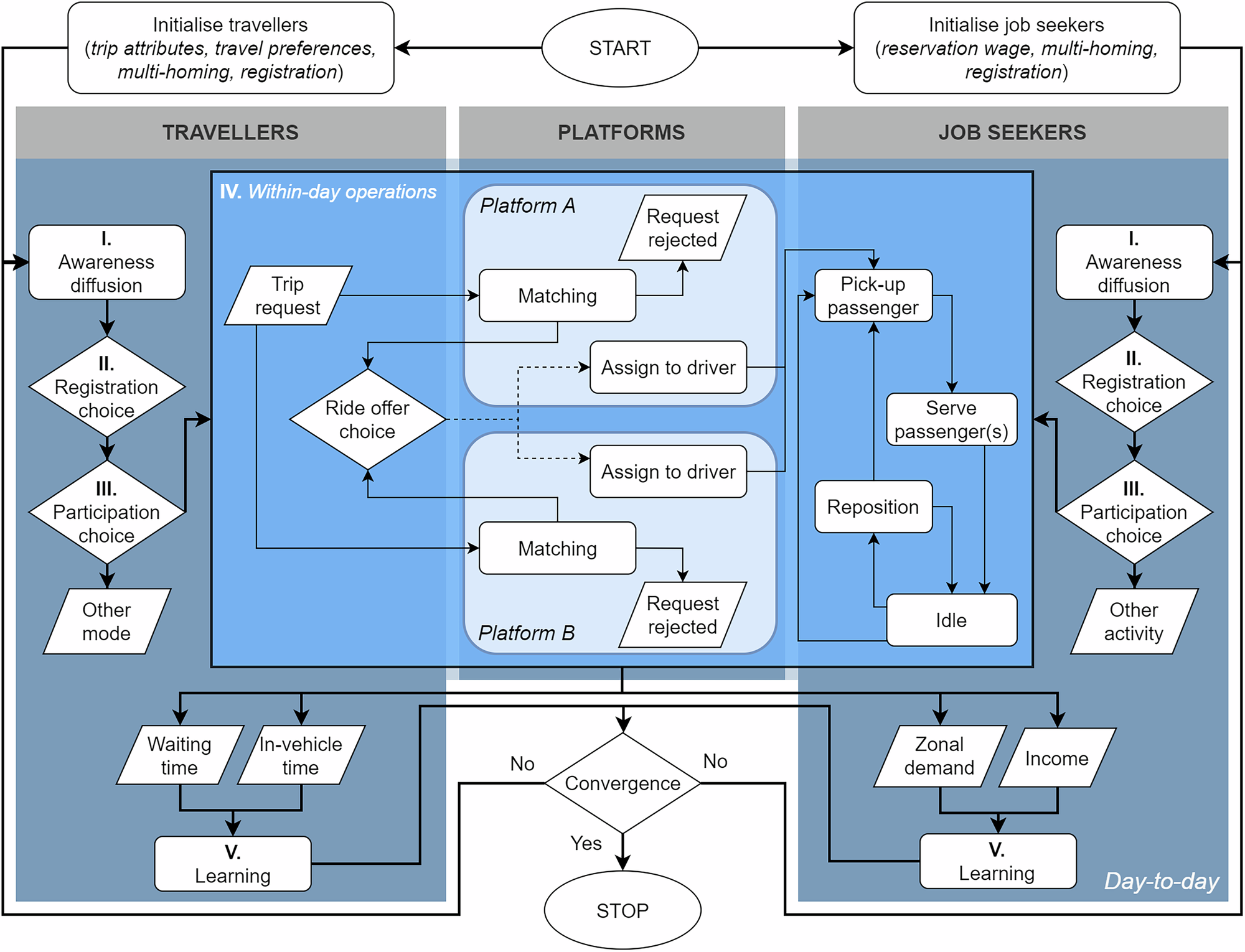
Conceptual representation of the day-to-day simulation model.
From: Two-sided dynamics in duopolistic ridesourcing markets with private and pooled rides

Conceptual representation of the day-to-day simulation model.