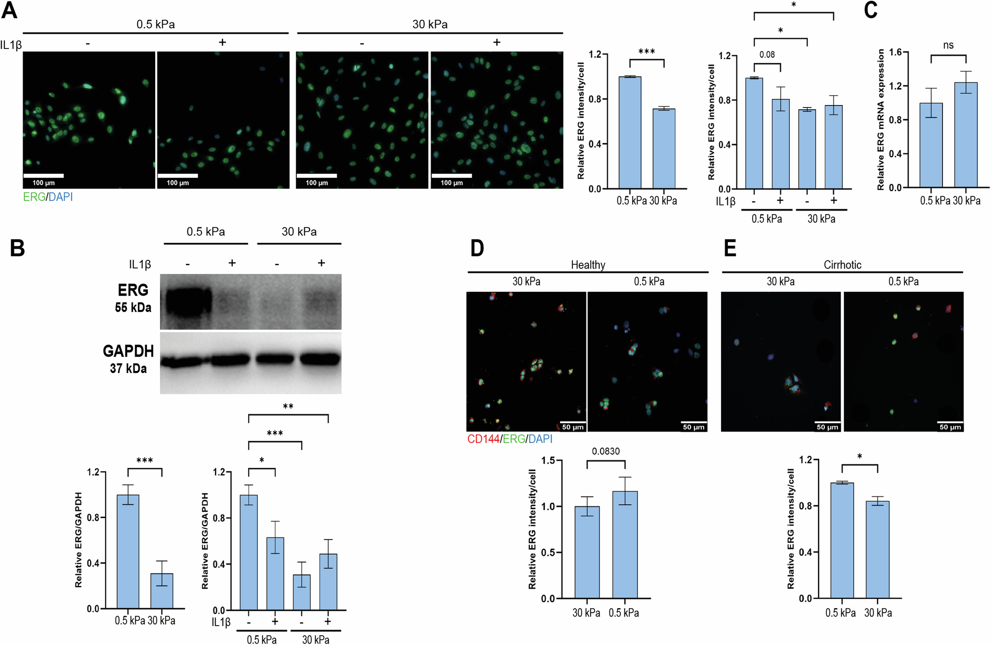
Fig. 3: ERG is downregulated in response to high stiffness and inflammation.
From: Stiffness-induced modulation of ERG transcription factor in chronic liver disease

A Representative IF images and quantification of ERG (green) in HUVECs seeded for 72 h on 0.5 vs 30 kPa PAA gels and treated for an additional 24 h with IL1b or vehicle (n = 969 cells from 0.5 kPa, n = 744 cells from 0.5 kPa IL1β, n = 1132 cell from 30 kPa and n = 1133 cells from 30 kPa IL1β, from n = 3 independent experiments). B Representative Western Blot in HUVECs seeded for 72 h on 0.5 vs 30 kPa PAA gels and treated for an additional 24 h with IL1b or vehicle. ERG expression was normalized to GAPDH as housekeeping protein (n = 6 independent experiments - Supplementary Fig. 3). C qRT-PCR of ERG gene in HUVECs seeded for 96 h of 0.5 vs 30 kPa (n = 3 independent experiments). D Representative IF images and quantification of ERG in freshly isolated healthy rat LSECs seeded on 0.5 vs 30 kPa PAA gels for 24 h (n = 120 cells from 0.5 kPa and n = 144 cells from 30 kPa were analysed, from n = 4 rats). E Representative IF images and quantification of ERG in freshly isolated cirrhotic rat LSECs seeded on 0.5 vs 30 kPa PAA gels for 24 h (n = 78 cells from 0.5 kPa and n = 178 cells from 30 kPa were analysed, from n = 3 rats). All IF data were normalized to the number of cells. For each experiment, sample distribution was assessed for normality (Kolmogorov-Smirnov test). Normally distributed data were compared with unpaired Student t test, otherwise with Mann-Whitney test. Data for the stiffness + inflammation comparison were normalized to the 0.5 kPa vehicle condition and analyzed with Ordinary One-way ANOVA, * = p < 0.05; ** = p ≤ 0.01; *** = p ≤ 0.001, scale bar HUVEC = 100 µm, scale bar LSEC = 50 µm.