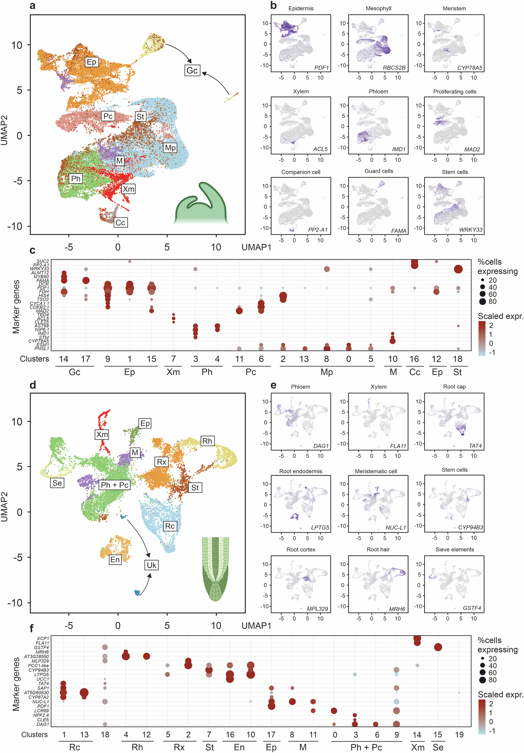
Fig. 1: Characterization of cell populations in Arabidopsis shoot and root apices.

a, d UMAP plots showing the distribution of the 41270 cells for the (a) shoot apex and 14501 for the (b) root apex, which were grouped in 19 and 20 clusters for the shoot and root apices, respectively. Clusters were grouped and colored according to their annotation to a specific tissue or cell type. b, e Feature plots showing the spatial expression patterns of representative cell-type marker genes plotted on UMAPs of the (b) shoot and (e) root apices. c, f Expression of known cell-type marker genes in the Arabidopsis (c) shoot and (f) root apices. The dot diameter represents the percentage of cluster cells expressing a cell-type marker gene. The complete list of marker genes used for shoot and root apices cluster annotations is in Supplementary Tables 1, 2, and 3. Dot plots illustrating marker gene expression across clusters. Abbreviations for shoot apex tissues or cell-types: Epidermis (Ep); Guard cells (Gc); Proliferating cells (Pc); Meristem (M); Mesophyll (Mp); Phloem (Ph); Xylem (Xm); Companion cells (Cc); Stem cells (St). Abbreviations for root apex tissues or cell-types: Root cap (Rc); Root hairs (Rh); Epidermis (Ep); Meristem (M); Root cortex (Rx); Stem cells (St); Endodermis (En); Xylem (Xm); Phloem (Ph); Pericycle (Pc); Sieve elements (Se).