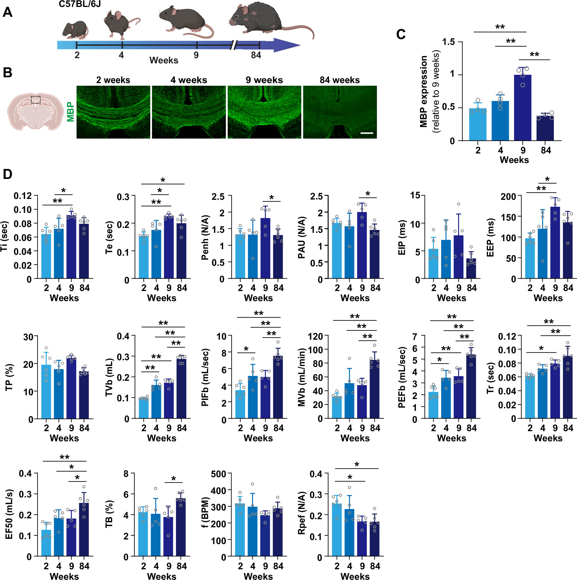
Fig. 2: Changes in myelin formation and respiratory functions with aging.
From: Integrated respiratory functions predict myelin status in the mouse brain

A Ages (weeks) of mice used in each experimental group. B Representative images of brain sections from the mice at indicated ages. Sections were labeled with MBP. C Quantification of MBP expression in the corpus callosum in the indicated age of mice (n = 4). D Quantification of respiratory function measures in the indicated age of mice (n = 5-6). Error bars represent mean ± SEM. Statistical analysis was performed using one-way ANOVA followed by Tukey’s post-hoc test. *p < 0.05, **p < 0.01. n.s., not significant difference. The correlation between MBP expression and each respiratory parameter was analyzed using Spearman’s rank correlation coefficient. Some elements of this figure were created with BioRender.com (licensed to our institution).