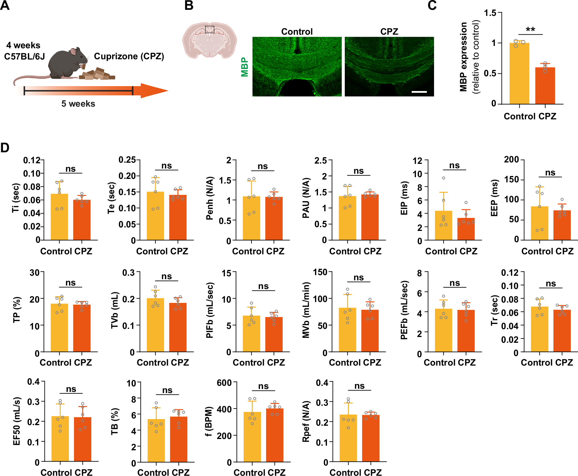
Fig. 4: Changes in myelin formation and respiratory functions in CPZ-treated demyelination mice.
From: Integrated respiratory functions predict myelin status in the mouse brain

A Condition of mice used in this experiment. B Representative images of brain sections from the mice with or without CPZ treatment. Sections were labeled with MBP. C Quantification of MBP expression in the corpus callosum of each mouse (n = 3). D Quantification of respiratory function measures of each mouse (n = 6). Error bars represent mean ± SEM. Statistical analysis was performed using Student’s t-test. **p < 0.01. n.s., not significant difference. Some elements of this figure were created with BioRender.com (licensed to our institution).