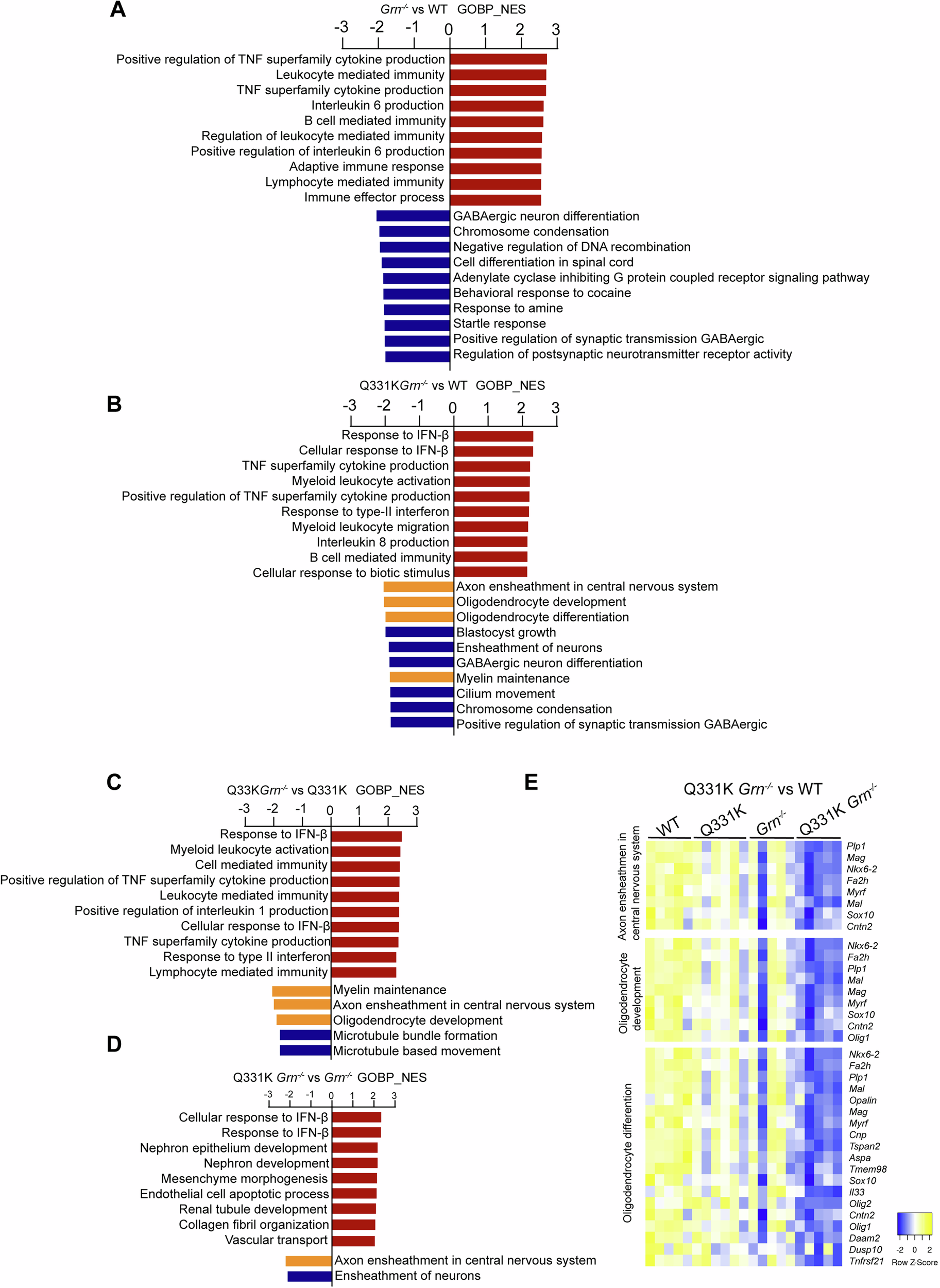
Fig. 3: Pathways affected by PGRN deficiency or TDP-43Q331K mutation in mouse brain.
From: Progranulin deficiency does not exacerbate TDP-43 pathology in TDP-43 transgenic mouse models

A–D Pathway enrichment analysis was performed by GSEA using the gene sets of gene ontology biological process (GOBP). The significantly upregulated and downregulated gene sets (FDR q-value <0.1) identified in the indicated comparisons are listed. The gene sets with normalized enrichment score (NES) > 1.0 are upregulated, and those with NES < −1 are downregulated in the indicated comparisons. Myelination-related pathways were highlighted in orange. E Expression changes of the DEGs (FDR ≤ 0.05, absolute log2(FC) ≥ 0.5) identified in axon ensheathment in the central nervous system, oligodendrocyte development, and oligodendrocyte differentiation pathways in TDP-43Q331K/Q331K Grn−/− brain samples compared to WT based on GSEA results.