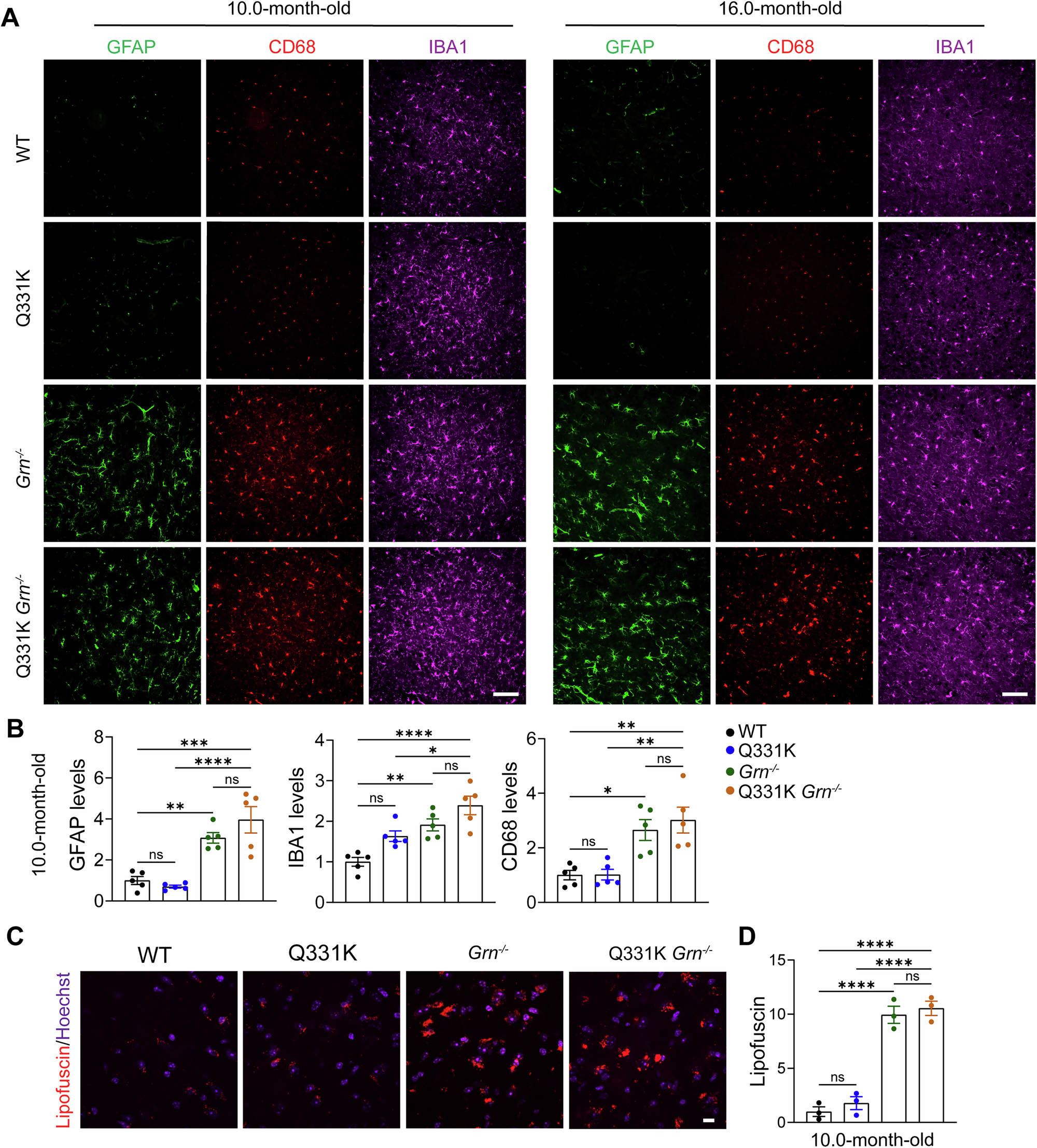
Fig. 4: Gliosis and lipofuscin accumulation in TDP-43Q331K/Q331K Grn−/− mice.
From: Progranulin deficiency does not exacerbate TDP-43 pathology in TDP-43 transgenic mouse models

A, B Immunostaining of GFAP, CD68, and IBA1 in brain sections from 10 and 16-month-old WT, TDP-43Q331K/Q331K (Q331K), Grn−/−, and TDP-43Q331K/Q331KGrn−/− (Q331K Grn−/−) mice. Representative images from the cortex were shown. Scale bar, 100 µm. Quantification of GFAP, CD68, and IBA1 levels from 10.0-month-old mice sections was shown in (B). Data are presented as mean ± SEM from five mice per group (n = 5). p-values were determined using one-way ANOVA with Bonferroni’s multiple comparisons. *p < 0.05; **p < 0.01; ***p < 0.001;****p < 0.0001. C, D Lipofuscin accumulation in 10-month-old WT, Q331K, Grn−/−, and Q331K Grn−/− mice. Representative images for the autofluorescent signals from the thalamus were shown. Scale bar, 10 µm. Quantification of the autofluorescent signals was shown in (D). Data are presented as mean ± SEM from three mice per group (n = 3). p-values were determined using one-way ANOVA with Bonferroni’s multiple comparisons. ****p < 0.0001.