Fig. 5: Behavioral deficits in PGRN-deficient TDP-43Q331K mice.
From: Progranulin deficiency does not exacerbate TDP-43 pathology in TDP-43 transgenic mouse models

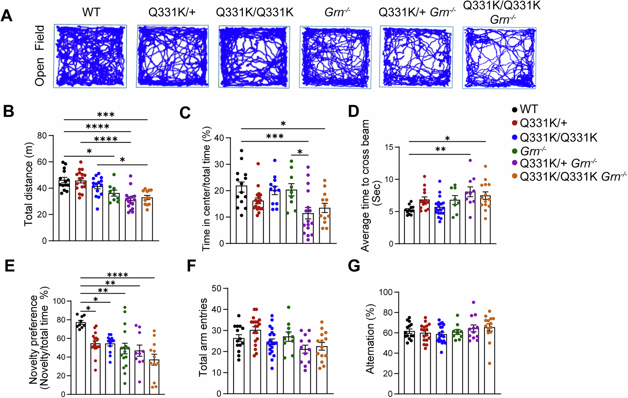
A–C 10-month-old WT, TDP-43Q331K/+ (Q331K/ + ), TDP-43Q331K/Q331K (Q331K/Q331K), Grn−/−, TDP-43Q331K/+Grn−/− (Q331K/+ Grn−/−) and TDP-43Q331K/Q331KGrn−/− (Q331K/Q331K Grn−/−) male mice were subjected to the open field test. The total distance the mice traveled (A, B) and the percentage of the time spent in the center (time in center/total) (C) were quantified. Data are presented as means ± SEM (n = 9–17). One-way ANOVA tests. D Ten-month-old male mice of the indicated genotypes were subjected to balance beam tests. The average time across the beam was shown. Data are presented as means ± SEM (n = 8–19). P-values were determined using one-way ANOVA tests with Bonferroni’s multiple comparisons and were shown on top of the graphs. E 10-month-old male mice with indicated genotypes were subjected to novel object recognition tests. Novelty preference (exploration time of the novel object/exploration time of both objects) × 100%) was shown. Data are presented as means ± SEM (n = 9–17). One-way ANOVA tests with Bonferroni’s multiple comparisons. F, G 10-month-old male mice with indicated genotypes were subjected to Y-maze tests. Total arm entries (g) and alternation (%) (h) were shown. Data are presented as means ± SEM (n = 10–20). One-way ANOVA tests with Bonferroni’s multiple comparisons. *p < 0.05; **p < 0.01; ***p < 0.001;****p < 0.0001.