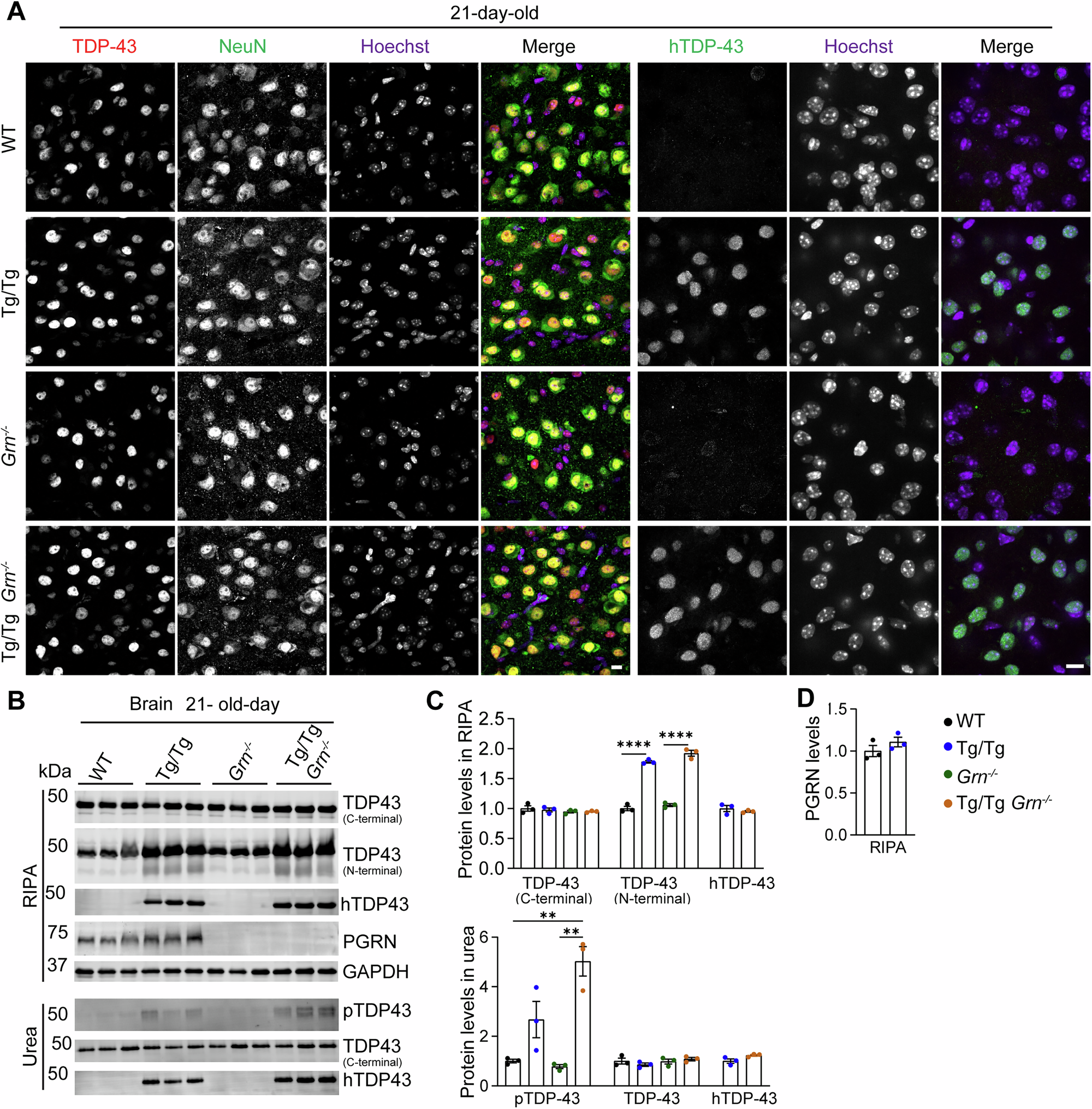
Fig. 6: PGRN loss does not exacerbate TDP-43 pathology in 21-day-old hTDP-43Tg/Tg mice.
From: Progranulin deficiency does not exacerbate TDP-43 pathology in TDP-43 transgenic mouse models

A Immunostaining of TDP-43 and NeuN using rabbit anti-TDP-43 CTD antibodies and mouse anti-NeuN antibodies, respectively (left panel) or immunostaining of human TDP-43 (right panel) using mouse anti-human TDP-43 in brain sections from 21-day-old WT, hTDP-43Tg/Tg (Tg/Tg), Grn−/−, and hTDP-43Tg/Tg Grn−/− mice. Representative images from the cortex were shown. Scale bar, 10 µm. B Analysis of TDP-43 and phosphorylated TDP-43 (pS409/410) and PGRN levels in brain lysates from 21-day-old mice. Antibodies recognizing the C-terminal or N-terminal domain of TDP-43 were used to detect total TDP-43 levels. C TDP-43 and pTDP-43 levels in RIPA- and urea-soluble fractions were quantified. Data are presented as mean ± SEM from 3 mice per group (n = 3). One-way ANOVA tests with Bonferroni’s multiple comparisons. **p < 0.01. D PGRN levels in RIPA soluble fractions were quantified and normalized to GAPDH. Data are presented as mean ± SEM from 3 mice per group (n = 3).