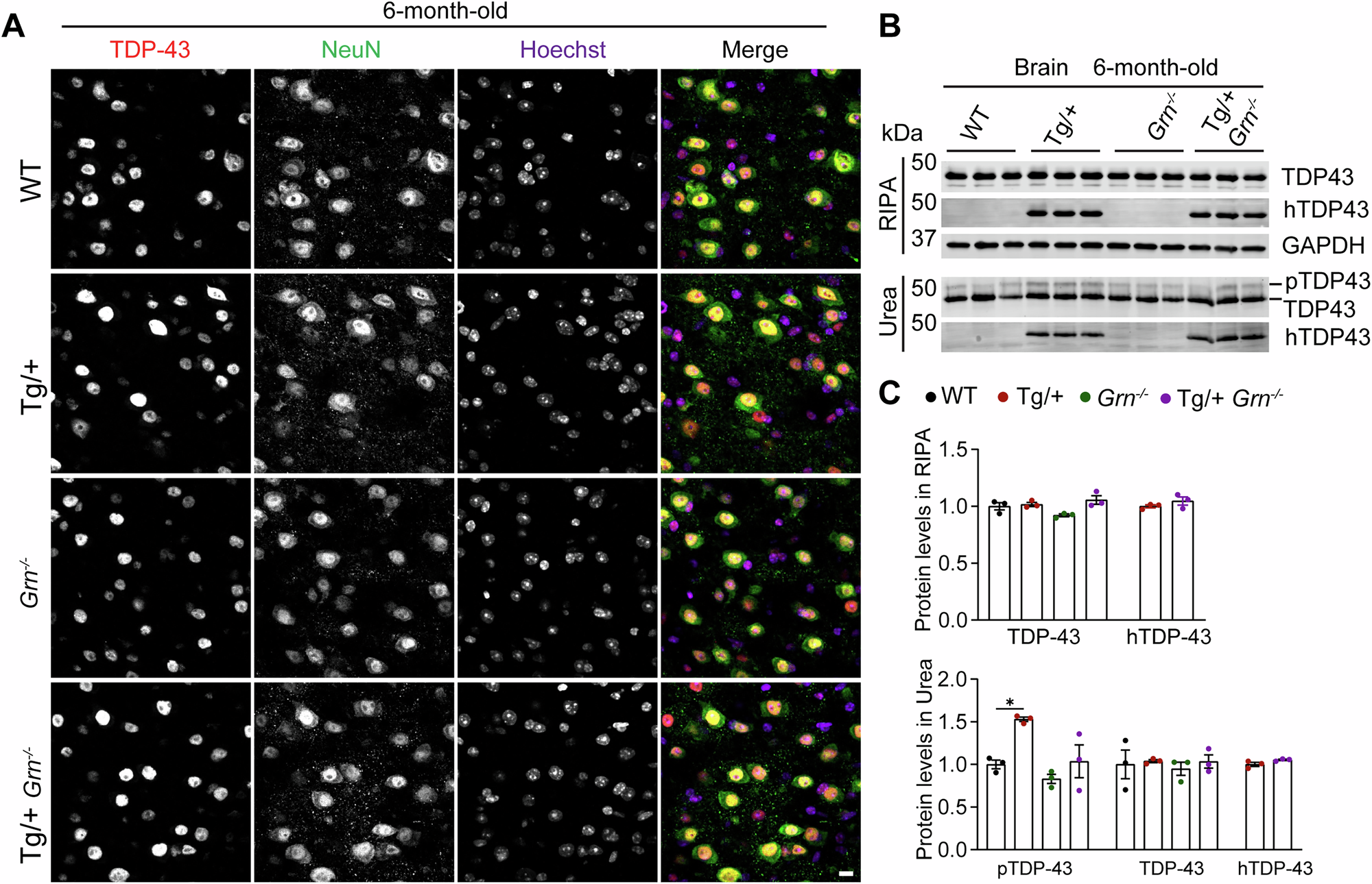
Fig. 7: PGRN loss does not exacerbate TDP-43 pathology in 6-month-old hTDP-43Tg/+ mice.
From: Progranulin deficiency does not exacerbate TDP-43 pathology in TDP-43 transgenic mouse models

A Immunostaining of TDP-43 and NeuN using rabbit anti-TDP-43 C-terminal domain (CTD) antibodies and mouse anti-NeuN antibodies in brain sections from 6-month-old WT, hTDP-43Tg/+(Tg/+), Grn−/−, and hTDP-43Tg/+ Grn−/− mice. Representative images from the cortex were shown. Scale bar, 10 µm. B Analysis of TDP-43 and phosphorylated TDP-43 (pS409/410) levels in brain lysates from 6-month-old mice. C TDP-43 and pTDP-43 levels in RIPA- and urea-soluble fractions were quantified. Data are presented as mean ± SEM from 3 mice per group (n = 3). One-way ANOVA tests with Bonferroni’s multiple comparisons. *p < 0.05.