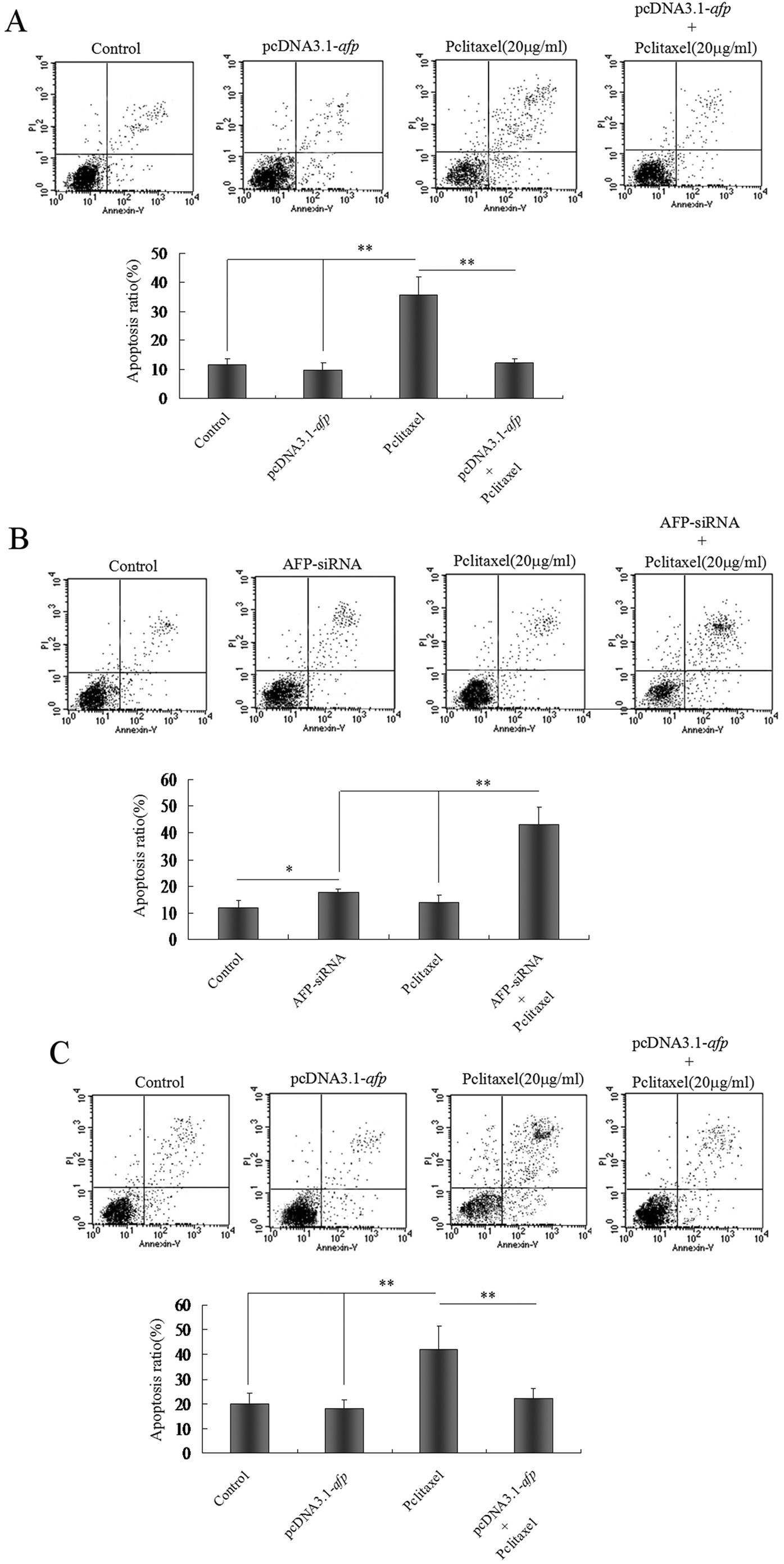
Figure 4: Effects of AFP on apoptosis induced by paclitaxel in hepatoma cells and L-02 cells.
From: Alpha fetoprotein antagonizes apoptosis induced by paclitaxel in hepatoma cells in vitro

(A) HLE cells were transfected with pcDNA-afp vectors for 24 hrs followed by treatment with paclitaxel (20 μg/ml) for 24 hrs. Apoptosis in HLE cells was detected by flow cytometry. The low columnar picture is the statistical analysis of the apoptosis ratio. **P < 0.01; (B) Bel 7402 cells were transfected with AFP-siRNA for 24 hrs followed by treatment with paclitaxel (20 μg/ml) for 24 hrs. Apoptosis in Bel 7402 cells was detected by flow cytometry. The low columnar picture is the statistical analysis of the apoptosis ratio. *P < 0.05; **P < 0.01. (C) L-02 cells were transfected with pcDNA-afp vectors for 24 hrs followed by treatment with paclitaxel (20 μg/ml) for 24 hrs. Apoptosis in L-02 cells was detected by flow cytometry. The low columnar picture is the statistical analysis of the apoptosis ratio. **P < 0.01. The images were representative of at least three independent experiments.