Abstract
Hepatocellular carcinoma (HCC) cell resistance to the effects of paclitaxel has not been adequately addressed. In this study, we found that paclitaxel significantly inhibited the viability of HLE, Bel 7402 and L-02 cells in a dose- and time-dependent manner. HLE cells and L-02 cells resisted the cytotoxicity of paclitaxel when transfected with pcDNA3.1-afp vectors. However, Bel 7402 cell sensitivity to paclitaxel was increased when transfected with alpha fetoprotein (AFP)-siRNA. Bel 7402 cell resistance to paclitaxel was associated with the expression of the “stemness” markers CD44 and CD133. Paclitaxel significantly inhibited growth and promoted apoptosis in HLE cells and L-02 cells by inducing fragmentation of caspase-3 and inhibiting the expression of Ras and Survivin, but pcDNA3.1-afp vectors prevented these effects. However, paclitaxel could not significantly promote the cleavage of caspase-3 or suppress the expression of Ras and Survivin in Bel 7402 cells. Silenced expression of AFP may be synergistic with paclitaxel to restrain proliferation and induce apoptosis, enhance cleavage of caspase-3, and suppress the expression of Ras and Survivin. Taken together, AFP may be an important molecule acting against paclitaxel-inhibited proliferation and induced apoptosis in HCC cells via repressing the activity of caspase-3 and stimulating the expression of Ras and Survivin. Targeted inhibition of AFP expression after treatment with paclitaxel is an available strategy for the therapy of patients with HCC.
Similar content being viewed by others
Introduction
Paclitaxel is an anticancer drug originally derived from the pacific yew tree (Taxus brevifolia). It stabilizes microtubules and inhibits depolymerization back to tubulin, resulting in mitotic inhibition. Such an effect causes cell cycle arrest in the G2/M phase and induces cell death through an apoptotic pathway1,2. Paclitaxel is now widely used as an effective chemotherapeutic agent for the treatment of common cancers, such as those of the breast, lungs and ovaries3. Hepatocellular carcinoma (HCC) is one of the most prevalent cancers and many patients develop either unresectable or metastatic disease. Surgery is considered the best method for HCC therapy, but unfortunately a majority of patients with HCC are not suitable for surgery at diagnosis. The survival ratio of HCC patients is very low because HCC cells are less sensitive or become resistant to anti-cancer drugs after consecutive therapy. There is an urgent need to explore the mechanism of HCC resistance to chemotherapy and to develop new approaches to cure drug-resistant HCC patients.
Alpha fetoprotein (AFP) is an early biomarker for the diagnosis of HCC. High levels of serum AFP are closely associated with the malignant behaviour of HCC cells4–6. Many researchers have found that AFP is anti-apoptotic7,8 and plays an important role in promoting proliferation9 and resisting the cytotoxicity of 5-Fluorouracil (5-Fu) and all trans retinoic acid (ATRA)10,11,12,13,14 and other drugs, such as tumour necrosis factor-related apoptosis induced-ligand (TRAIL), in HCC cells15. Recently, we have found that AFP suppressed the transduction of the ATRA receptor signal to antagonize the apoptosis induced by ATRA13,14. This evidence suggested that the expression of AFP is a pivotal factor involved in drug resistance in HCC cells, and AFP plays a role in suppressing lymphocyte-induced apoptosis in HCC cells15. Clinical trials have indicated that whe ther the expression of AFP plays a role in HCC resistance to paclitaxel16,17 is unclear. In this study, we found that the expression of AFP in HCC cells was a pivotal cytoplasmic molecule for the resistance to paclitaxel of HCC cells in vitro.
Results
Paclitaxel inhibited proliferation of HCC cells and human normal liver cells
The MTT results indicated that in the HCC cells, Bel 7402 and HLE, human normal liver cells, L-02 treated with different concentrations of paclitaxel (5–20 μg/ml), the growth of these cells was significantly inhibited when paclitaxel was present at >10 μg/ml. Interestingly, the growth of HLE cells was significantly suppressed compared to Bel 7402 cells and L-02 cells (Fig. 1). This result indicated that paclitaxel was able to inhibit the growth of HCC cells and normal liver cells.
The human normal liver cell line, L-02 cells, and human hepatoma cell lines, HLE and Bel 7402 cells, were treated with paclitaxel at concentrations of 5 μg/ml, 10 μg/ml, 15 μg/ml and 20 μg/ml for 24 hrs and 48 hrs. The growth of the cells was analyzed by MTT. *P < 0.05 and **P < 0.01 vs untreated groups. N = 6.
AFP antagonized growth inhibited by paclitaxel
To explore the effect of AFP on paclitaxel in regulating the proliferation of HCC cells and normal liver cells, Bel 7402 cells were transfected with AFP-siRNA vectors, and HLE or L-02 cells were transfected with pcDNA3.1-afp vectors followed by treatment with paclitaxel (5 μg/ml and 20 μg/ml). MTT analysis indicated that the sensitivity to paclitaxel was restrained in HLE cells transfected with pcDNA3.1-afp vectors (Fig. 2A). However, silenced expression of AFP increased the sensitivity to paclitaxel in Bel 7402 cells (Fig. 2B). The sensitivity to paclitaxel was also inhibited in L-02 cells while transfected with pcDNA3.1-afp vectors (Fig. 2C). These results showed that AFP is antagonistic to paclitaxel, inhibiting the proliferation of HCC cells and normal liver cells.
(A) HLE cells were transfected with pcDNA3.1-afp vectors for 24 hrs followed by treatment with paclitaxel at concentrations of 5 μg/ml and 20 μg/ml for 24 hrs, respectively. The growth of HLE cells was detected by MTT. **P < 0.01, N = 6. (B) Bel 7402 cells were transfected with AFP-siRNA vectors for 24 hrs followed by treatment with paclitaxel at concentrations of 5 μg/ml and 20 μg/ml for 24 hrs, respectively. The growth of HLE cells was detected by MTT. **P < 0.01, N = 6. (C) L-02 cells were transfected with pcDNA3.1-afp vectors for 24 hrs followed by treatment with paclitaxel at concentrations of 5 μg/ml and 20 μg/ml for 24 hrs. The growth of L-02 cells was detected by MTT. **P < 0.05, **P < 0.01, N = 6.
AFP regulated paclitaxel-induced apoptosis in HCC cells and normal liver cells
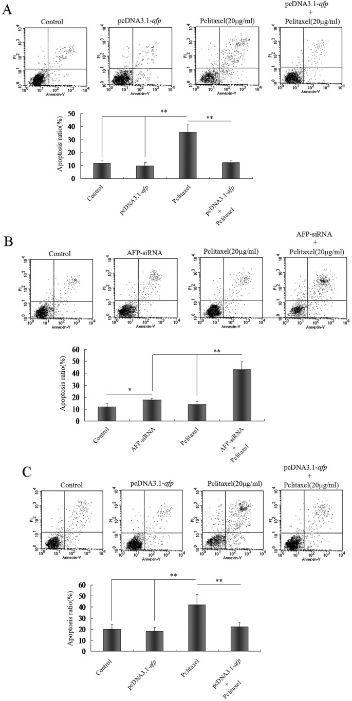
The previous results suggested that AFP could antagonize paclitaxel-inhibited growth of HCC cells. However, whether AFP played a role in paclitaxel suppression of apoptosis in HCC cells and normal liver cells remained unclear. In this investigation, we examined whether paclitaxel promoted the generation of the apoptosome and apoptosis in HCC cells and normal liver cells by microscopy and flow cytometric analysis, respectively. Microscopic observation indicated that the apoptosome number was significantly decreased in HLE cells transfected with pcDNA3.1-afp vectors following treatment with paclitaxel compared to pcDNA3.1-afp, control vectors and untreated groups (Fig. 3A). However, the apoptosome number was significantly increased in Bel 7402 cells transfected with AFP-siRNA vectors following treatment with paclitaxel compared to AFP-siRNA vectors, control vectors and untreated groups (Fig. 3B). The apoptosome number was also significantly decreased in L-02 cells transfected with pcDNA3.1-afp (Fig. 3C). The flow cytometric analysis results also revealed that the number of apoptotic HLE and L-02 cells was significantly decreased in cells transfected with pcDNA3.1-afp vectors following treatment with paclitaxel than in pcDNA3.1-afp vectors, control vectors and untreated groups (Fig. 4A,C). However, the number of apoptotic Bel 7402 cells was significantly higher when transfected with AFP-siRNA vectors following treatment with paclitaxel than in AFP-siRNA vectors, control vectors and untreated groups (Fig. 4B). These results demonstrated that AFP plays a pivotal role in confronting paclitaxel-induced apoptosis in HCC cells.
(A) HLE cells were treated with paclitaxel at a concentration of 20 μg/ml and transfected with pcDNA3.1-afp vectors for 24 hrs followed by treatment with paclitaxel (20 μg/ml) for 24 hrs. The morphological changes in HLE cells were observed by microscopy. The cytoblasts of HLE cells were stained with DAPI and observed by fluorescent microscopy. B, Bel 7402 cells were treated with paclitaxel at a concentration of 20 μg/ml and transfected with AFP-siRNA vector for 24 hrs followed by treatment with paclitaxel (20 μg/ml) for 24 hrs. The morphological changes in Bel 7402 cells were observed by microscopy. The cytoblasts of Bel 7402 cells were stained with DAPI and observed by fluorescent microscopy. C, L-02 cells were treated with paclitaxel at a concentration of 20 μg/ml and transfected with pcDNA3.1-afp vectors for 24 hrs followed by treatment with paclitaxel (20 μg/ml) for 24 hrs. The morphological changes in L-02 cells were observed by microscopy. The cytoblasts of L-02 cells were stained with DAPI and observed by fluorescent microscopy. The images were representative of at least three independent experiments.
(A) HLE cells were transfected with pcDNA-afp vectors for 24 hrs followed by treatment with paclitaxel (20 μg/ml) for 24 hrs. Apoptosis in HLE cells was detected by flow cytometry. The low columnar picture is the statistical analysis of the apoptosis ratio. **P < 0.01; (B) Bel 7402 cells were transfected with AFP-siRNA for 24 hrs followed by treatment with paclitaxel (20 μg/ml) for 24 hrs. Apoptosis in Bel 7402 cells was detected by flow cytometry. The low columnar picture is the statistical analysis of the apoptosis ratio. *P < 0.05; **P < 0.01. (C) L-02 cells were transfected with pcDNA-afp vectors for 24 hrs followed by treatment with paclitaxel (20 μg/ml) for 24 hrs. Apoptosis in L-02 cells was detected by flow cytometry. The low columnar picture is the statistical analysis of the apoptosis ratio. **P < 0.01. The images were representative of at least three independent experiments.
Stemness cells traits were merged in Bel 7402 cells resistant to paclitaxel
Although the results indicated that HCC cells and normal liver cells are sensitive to paclitaxel, a small number of Bel 7402 cells were resistant to the cytotoxicity of paclitaxel. Because Bel 7402 cells are a HCC cell line with high expression of AFP, in this investigation, we detected stem cell markers in the cells which resistant to paclitaxel. Light microscopy observation revealed the change in apoptotic morphology of Bel 7402 cells (Fig. 5A), and laser confocal microscopy was used to observe the expression and location of stemness markers in the cells. The results indicated that the stemness markers CD33 and CD144 were highly expressed and located in the membrane of the cells (Fig. 5B). These results suggested that the resistance of Bel 7402 cells to paclitaxel cytotoxicity might be related to the generation of stem cells.
(A) Bel 7402 cells were treated with paclitaxel (20 μg/ml) for 48 hrs, and the morphologic changes in the cells were observed by bright-light microscopy. (B) Bel 7402 cells were consecutively treated with paclitaxel (20 μg/ml) for 7 d, and the cells were washed with PBS three times. The expression of the stemness markers CD44 and CD133 in the cells was observed by laser confocal microscopy; the red staining shows the location of the markers. The images are representative of at least three independent experiments.
AFP restrained caspase-3 activity and promoted the expression of Ras and survivin to antagonize paclitaxel-induced apoptosis in HCC cells and normal liver cells
In this study, we found that paclitaxel suppressed growth and induced apoptosis in HCC cells and that AFP played an important role in antagonizing the effect of paclitaxel. To explore the mechanism of AFP in antagonizing the effect of paclitaxel, we analyzed the expression of apoptosis-related proteins such as caspase-3, survivin and the proliferation-related protein Ras. The results showed that pcDNA3.1-afp vectors inhibited the cleavage of caspase-3 and promoted the expression of survivin and Ras. Paclitaxel stimulated the cleavage of caspase-3 and inhibited the expression of survivin and Ras in HLE and L-02 cells, but the effect was significantly antagonized when the cells were transfected with pcDNA3.1-afp vectors (Fig. 6A,C). Silenced expression of AFP by AFP-siRNA significantly induced cleavage of caspase-3 and suppressed the expression of survivin and Ras in Bel 7402 cells. The paclitaxel-induced cleavage of caspase-3 and suppression of the expression of survivin and Ras in Bel 7402 cells was not a large effect. However, silenced expression of AFP might be synergistic with paclitaxel to induce the fragmentation of caspase-3 and suppress the expression of survivin and Ras in Bel 7402 cells (Fig. 6B). These results implied that AFP antagonized the effect of paclitaxel through restraining caspase-3 activity and enhancing the expression of survivin and Ras.
(A) HLE cells were treated with paclitaxel at a concentration of 20 μg/ml and transfected with pcDNA3.1-afp vectors for 24 hrs. Followed treatment with paclitaxel (20 μg/ml) for 24 hrs, the expression of caspase-3, cleaved caspase-3, Ras and survivin in the cells was detected by Western blotting. The right columnar images represent the protein densitometry values compared to the internal control β-actin ratio. *P < 0.05 vs untreated groups, pcDNA3.1 treated group and pcDNA3.1-afp treated groups; **P < 0.01 vs untreated groups, pcDNA3.1 treated group and pcDNA3.1-afp and paclitaxel co-treated groups. (B) Bel 7402 cells were treated with paclitaxel at a concentration of 20 μg/ml and transfected with AFP-siRNA vectors for 24 hrs. Following treatment with paclitaxel (20 μg/ml) for 24 hrs, the expression of caspase-3, cleaved caspase-3, Ras and survivin in the cells was detected by Western blotting. The right columnar images represent the protein densitometry values compared to the internal control β-actin ratio. **P < 0.01 vs untreated groups, scramble-siRNA treated group and paclitaxel treated groups; *P < 0.05 vs AFP-siRNA treated groups, AFP-siRNA and paclitaxel co-treated groups. (C) L-02 cells were treated with paclitaxel at a concentration of 20 μg/ml and transfected with pcDNA3.1-afp vectors for 24 hrs. Following treatment with paclitaxel (20 μg/ml) for 24 hrs, the expression of caspase-3, cleaved caspase-3, Ras and Survivin in the cells was detected by Western blotting. The right columnar images represent the protein densitometry values compared to the internal control β-actin ratio. *P < 0.05 vs untreated groups, pcDNA3.1 treated group and pcDNA3.1-afp treated groups; **P < 0.01 vs untreated groups, pcDNA3.1 treated group and pcDNA3.1-afp and paclitaxel co-treated groups. The images are a representation of at least three independent experiments.
Discussion
Drug resistance in HCC cells is an urgent issue needing resolution for successful clinical therapy. Although paclitaxel is a common chemodrug for therapy of HCC patients18,19,20, resistance to paclitaxel in HCC patients often occurs20,21 due to inherent or acquired drug resistance in the HCC cells. The literature indicates that paclitaxel induces the apoptosis of cancer cells through arresting the M/G2 cell cycle and stimulating caspase signalling22,23. In this study, the results indicated that paclitaxel inhibited growth not only of HCC cells but also of normal liver cells (L-02). Interestingly, the effect of paclitaxel on suppressing proliferation in HLE cells (non AFP-producer) was significantly higher than in Bel 7402 cells (AFP-producer) and L-02 cells. When HLE or L-02 cells were transfected with AFP-expressed vectors, the sensitivity of HLE or L-02 cells to paclitaxel was significantly decreased and sensitivity of Bel 7402 cells was significantly enhanced after transfection with silenced AFP vectors (AFP-siRNA). These results implied that paclitaxel plays a role in restraining the growth of HCC cells. In combination with differential sensitivity to paclitaxel in HCC cells, AFP may play an important role in antagonizing the effect of paclitaxel-inhibited proliferation of HCC cells.
AFP is a diagnostic cancer marker of HCC occurrence. Many researchers have demonstrated that AFP is closely related to malignant behaviour, including resistance to drug cytotoxicity in HCC cells. Chemotherapy is the most common treatment option for various cancers, and chemicals inhibit cancer cell growth through inducing apoptosis of the cancer cells. Paclitaxel therapy of HCC patients may promote apoptosis in cancer cells. In this study, we found that paclitaxel induces the generation of the apoptosome in HLE cells, Bel 7402 cells and L-02 cells, and promotes apoptosis in these cells. Overexpression of AFP in HLE or L-02 cells confronted the effect of paclitaxel; However, silenced expression of AFP in Bel 7402 cells increased the effect of paclitaxel. Previously, we have found that AFP inhibits the transcriptional activity of retinoic acid receptor-β(RAR-β) leading to Bel 7402 cell resistance to apoptosis induced by ATRA and TRAIL11,15. These results suggested that paclitaxel induced apoptosis in HCC cells and that AFP antagonises paclitaxel-promoted apoptosis of HCC cells.
The literature shows that cancers originate from cancer stem cells (CSCs)24,25,26. CSCs are a pivotal factor for cancer cell resistance to chemotherapy and metastasis27,28,29,30. Epithelial cell adhesion molecule (EpCAM)(+)/AFP(+) HCC cells have enriched hepatic CSCs. In previous study, targeted EpCAM inhibited the initiation of CSC populations in human HCCs31. In the present study, we selected Bel 7402 cells that expressed AFP to demonstrate that AFP was associated with the origination of CSCs and resistance to paclitaxel. CD44 and CD133 are authentic markers of stem cells and the expression of these markers suggested the generation of stem cells. In this study, we screened for Bel 7402 cells resistant to paclitaxel and detected the expression of CD44 and CD133. The results revealed a high expression of CD44 and CD133 in the cellular membrane in paclitaxel-resistant Bel 7402 cells, but the expression of CD44 and CD133 could not merge in primary Bel 7402 cells. AFP also acts as a stem cell marker in liver stem cells32,33, evidence that AFP-producing pancreatic cancer cells possess cancer stem cell characteristics34. Our previous study demonstrated that AFP was able to induce the expression of CD44 and CD133 in HCC cells (results not included in this paper). These results further proved that AFP-promoted generation of CSCs was a pivotal factor for Bel 7402 resistance to paclitaxel.
Cleaved caspase-3 is the active form of caspase-3. Activated caspase-3 enters into the nucleus to activate poly(ADP-ribose) polymerase 1 (PARP-1), and PARP-1 cuts off the chromosome leading to cell apoptosis35,36. Survivin plays a role in confronting chemicals and bio-drugs to induce apoptosis of cancer cells through inhibiting the transduction of the caspase cascade37. Ras protein could stimulate proliferation and enhance the malignant behaviours of cancer cells38. To explore the mechanism by which AFP antagonizes the apoptosis induced by paclitaxel in HCC cells, in this study, we detected the expression of cleaved caspase-3, Ras and survivin. The results revealed that paclitaxel was capable of stimulating cleavage of caspase-3 and suppressing the expression of Ras and survivin in HLE cells, Bel 7402 cells and L-02 cells. pcDNA3.1-afp vectors transfected into HLE or L-02 cells suppressed the cleavage of caspase-3 and promoted the expression of Ras and survivin, and pcDNA3.1-afp vectors inhibited the effect of paclitaxel in HLE or L-02 cells. However, silenced expression of AFP could increase the effect of paclitaxel in Bel 7402 cells. We have proved that the interaction of AFP with caspase-3 inhibits the transduction of the caspase signalling cascade11. AFP activates phosphatidylinositol 3-kinase(PI3K)/ protein kinase B(AKT) signalling to stimulate the expression of Ras and Src39,40, and paclitaxel inhibited liver metastasis of AFP-producing gastric cancer cells through restraining expression of AFP41. These results suggested that the expression of AFP is a critical factor for resistance to paclitaxel in HCC cells. AFP has an effect through enhancing cleavage of caspase-3 and promoting the expression of Ras and survivin. The AFP RNA-interference system provides a usable tool for HCC-specific targeted therapy42. Recently, we have found that AFP harbours a function for stimulating metastasis in HCC cells43. These results indicated that AFP was a pivotal molecule that promoted malignant behaviours in HCC cells.
In summary, the present study demonstrated that AFP plays a crucial role in acquiring drug resistance caused by paclitaxel exposure. This study provides valuable information for the improvement of chemotherapies by targeting key molecules such as AFP in paclitaxel resistant HCC patients. Importantly, the use of AFP inhibitors prior to paclitaxel treatment may be an available strategy for the therapy of HCC patients.
Material and Methods
Cell culture
The human HCC cell lines Bel 7402 (AFP-producer) and HLE (non-AFP-producer) were a gift of the Department of Cell Biology, Peking University Health Science Center. The L-02 cells were purchased from the Institution of Cellular Biology, Shanghai Academy of Life Science, Chinese Academy of Science. In this study, we selected these cells for testing. The cells were cultured in RPMI-1640 medium and supplemented with 10% heat-inactivated foetal calf serum (FCS). The cells were incubated at 37 °C in a humidified atmosphere containing 5% CO2.
MTT methods analyzed the growth of the cells
The methylthiazolyldiphenyl-tetrazolium bromide (MTT) method was described previously14. Briefly, 1.5 × 104 cells per well of L-02 cells, Bel 7402 cells or HLE cells were plated into 96-well plates and cultured in RPMI-1640 medium supplemented with 10% FCS at 37 °C in a humidified atmosphere of 5% CO2 for 48 hrs. The cultured cells were replaced with medium without FCS for another 24 hrs, and the cells were treated with different concentrations of paclitaxel (5–20 μg/ml) for 24 hrs. Bel 7402 cells were transfected with AFP-siRNA vectors, and HLE cells and L-02 cells were transfected with AFP-expressed vectors (pcDNA3.1-afp) for 24 hrs, respectively, followed by treatment with different concentrations of paclitaxel (5 μg/ml or 20 μg/ml) for 24 hrs. The effects of AFP on paclitaxel (Sigma, USA) regulating the growth of these cells were detected by MTT assay as described in a previous study14 following a regular procedure. The growth of the cells was determined by optical density (A490).
RNA interference assay, AFP-expressed vector construction and transient transfection
The AFP-siRNA vectors and AFP-expressed vectors (pcDNA3.1-afp) were constructed as described in a previous study11. Bel 7402 cells and HLE or L-02 cells were transfected with AFP-siRNA vectors and transfected with pcDNA3.1-afp vectors for 48 hrs, respectively, followed by treatment with paclitaxel (5 μg/ml or 20 μg/ml) for 24 hrs. The growth, apoptosis and protein expression were evaluated by other methods.
Cell morphology was observed and nuclear was stained with DAPI
To observe alterations in cellular morphology induced by paclitaxel (20 μg/ml) and the role of AFP in the effect of paclitaxel, 2.5 × 104 cells/ml of Bel 7402, HLE or L-02 cells were plated in 6-well plates in serum-free medium for 24 hrs. The supernatant was replaced with RPMI-1640 medium supplemented with 10% FCS for 24 hrs. Bel 7402 cells were transfected with AFP-siRNA vectors, and HLE and L-02 cells were transfected with pcDNA-afp vectors for 24 hrs, followed by treatment with paclitaxel (20 μg/ml) for 48 hrs. Cellular morphology was observed under a microscope. The cells were stained with a 4,6-diamidino-2-phenylindole dihydrochloride (DAPI) solution. The cells were imaged using a fluorescence microscope at 400x magnification. In this study, nuclear pyknosis and fragmentation were taken to define apoptosis, and these criteria were evaluated microscopically as described in previous reports13,14.
Flow cytometric analysis
Bel 7402 cells, HLE cells and L-02 cells were cultured in RPMI-1640 medium supplemented with 10% FCS at 37 °C in a humidified atmosphere with 5% CO2. Bel 7402 cells were transfected with AFP-siRNA vectors, and HLE cells and L-02 cells were transfected with pcDNA3.1-afp vectors for 24 hrs followed by treatment with paclitaxel (20 μg/ml) for 48 hrs. The apoptosis of Bel 7402 cells, HLE cells and L-02 cells were analyzed by flow cytometry. The detailed procedures were described in a previous study14.
Laser confocal microscopy was used to observe the expression of stemness markers
Bel 7402 cells were cultured in RPMI-1640 medium supplemented with 10% FCS at 37 °C in a humidified atmosphere with 5% CO2 in 6-well cultured plates, and the cells were treated with paclitaxel (20 μg/ml) consecutively for 7 days. Then, the cells were washed with RPMI-1640 medium. The surviving cells and primary cells were incubated with rabbit anti-human primary antibody CD44 and CD133 (Abcam Corp. USA) for 12 hrs and incubated with TRITC-conjugated goat secondary antibody for 2 hrs. The cells were washed with PBS three times. The expression and location of CD44 and CD133 were observed by laser confocal microscopy (Fuji, Japan).
Western blotting analysis
To estimate the influence of paclitaxel and AFP on the expression of apoptosis-related proteins, Bel 7402 cells, HLE cells and L-02 cells were treated with paclitaxel (20 μg/ml) for 48 hrs. Bel 7402 cells were transfected with AFP-siRNA vectors. HLE cells and L-02 cells were transfected with pcDNA3.1-afp vectors for 24 hrs followed by treatment with paclitaxel (20 μg/ml) for 48 hrs. The expression of apoptosis-related proteins such as caspase-3, cleaved caspase-3, Ras and survivin in Bel 7402 cells, HLE cells and in L-02 cells were analyzed by Western blotting. The detailed procedure was described in previous studies14,15.
Statistical analysis
The data are presented as the mean ± S.D. Statistical analysis was performed using Student’s t-test for two experimental groups. Significance was set at P < 0.05. Statistical significance was determined using Student’s t-test and ANOVA (F test) (SPSS 11.5 software for Windows, SPSS Inc., Chicago, IL, US).
Additional Information
How to cite this article: Zhu, M. et al. Alpha fetoprotein antagonizes apoptosis induced by paclitaxel in hepatoma cells in vitro. Sci. Rep. 6, 26472; doi: 10.1038/srep26472 (2016).
References
Hu, P. et al. Silencing MAP3K1 expression through RNA interference enhances paclitaxel-induced cell cycle arrest in human breast cancer cells. Mol Biol Rep. 41, 19–24 (2014).
Liu, K., Cang, S., Ma, Y. & Chiao, J. W. Synergistic effect of paclitaxel and epigenetic agent phenethyl isothiocyanate on growth inhibition, cell cycle arrest and apoptosis in breast cancer cells. Cancer Cell Int. 13, 10 (2013).
Donehower, R. C. The clinical development of paclitaxel: a successful collaboration of academia, industry and the National Cancer Institute. Stem Cells 14, 25–28 (1996).
Gotoh, M. et al. Prediction of invasive activities in hepatocellular carcinomas with special reference to alpha-fetoprotein and des-gamma-carboxyprothrombin. Jpn J. Clin Oncol. 33, 522–526 (2003).
Gao, P. et al. Hypoxia-inducible enhancer/alpha-fetoprotein promoter- driven RNA interference targeting STK15 suppresses proliferation and induces apoptosis in human hepatocellular carcinoma cells. Cancer Sci. 99, 2209–2217 (2008).
Yang, X., Zhang, Y., Zhang, L. & Mao, J. Silencing alpha-fetoprotein expression induces growth arrest and apoptosis in human hepatocellular cancer cell. Cancer Lett. 271, 281–293 (2008).
Zhang, H., Bai, Z., Chen, J., Wang, Z. & Li, J. Alpha-fetoprotein-specific transfer factors downregulate alpha-fetoprotein expression and specifically induce apoptosis in Bel7402 alpha-fetoprotein-positive hepatocarcinoma cells. Hepatol Res. 37, 557–567 (2007).
Ho, H. K. et al. Fibroblast growth factor receptor 4 regulates proliferation, anti-apoptosis and alpha-fetoprotein secretion during hepatocellular carcinoma progression and represents a potential target for therapeutic intervention. J. Hepatol. 50, 118–127 (2009).
Li, M. S. et al. The promoting molecular mechanism of alpha-fetoprotein on the growth of human hepatoma Bel 7402 cell line. World J. Gastroenterol . 8, 469–475 (2002).
Patt, Y. Z. et al. Low serum alpha-fetoprotein level in patients with hepatocellular carcinoma as a predictor of response to 5-FU and interferon-alpha-2b. Cancer. 72, 2574–2582 (1993).
Li, M. et al. Alpha fetoprotein is a novel protein-binding partner for caspase-3 and blocks the apoptotic signaling pathway in human hepatoma cells. Int J. Cancer. 124, 2845–2854 (2009).
Li, M. S. et al. Alpha-fetoprotein triggers hepatoma cells escaping from immune surveillance through altering the expression of Fas/FasL and tumor necrosis factor related apoptosis-inducing ligand and its receptor of lymphocytes and liver cancer cells. World J. Gastroenterol. 11, 2564–2569 (2005).
Li, C. et al. Impact of intracellular alpha fetoprotein on retinoic acid receptors-mediated expression of GADD153 in human hepatoma cell lines. Int J. Cancer. 130, 754–764 (2012).
Li, M. et al. Cytoplasmic alpha-fetoprotein functions as a co-repressor in RA-RAR signaling to promote the growth of human hepatoma Bel 7402 cells. Cancer Lett. 285, 190–199 (2009).
Li, M. et al. Alpha-Fetoprotein shields hepatocellular carcinoma cells from apoptosis induced by tumor necrosis factor-related apoptosis-inducing ligand. Cancer Lett. 249, 227–234 (2007).
Chae, S., Kim, Y. B., Lee, J. S. & Cho, H. Resistance to paclitaxel in hepatoma cells is related to static JNK activation and prohibition into entry of mitosis. Am J. Physiol Gastrointest Liver Physiol. 302, G1016–1024 (2012).
Jin, C. et al. Combination chemotherapy of doxorubicin and paclitaxel for hepatocellular carcinoma in vitro and in vivo . J. Cancer Res Clin Oncol. 136, 267–274 (2010).
Yan, H., Wang, S., Yu, H., Zhu, J. & Chen, C. Molecular pathways and functional analysis of miRNA expression associated with paclitaxel-induced apoptosis in hepatocellular carcinoma cells. Pharmacology. 92, 167–174 (2013).
Chen, L., Liu, Y., Wang, W. & Liu, K. Effect of integrin receptor-targeted liposomal paclitaxel for hepatocellular carcinoma targeting and therapy. Oncol Lett. 10, 77–84 (2015).
Chao, Y. et al. Phase II and pharmacokinetic study of paclitaxel therapy for unresectable hepatocellular carcinoma patients. Br J Cancer. 78, 34–39 (1998).
Chun, E. & Lee, K. Y. Bcl-2 and Bcl-xL are important for the induction of paclitaxel resistance in human hepatocellular carcinoma cells. Biochem Biophys Res Commun. 315, 771–779 (2004).
Sutter, A. P. et al. Peripheral benzodiazepine receptor ligands induce apoptosis and cell cycle arrest in human hepatocellular carcinoma cells and enhance chemosensitivity to paclitaxel, docetaxel, doxorubicin and the Bcl-2 inhibitor HA14-1. J. Hepatol. 41, 799–807 (2004).
Gagandeep, S., Novikoff, P. M., Ott, M. & Gupta, S. Paclitaxel shows cytotoxic activity in human hepatocellular carcinoma cell lines. Cancer Lett. 136, 109–118 (1999).
Lotem, J. & Sachs, L. Epigenetics and the plasticity of differentiation in normal and cancer stem cells. Oncogene. 25, 7663–7672 (2006).
Oishi, N., Yamashita, T. & Kaneko, S. Molecular biology of liver cancer stem cells. Liver Cancer. 3, 71–84 (2014).
Oikawa, T. et al. Model of fibrolamellar hepatocellular carcinomas reveals striking enrichment in cancer stem cells. Nat Commun. 6, 8070 (2015).
Yang, T. & Rycaj, K. Targeted therapy against cancer stem cells. Oncol Lett. 10, 27–33 (2015).
Qiu, H., Fang, X., Luo, Q. & Ouyang, G. Cancer stem cells: a potential target for cancer therapy. Cell Mol Life Sci. 72, 3411–3424 (2015).
Justilien, V. & Fields, A. P. Molecular pathways: novel approaches for improved therapeutic targeting of Hedgehog signaling in cancer stem cells. Clin Cancer Res. 21, 505–513 (2015).
Adorno-Cruz, V. et al. Cancer stem cells: targeting the roots of cancer, seeds of metastasis, and sources of therapy resistance. Cancer Res. 75, 924–929 (2015).
Ji, J. et al. Identification of microRNAs specific for epithelial cell adhesion molecule-positive tumor cells in hepatocellular carcinoma. Hepatology. 62, 829–840 (2015).
Sell, S. Alpha-fetoprotein, stem cells and cancer: how study of the production of alpha-fetoprotein during chemical hepatocarcinogenesis led to reaffirmation of the stem cell theory of cancer. Tumour Biol. 29, 161–180 (2008).
Yamashita, T. et al. Discrete nature of EpCAM+ and CD90+ cancer stem cells in human hepatocellular carcinoma. Hepatology. 57, 1484–1497 (2013).
Sasaki, N. et al. Alpha-fetoprotein-producing pancreatic cancer cells possess cancer stem cell characteristics. Cancer Lett. 308, 152–161 (2011).
Rhéaume, E. et al. The large subunit of replication factor C is a substrate for caspase-3 in vitro and is cleaved by a caspase-3-like protease during Fas-mediated apoptosis. EMBO J. 16, 6346–6354 (1997).
Jänicke, R. U., Ng, P., Sprengart, M. L. & Porter, A. G. Caspase-3 is required for alpha-fodrin cleavage but dispensable for cleavage of other death substrates in apoptosis. J Biol Chem. 273, 15540–15545 (1998).
Shin, S. et al. An anti-apoptotic protein human survivin is a direct inhibitor of caspase-3 and -7. Biochemistry. 40, 1117–1123 (2001).
Fujita-Sato, S. et al. Enhanced MET translation and signaling sustains K-ras-driven proliferation under anchorage-ondependent growth conditions. Cancer Res. 75, 2851–2862 (2015).
Li, M. et al. Alpha-fetoprotein: a new member of intracellular signal molecules in regulation of the PI3K/AKT signaling in human hepatoma cell lines. Int J Cancer. 128, 524–532 (2011).
Zhu, M. et al. Hepatitis B virus X protein induces expression of alpha-fetoprotein and activates PI3K/mTOR signaling pathway in liver cells. Oncotarget. 6, 12196–12208 (2015).
Takeyama, H. et al. Successful paclitaxel-based chemotherapy for an alpha-fetoprotein-producing gastric cancer patient with multiple liver metastases. World J. Surg Oncol. 5, 79 (2007).
Peng, Y. F. et al. α-Fetoprotein promoter-driven Cre/LoxP-switched RNA interference for hepatocellular carcinoma tissue-specific target therapy. PLoS One. 8, e53072 (2013).
Lu, Y. et al. Alpha fetoprotein plays a critical role in promoting metastasis of hepatocellular carcinoma cells. J Cell Mol Med 20(3), 549–558 (2016).
Acknowledgements
This work was supported by the National Natural Science Foundation of China (Nos 81560450, 31560243, 81360307 and 81260306), Project of Hainan Province Innovative Team (No. 2016CXTD008), Key Projects of Science and Technology, Hainan Province (No. ZDXM 20110038), New Century Excellent Talents in China (NCET-10-0124) and Natural Science Foundation of Hainan Province (Nos 811208, 814293 and 20168263), Fund of Hainan Province Social Development (No. 2015SF03), Hainan Provincial Association and Technology program of Youth Science Talent and Academic Innovation (No. 201514), Grants from Haikou Bureau of Industry & Information (No. Hnkyzx2014-07), and Haikou Key Program of Science Technology (No. 2014062).
Author information
Authors and Affiliations
Contributions
M.Z. and W.L. conceived and designed the experiments; Y.L. performed the Western blotting; M.Z., Y.L. and W.L. performed the MTT and RNAi assays; X.D., Y.C., B.L. and J.G. performed flow cytometry and laser confocal microscopy analysis and analysed the data; M.Z., Y.C. and X.J. contributed reagents/materials/analysis tools; M.L. and J.G. designed the experiments and wrote the manuscript. All the authors read and approved the final manuscript.
Corresponding authors
Ethics declarations
Competing interests
The authors declare no competing financial interests.
Rights and permissions
This work is licensed under a Creative Commons Attribution 4.0 International License. The images or other third party material in this article are included in the article’s Creative Commons license, unless indicated otherwise in the credit line; if the material is not included under the Creative Commons license, users will need to obtain permission from the license holder to reproduce the material. To view a copy of this license, visit http://creativecommons.org/licenses/by/4.0/
About this article
Cite this article
Zhu, M., Li, W., Lu, Y. et al. Alpha fetoprotein antagonizes apoptosis induced by paclitaxel in hepatoma cells in vitro. Sci Rep 6, 26472 (2016). https://doi.org/10.1038/srep26472
Received:
Accepted:
Published:
DOI: https://doi.org/10.1038/srep26472
This article is cited by
-
Chemosensitization of hepatocellular carcinoma cells to sorafenib by β-caryophyllene oxide-induced inhibition of ABC export pumps
Archives of Toxicology (2019)
-
A novel chemotherapeutic sensitivity-testing system based on collagen gel droplet embedded 3D–culture methods for hepatocellular carcinoma
BMC Cancer (2017)
-
Effects of Taxol on Regeneration in a Rat Sciatic Nerve Transection Model
Scientific Reports (2017)








